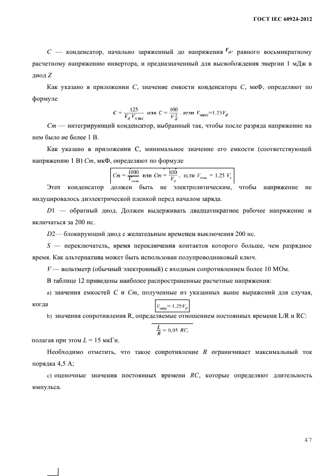
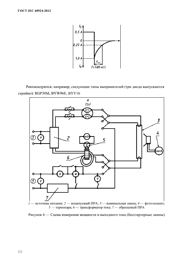
Крупнейшая бесплатная информационно-справочная система онлайн доступа к полному собранию технических нормативно-правовых актов РФ. Огромная база технических нормативов (более 150 тысяч документов) и полное собрание национальных стандартов, аутентичное официальной базе Госстандарта. GOSTRF.com - это более 1 Терабайта бесплатной технической информации для всех пользователей интернета. Все электронные копии представленных здесь документов могут распространяться без каких-либо ограничений. Поощряется распространение информации с этого сайта на любых других ресурсах. Каждый человек имеет право на неограниченный доступ к этим документам! Каждый человек имеет право на знание требований, изложенных в данных нормативно-правовых актах!

  


 

ГОСТ IEC 60924-2012

Аппараты пускорегулирующие электронные, питаемые от источников постоянного тока, для трубчатых люминесцентных ламп. Общие требования и требования безопасности

Обозначение:ГОСТ IEC 60924-2012
Текущий статус документа: принят
Название документа рус.:Аппараты пускорегулирующие электронные, питаемые от источников постоянного тока, для трубчатых люминесцентных ламп. Общие требования и требования безопасности
Название документа англ.:D.C. supplied electronic ballasts for tubular fluorescent lamps. General and safety requirements
Дата актуализации текста:01.12.2013
Дата издания:06.07.2013
Дата введения:01.01.2015
Дата последнего изменения:16.07.2013
Область применения:Настоящий стандарт устанавливает общие требования и требования безопасности для ПРА, работающих от источников постоянного тока, нормируемое напряжение которых не превышает 250 В, в комплекте с люминесцентными лампами, соответствующими требованиями 60081.
Стандарт также распространяется на ПРА для ламп, которые еще не стандартизированы
ГОСТ IEC 60924-2012ГОСТ IEC 60924-2012ГОСТ IEC 60924-2012ГОСТ IEC 60924-2012ГОСТ IEC 60924-2012ГОСТ IEC 60924-2012ГОСТ IEC 60924-2012ГОСТ IEC 60924-2012ГОСТ IEC 60924-2012ГОСТ IEC 60924-2012ГОСТ IEC 60924-2012ГОСТ IEC 60924-2012ГОСТ IEC 60924-2012ГОСТ IEC 60924-2012ГОСТ IEC 60924-2012ГОСТ IEC 60924-2012ГОСТ IEC 60924-2012ГОСТ IEC 60924-2012ГОСТ IEC 60924-2012ГОСТ IEC 60924-2012ГОСТ IEC 60924-2012ГОСТ IEC 60924-2012ГОСТ IEC 60924-2012ГОСТ IEC 60924-2012ГОСТ IEC 60924-2012ГОСТ IEC 60924-2012ГОСТ IEC 60924-2012ГОСТ IEC 60924-2012ГОСТ IEC 60924-2012ГОСТ IEC 60924-2012ГОСТ IEC 60924-2012ГОСТ IEC 60924-2012ГОСТ IEC 60924-2012ГОСТ IEC 60924-2012ГОСТ IEC 60924-2012ГОСТ IEC 60924-2012ГОСТ IEC 60924-2012ГОСТ IEC 60924-2012ГОСТ IEC 60924-2012ГОСТ IEC 60924-2012ГОСТ IEC 60924-2012ГОСТ IEC 60924-2012ГОСТ IEC 60924-2012ГОСТ IEC 60924-2012ГОСТ IEC 60924-2012ГОСТ IEC 60924-2012ГОСТ IEC 60924-2012ГОСТ IEC 60924-2012ГОСТ IEC 60924-2012ГОСТ IEC 60924-2012ГОСТ IEC 60924-2012ГОСТ IEC 60924-2012ГОСТ IEC 60924-2012ГОСТ IEC 60924-2012
 




ГОСТЫ, СТРОИТЕЛЬНЫЕ и ТЕХНИЧЕСКИЕ НОРМАТИВЫ.
Некоммерческая онлайн система, содержащая все Российские Госты, национальные Стандарты и нормативы.
В Системе содержится более 150000 файлов нормативно-технической документации, действующей на территории РФ.
Система предназначена для широкого круга инженерно-технических специалистов.

Рейтинг@Mail.ru Яндекс цитирования

Copyright © www.gostrf.com, 2008 - 2026