Крупнейшая бесплатная информационно-справочная система онлайн доступа к полному собранию технических нормативно-правовых актов РФ. Огромная база технических нормативов (более 150 тысяч документов) и полное собрание национальных стандартов, аутентичное официальной базе Госстандарта. GOSTRF.com - это более 1 Терабайта бесплатной технической информации для всех пользователей интернета. Все электронные копии представленных здесь документов могут распространяться без каких-либо ограничений. Поощряется распространение информации с этого сайта на любых других ресурсах. Каждый человек имеет право на неограниченный доступ к этим документам! Каждый человек имеет право на знание требований, изложенных в данных нормативно-правовых актах!

  


 

ГОСТ 31762-2012

Майонезы и соусы майонезные. Правила приемки и методы испытаний

Обозначение:ГОСТ 31762-2012
Текущий статус документа: действующий
Название документа рус.:Майонезы и соусы майонезные. Правила приемки и методы испытаний
Название документа англ.:Mayonnaises and mayonnaisе sauces. Sampling rules and test methods
Дата актуализации текста:01.12.2013
Дата издания:05.08.2013
Дата введения:01.07.2013
Дата последнего изменения:21.08.2013
Область применения:Настоящий стандарт распространяется на майонезы и майонезные соусы и устанавливает правила приемки и методы испытаний органолептических и физико-химических показателей:
- определение консистенции, внешнего вида, цвета, запаха и вкуса;
- определение массовой доли влаги;
- определение массовой доли жира;
- определение массовой доли яичных продуктов в пересчете на сухой желток;
- определение кислотности;
- определение стойкости эмульсии;
- определение перекисного числа жировой фазы, выделенной из продукта;
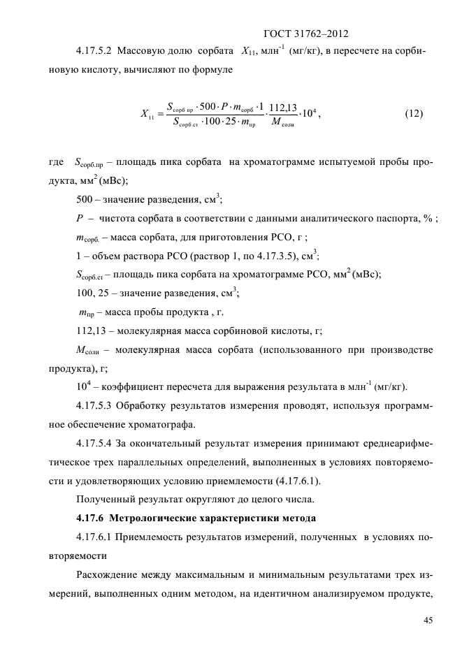
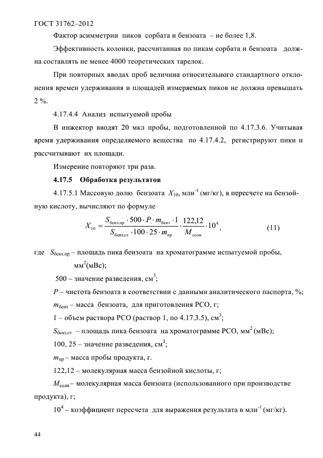
- определение массовых долей консервантов;
- определение массовой доли белковых веществ;
- определение эффективной вязкости;
- определение рН
ГОСТ 31762-2012ГОСТ 31762-2012ГОСТ 31762-2012ГОСТ 31762-2012ГОСТ 31762-2012ГОСТ 31762-2012ГОСТ 31762-2012ГОСТ 31762-2012ГОСТ 31762-2012ГОСТ 31762-2012ГОСТ 31762-2012ГОСТ 31762-2012ГОСТ 31762-2012ГОСТ 31762-2012ГОСТ 31762-2012ГОСТ 31762-2012ГОСТ 31762-2012ГОСТ 31762-2012ГОСТ 31762-2012ГОСТ 31762-2012ГОСТ 31762-2012ГОСТ 31762-2012ГОСТ 31762-2012ГОСТ 31762-2012ГОСТ 31762-2012ГОСТ 31762-2012ГОСТ 31762-2012ГОСТ 31762-2012ГОСТ 31762-2012ГОСТ 31762-2012ГОСТ 31762-2012ГОСТ 31762-2012ГОСТ 31762-2012ГОСТ 31762-2012ГОСТ 31762-2012ГОСТ 31762-2012ГОСТ 31762-2012ГОСТ 31762-2012ГОСТ 31762-2012ГОСТ 31762-2012ГОСТ 31762-2012ГОСТ 31762-2012ГОСТ 31762-2012ГОСТ 31762-2012ГОСТ 31762-2012ГОСТ 31762-2012ГОСТ 31762-2012ГОСТ 31762-2012ГОСТ 31762-2012ГОСТ 31762-2012ГОСТ 31762-2012ГОСТ 31762-2012ГОСТ 31762-2012ГОСТ 31762-2012ГОСТ 31762-2012ГОСТ 31762-2012ГОСТ 31762-2012ГОСТ 31762-2012ГОСТ 31762-2012ГОСТ 31762-2012ГОСТ 31762-2012ГОСТ 31762-2012ГОСТ 31762-2012ГОСТ 31762-2012ГОСТ 31762-2012ГОСТ 31762-2012
 




ГОСТЫ, СТРОИТЕЛЬНЫЕ и ТЕХНИЧЕСКИЕ НОРМАТИВЫ.
Некоммерческая онлайн система, содержащая все Российские Госты, национальные Стандарты и нормативы.
В Системе содержится более 150000 файлов нормативно-технической документации, действующей на территории РФ.
Система предназначена для широкого круга инженерно-технических специалистов.

Рейтинг@Mail.ru Яндекс цитирования

Copyright © www.gostrf.com, 2008 - 2026