Крупнейшая бесплатная информационно-справочная система онлайн доступа к полному собранию технических нормативно-правовых актов РФ. Огромная база технических нормативов (более 150 тысяч документов) и полное собрание национальных стандартов, аутентичное официальной базе Госстандарта. GOSTRF.com - это более 1 Терабайта бесплатной технической информации для всех пользователей интернета. Все электронные копии представленных здесь документов могут распространяться без каких-либо ограничений. Поощряется распространение информации с этого сайта на любых других ресурсах. Каждый человек имеет право на неограниченный доступ к этим документам! Каждый человек имеет право на знание требований, изложенных в данных нормативно-правовых актах!

  


 

ГОСТ Р ИСО/ТС 10303-1047-2012

Системы автоматизации производства и их интеграция. Представление данных об изделии и обмен этими данными. Часть 1047. Прикладной модуль. Работа

Обозначение:ГОСТ Р ИСО/ТС 10303-1047-2012
Текущий статус документа: действующий
Название документа рус.:Системы автоматизации производства и их интеграция. Представление данных об изделии и обмен этими данными. Часть 1047. Прикладной модуль. Работа
Название документа англ.:Industrial automation systems and integration. Product data representation and exchange. Part 1047. Application module. Activity
Дата актуализации текста:01.12.2013
Дата издания:03.06.2013
Дата введения:01.05.2013
Дата последнего изменения:20.06.2013
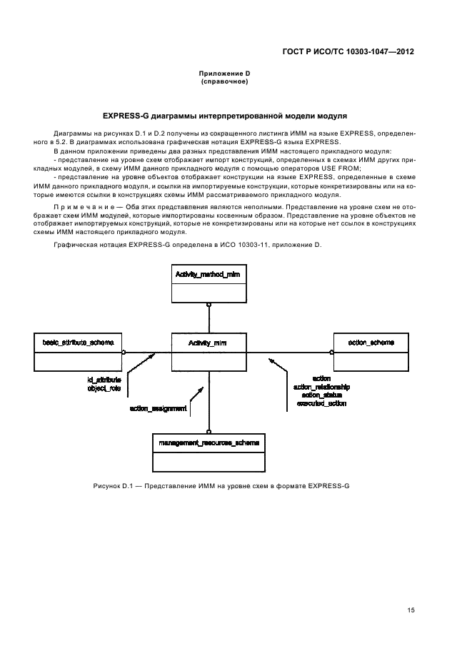
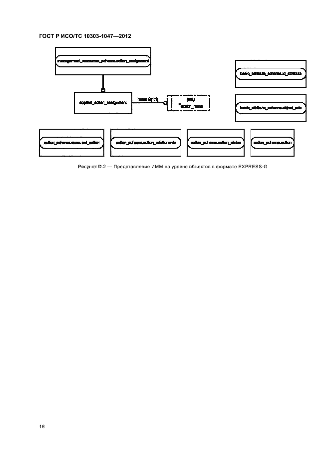
Область применения:Настоящий стандарт определяет прикладной модуль «Работа». В область применения настоящего стандарта входит:
- определение работы;
- связь между двумя работами;
- связь между работой и изделием или данными, на которые работа оказывает воздействие или которые использует.
В область применения настоящего стандарта не входит:
- расписание работ;
- распоряжение о выполнении работы;
- представление данных об изделии, которые возникают в результате выполнения работы
ГОСТ Р ИСО/ТС 10303-1047-2012ГОСТ Р ИСО/ТС 10303-1047-2012ГОСТ Р ИСО/ТС 10303-1047-2012ГОСТ Р ИСО/ТС 10303-1047-2012ГОСТ Р ИСО/ТС 10303-1047-2012ГОСТ Р ИСО/ТС 10303-1047-2012ГОСТ Р ИСО/ТС 10303-1047-2012ГОСТ Р ИСО/ТС 10303-1047-2012ГОСТ Р ИСО/ТС 10303-1047-2012ГОСТ Р ИСО/ТС 10303-1047-2012ГОСТ Р ИСО/ТС 10303-1047-2012ГОСТ Р ИСО/ТС 10303-1047-2012ГОСТ Р ИСО/ТС 10303-1047-2012ГОСТ Р ИСО/ТС 10303-1047-2012ГОСТ Р ИСО/ТС 10303-1047-2012ГОСТ Р ИСО/ТС 10303-1047-2012ГОСТ Р ИСО/ТС 10303-1047-2012ГОСТ Р ИСО/ТС 10303-1047-2012ГОСТ Р ИСО/ТС 10303-1047-2012ГОСТ Р ИСО/ТС 10303-1047-2012ГОСТ Р ИСО/ТС 10303-1047-2012ГОСТ Р ИСО/ТС 10303-1047-2012ГОСТ Р ИСО/ТС 10303-1047-2012ГОСТ Р ИСО/ТС 10303-1047-2012
 




ГОСТЫ, СТРОИТЕЛЬНЫЕ и ТЕХНИЧЕСКИЕ НОРМАТИВЫ.
Некоммерческая онлайн система, содержащая все Российские Госты, национальные Стандарты и нормативы.
В Системе содержится более 150000 файлов нормативно-технической документации, действующей на территории РФ.
Система предназначена для широкого круга инженерно-технических специалистов.

Рейтинг@Mail.ru Яндекс цитирования

Copyright © www.gostrf.com, 2008 - 2026