Крупнейшая бесплатная информационно-справочная система онлайн доступа к полному собранию технических нормативно-правовых актов РФ. Огромная база технических нормативов (более 150 тысяч документов) и полное собрание национальных стандартов, аутентичное официальной базе Госстандарта. GOSTRF.com - это более 1 Терабайта бесплатной технической информации для всех пользователей интернета. Все электронные копии представленных здесь документов могут распространяться без каких-либо ограничений. Поощряется распространение информации с этого сайта на любых других ресурсах. Каждый человек имеет право на неограниченный доступ к этим документам! Каждый человек имеет право на знание требований, изложенных в данных нормативно-правовых актах!

  


 

ГОСТ Р 54994-2012

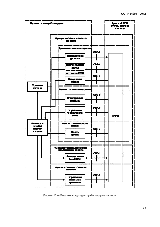
Телевидение вещательное цифровое. Передача служб DVB по сетям с IP протоколами. Общие технические требования

Обозначение:ГОСТ Р 54994-2012
Текущий статус документа: действующий
Название документа рус.:Телевидение вещательное цифровое. Передача служб DVB по сетям с IP протоколами. Общие технические требования
Название документа англ.:Digital broadcast television. Transport of DVB services over networks with IP protocols. General technical requirements
Дата актуализации текста:01.12.2013
Дата издания:17.05.2013
Дата введения:01.04.2013
Дата последнего изменения:17.07.2013
Область применения:Настоящий стандарт распространяется на параметры интерфейса оконечного устройства домашней сети (Home Network End Device; HNED), который при работе в сетях с IP протоколами обеспечивает передачу на HNED транспортных потоков MPEG-2 служб DVB
ГОСТ Р 54994-2012ГОСТ Р 54994-2012ГОСТ Р 54994-2012ГОСТ Р 54994-2012ГОСТ Р 54994-2012ГОСТ Р 54994-2012ГОСТ Р 54994-2012ГОСТ Р 54994-2012ГОСТ Р 54994-2012ГОСТ Р 54994-2012ГОСТ Р 54994-2012ГОСТ Р 54994-2012ГОСТ Р 54994-2012ГОСТ Р 54994-2012ГОСТ Р 54994-2012ГОСТ Р 54994-2012ГОСТ Р 54994-2012ГОСТ Р 54994-2012ГОСТ Р 54994-2012ГОСТ Р 54994-2012ГОСТ Р 54994-2012ГОСТ Р 54994-2012ГОСТ Р 54994-2012ГОСТ Р 54994-2012ГОСТ Р 54994-2012ГОСТ Р 54994-2012ГОСТ Р 54994-2012ГОСТ Р 54994-2012ГОСТ Р 54994-2012ГОСТ Р 54994-2012ГОСТ Р 54994-2012ГОСТ Р 54994-2012ГОСТ Р 54994-2012ГОСТ Р 54994-2012ГОСТ Р 54994-2012ГОСТ Р 54994-2012ГОСТ Р 54994-2012ГОСТ Р 54994-2012ГОСТ Р 54994-2012ГОСТ Р 54994-2012ГОСТ Р 54994-2012ГОСТ Р 54994-2012ГОСТ Р 54994-2012ГОСТ Р 54994-2012ГОСТ Р 54994-2012ГОСТ Р 54994-2012ГОСТ Р 54994-2012ГОСТ Р 54994-2012ГОСТ Р 54994-2012ГОСТ Р 54994-2012ГОСТ Р 54994-2012ГОСТ Р 54994-2012ГОСТ Р 54994-2012ГОСТ Р 54994-2012
 




ГОСТЫ, СТРОИТЕЛЬНЫЕ и ТЕХНИЧЕСКИЕ НОРМАТИВЫ.
Некоммерческая онлайн система, содержащая все Российские Госты, национальные Стандарты и нормативы.
В Системе содержится более 150000 файлов нормативно-технической документации, действующей на территории РФ.
Система предназначена для широкого круга инженерно-технических специалистов.

Рейтинг@Mail.ru Яндекс цитирования

Copyright © www.gostrf.com, 2008 - 2026