Крупнейшая бесплатная информационно-справочная система онлайн доступа к полному собранию технических нормативно-правовых актов РФ. Огромная база технических нормативов (более 150 тысяч документов) и полное собрание национальных стандартов, аутентичное официальной базе Госстандарта. GOSTRF.com - это более 1 Терабайта бесплатной технической информации для всех пользователей интернета. Все электронные копии представленных здесь документов могут распространяться без каких-либо ограничений. Поощряется распространение информации с этого сайта на любых других ресурсах. Каждый человек имеет право на неограниченный доступ к этим документам! Каждый человек имеет право на знание требований, изложенных в данных нормативно-правовых актах!

  


 

ГОСТ Р 54533-2011

Ресурсосбережение. Обращение с отходами. Руководящие принципы и методы утилизации полимерных отходов

Обозначение:ГОСТ Р 54533-2011
Текущий статус документа: действующий
Название документа рус.:Ресурсосбережение. Обращение с отходами. Руководящие принципы и методы утилизации полимерных отходов
Название документа англ.:Resources saving. Waste management. Guidelines and methods for the recovery of plastics waste
Дата актуализации текста:01.12.2013
Дата издания:28.08.2013
Дата введения:01.01.2013
Дата последнего изменения:16.10.2013
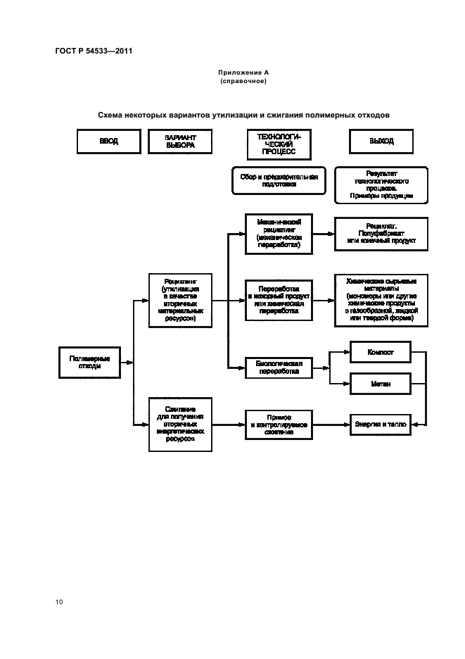
Область применения:Настоящий стандарт устанавливает принципы и методы утилизации полимерных отходов, образующихся в различных источниках, а также требования к качеству, которые могут учитываться на всех этапах процессов утилизации и/или при сжигании полимерных отходов, и содержит общие рекомендации для включения в стандарты на материалы, методики испытаний, а также технические характеристики изделий, получаемых из полимерных отходов.
Настоящий стандарт распространяется на утилизацию и/или сжигание различных полимерных отходов.
Требования настоящего стандарта предназначены для предприятий, организаций и объединений предприятий, в том числе союзов, ассоциаций, концернов, акционерных обществ, межотраслевых, региональных и других объединений (далее — предприятия), независимо от форм собственности и ведомственной подчиненности, а также для федеральных и региональных органов управления, имеющих прямое отношение к ликвидации отходов и обеспечению защиты окружающей среды (см. ГОСТ Р ИСО 14050)
ГОСТ Р 54533-2011ГОСТ Р 54533-2011ГОСТ Р 54533-2011ГОСТ Р 54533-2011ГОСТ Р 54533-2011ГОСТ Р 54533-2011ГОСТ Р 54533-2011ГОСТ Р 54533-2011ГОСТ Р 54533-2011ГОСТ Р 54533-2011ГОСТ Р 54533-2011ГОСТ Р 54533-2011ГОСТ Р 54533-2011ГОСТ Р 54533-2011ГОСТ Р 54533-2011ГОСТ Р 54533-2011ГОСТ Р 54533-2011ГОСТ Р 54533-2011ГОСТ Р 54533-2011ГОСТ Р 54533-2011
 




ГОСТЫ, СТРОИТЕЛЬНЫЕ и ТЕХНИЧЕСКИЕ НОРМАТИВЫ.
Некоммерческая онлайн система, содержащая все Российские Госты, национальные Стандарты и нормативы.
В Системе содержится более 150000 файлов нормативно-технической документации, действующей на территории РФ.
Система предназначена для широкого круга инженерно-технических специалистов.

Рейтинг@Mail.ru Яндекс цитирования

Copyright © www.gostrf.com, 2008 - 2026