Крупнейшая бесплатная информационно-справочная система онлайн доступа к полному собранию технических нормативно-правовых актов РФ. Огромная база технических нормативов (более 150 тысяч документов) и полное собрание национальных стандартов, аутентичное официальной базе Госстандарта. GOSTRF.com - это более 1 Терабайта бесплатной технической информации для всех пользователей интернета. Все электронные копии представленных здесь документов могут распространяться без каких-либо ограничений. Поощряется распространение информации с этого сайта на любых других ресурсах. Каждый человек имеет право на неограниченный доступ к этим документам! Каждый человек имеет право на знание требований, изложенных в данных нормативно-правовых актах!

  


 

ГОСТ 30832-2002

Автоматическая идентификация. Кодирование штриховое. Линейные символы штрихового кода. Требования к испытаниям качества печати

Обозначение:ГОСТ 30832-2002
Текущий статус документа: действующий
Название документа рус.:Автоматическая идентификация. Кодирование штриховое. Линейные символы штрихового кода. Требования к испытаниям качества печати
Название документа англ.:Automatic identification. Bar coding. Bar code linear symbols. Print quality test specifications
Дата актуализации текста:01.12.2013
Дата издания:03.04.2003
Дата введения:30.06.2003
Дата последнего изменения:22.05.2013
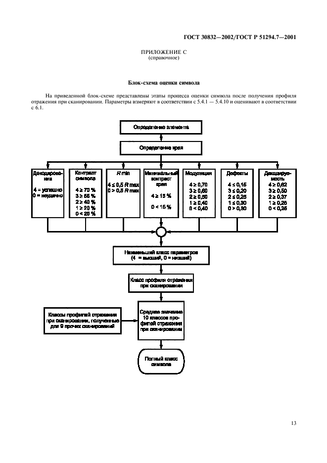
Область применения:Настоящий стандарт устанавливает:
- методики для измерений специальных атрибутов символов штрихового кода;
- метод оценки результатов этих измерений и проведения полной оценки качества символа;
- возможные причины отклонения от оптимальных классов как основу для проведения пользователями соответствующих корректировок.
Стандарт применяется для символик с рекомендуемым алгоритмом декодирования, которые предназначены для считывания с использованием линейных методов сканирования, но его методика может частично или полностью применяться для иных символик
ГОСТ 30832-2002ГОСТ 30832-2002ГОСТ 30832-2002ГОСТ 30832-2002ГОСТ 30832-2002ГОСТ 30832-2002ГОСТ 30832-2002ГОСТ 30832-2002ГОСТ 30832-2002ГОСТ 30832-2002ГОСТ 30832-2002ГОСТ 30832-2002ГОСТ 30832-2002ГОСТ 30832-2002ГОСТ 30832-2002ГОСТ 30832-2002ГОСТ 30832-2002ГОСТ 30832-2002ГОСТ 30832-2002ГОСТ 30832-2002ГОСТ 30832-2002ГОСТ 30832-2002ГОСТ 30832-2002ГОСТ 30832-2002ГОСТ 30832-2002ГОСТ 30832-2002ГОСТ 30832-2002ГОСТ 30832-2002
 




ГОСТЫ, СТРОИТЕЛЬНЫЕ и ТЕХНИЧЕСКИЕ НОРМАТИВЫ.
Некоммерческая онлайн система, содержащая все Российские Госты, национальные Стандарты и нормативы.
В Системе содержится более 150000 файлов нормативно-технической документации, действующей на территории РФ.
Система предназначена для широкого круга инженерно-технических специалистов.

Рейтинг@Mail.ru Яндекс цитирования

Copyright © www.gostrf.com, 2008 - 2026