Крупнейшая бесплатная информационно-справочная система онлайн доступа к полному собранию технических нормативно-правовых актов РФ. Огромная база технических нормативов (более 150 тысяч документов) и полное собрание национальных стандартов, аутентичное официальной базе Госстандарта. GOSTRF.com - это более 1 Терабайта бесплатной технической информации для всех пользователей интернета. Все электронные копии представленных здесь документов могут распространяться без каких-либо ограничений. Поощряется распространение информации с этого сайта на любых других ресурсах. Каждый человек имеет право на неограниченный доступ к этим документам! Каждый человек имеет право на знание требований, изложенных в данных нормативно-правовых актах!

  


 

ГОСТ ИСО 7902-1-2001

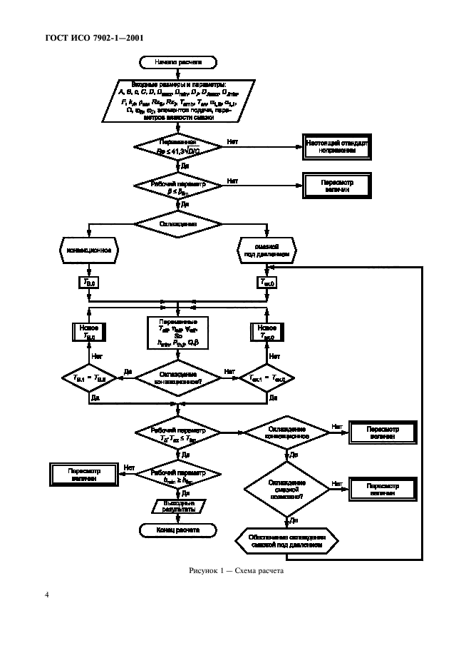
Гидродинамические радиальные подшипники скольжения, работающие в стационарном режиме. Круглоцилиндрические подшипники. Часть 1. Метод расчета

Обозначение:ГОСТ ИСО 7902-1-2001
Текущий статус документа: действующий
Название документа рус.:Гидродинамические радиальные подшипники скольжения, работающие в стационарном режиме. Круглоцилиндрические подшипники. Часть 1. Метод расчета
Название документа англ.:Hydrodynamic plain journal bearings under steady-state conditions. Circular cylindrical bearings. Part 1. Calculation procedure
Дата актуализации текста:01.12.2013
Дата издания:08.07.2002
Дата введения:30.06.2002
Дата последнего изменения:22.05.2013
Область применения:Настоящий стандарт устанавливает метод расчета гидродинамических подшипников скольжения с масляной смазкой и полным разделением поверхностей скольжения вала и подшипника смазочным слоем, используемый при конструировании подшипников скольжения, надежных в эксплуатации.
Настоящий стандарт распространяется на круглоцилиндрические подшипники с дугой охвата, равной 360, 180, 150, 120 и 90 град., и при центральной нагрузке на сегмент. Геометрия зазора подшипников должна быть постоянной, за исключением незначительных деформаций, возникающих в результате воздействия давления и температуры смазочного слоя.
Метод расчета предназначен для определения размеров и оптимизации параметров подшипников скольжения, применяемых в турбинах, генераторах, электродвигателях, зубчатых передачах, прокатных станах, насосах и других механизмах
ГОСТ ИСО 7902-1-2001ГОСТ ИСО 7902-1-2001ГОСТ ИСО 7902-1-2001ГОСТ ИСО 7902-1-2001ГОСТ ИСО 7902-1-2001ГОСТ ИСО 7902-1-2001ГОСТ ИСО 7902-1-2001ГОСТ ИСО 7902-1-2001ГОСТ ИСО 7902-1-2001ГОСТ ИСО 7902-1-2001ГОСТ ИСО 7902-1-2001ГОСТ ИСО 7902-1-2001ГОСТ ИСО 7902-1-2001ГОСТ ИСО 7902-1-2001ГОСТ ИСО 7902-1-2001ГОСТ ИСО 7902-1-2001ГОСТ ИСО 7902-1-2001ГОСТ ИСО 7902-1-2001ГОСТ ИСО 7902-1-2001ГОСТ ИСО 7902-1-2001ГОСТ ИСО 7902-1-2001ГОСТ ИСО 7902-1-2001ГОСТ ИСО 7902-1-2001ГОСТ ИСО 7902-1-2001ГОСТ ИСО 7902-1-2001ГОСТ ИСО 7902-1-2001ГОСТ ИСО 7902-1-2001ГОСТ ИСО 7902-1-2001ГОСТ ИСО 7902-1-2001ГОСТ ИСО 7902-1-2001ГОСТ ИСО 7902-1-2001
 




ГОСТЫ, СТРОИТЕЛЬНЫЕ и ТЕХНИЧЕСКИЕ НОРМАТИВЫ.
Некоммерческая онлайн система, содержащая все Российские Госты, национальные Стандарты и нормативы.
В Системе содержится более 150000 файлов нормативно-технической документации, действующей на территории РФ.
Система предназначена для широкого круга инженерно-технических специалистов.

Рейтинг@Mail.ru Яндекс цитирования

Copyright © www.gostrf.com, 2008 - 2026