Крупнейшая бесплатная информационно-справочная система онлайн доступа к полному собранию технических нормативно-правовых актов РФ. Огромная база технических нормативов (более 150 тысяч документов) и полное собрание национальных стандартов, аутентичное официальной базе Госстандарта. GOSTRF.com - это более 1 Терабайта бесплатной технической информации для всех пользователей интернета. Все электронные копии представленных здесь документов могут распространяться без каких-либо ограничений. Поощряется распространение информации с этого сайта на любых других ресурсах. Каждый человек имеет право на неограниченный доступ к этим документам! Каждый человек имеет право на знание требований, изложенных в данных нормативно-правовых актах!

  


 

ГОСТ Р 51992-2002

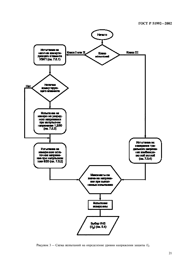
Устройства для защиты от импульсных перенапряжений в низковольтных силовых распределительных системах. Часть 1. Требования к работоспособности и методы испытаний

Обозначение:ГОСТ Р 51992-2002
Текущий статус документа: заменён
Название документа рус.:Устройства для защиты от импульсных перенапряжений в низковольтных силовых распределительных системах. Часть 1. Требования к работоспособности и методы испытаний
Название документа англ.:Surge protective devices connected to low-voltage power distribution systems. Part 1. Performance requirements and testing methods
Дата актуализации текста:01.12.2013
Дата издания:28.05.2003
Дата введения:01.01.2004
Дата последнего изменения:22.05.2013
Дата окончания срока действия:01.07.2012
Область применения:Настоящий стандарт распространяется на устройства для защиты электрических сетей и электрооборудования при прямом или косвенном воздействии грозовых или иных переходных перенапряжений. Данные устройства предназначены для подсоединения к силовым цепям переменного тока частотой 50-60 Гц или постоянного тока и к оборудованию на номинальное напряжение до 1000 В (действующее значение) или 1500 В постоянного тока
ГОСТ Р 51992-2002ГОСТ Р 51992-2002ГОСТ Р 51992-2002ГОСТ Р 51992-2002ГОСТ Р 51992-2002ГОСТ Р 51992-2002ГОСТ Р 51992-2002ГОСТ Р 51992-2002ГОСТ Р 51992-2002ГОСТ Р 51992-2002ГОСТ Р 51992-2002ГОСТ Р 51992-2002ГОСТ Р 51992-2002ГОСТ Р 51992-2002ГОСТ Р 51992-2002ГОСТ Р 51992-2002ГОСТ Р 51992-2002ГОСТ Р 51992-2002ГОСТ Р 51992-2002ГОСТ Р 51992-2002ГОСТ Р 51992-2002ГОСТ Р 51992-2002ГОСТ Р 51992-2002ГОСТ Р 51992-2002ГОСТ Р 51992-2002ГОСТ Р 51992-2002ГОСТ Р 51992-2002ГОСТ Р 51992-2002ГОСТ Р 51992-2002ГОСТ Р 51992-2002ГОСТ Р 51992-2002ГОСТ Р 51992-2002ГОСТ Р 51992-2002ГОСТ Р 51992-2002ГОСТ Р 51992-2002ГОСТ Р 51992-2002ГОСТ Р 51992-2002ГОСТ Р 51992-2002ГОСТ Р 51992-2002ГОСТ Р 51992-2002ГОСТ Р 51992-2002ГОСТ Р 51992-2002ГОСТ Р 51992-2002ГОСТ Р 51992-2002ГОСТ Р 51992-2002ГОСТ Р 51992-2002ГОСТ Р 51992-2002ГОСТ Р 51992-2002ГОСТ Р 51992-2002ГОСТ Р 51992-2002ГОСТ Р 51992-2002ГОСТ Р 51992-2002ГОСТ Р 51992-2002ГОСТ Р 51992-2002
 




ГОСТЫ, СТРОИТЕЛЬНЫЕ и ТЕХНИЧЕСКИЕ НОРМАТИВЫ.
Некоммерческая онлайн система, содержащая все Российские Госты, национальные Стандарты и нормативы.
В Системе содержится более 150000 файлов нормативно-технической документации, действующей на территории РФ.
Система предназначена для широкого круга инженерно-технических специалистов.

Рейтинг@Mail.ru Яндекс цитирования

Copyright © www.gostrf.com, 2008 - 2026