Крупнейшая бесплатная информационно-справочная система онлайн доступа к полному собранию технических нормативно-правовых актов РФ. Огромная база технических нормативов (более 150 тысяч документов) и полное собрание национальных стандартов, аутентичное официальной базе Госстандарта. GOSTRF.com - это более 1 Терабайта бесплатной технической информации для всех пользователей интернета. Все электронные копии представленных здесь документов могут распространяться без каких-либо ограничений. Поощряется распространение информации с этого сайта на любых других ресурсах. Каждый человек имеет право на неограниченный доступ к этим документам! Каждый человек имеет право на знание требований, изложенных в данных нормативно-правовых актах!

  


 

ГОСТ Р ИСО/МЭК 15408-3-2002

Информационная технология. Методы и средства обеспечения безопасности. Критерии оценки безопасности информационных технологий. Часть 3. Требования доверия к безопасности

Обозначение:ГОСТ Р ИСО/МЭК 15408-3-2002
Текущий статус документа: заменён
Название документа рус.:Информационная технология. Методы и средства обеспечения безопасности. Критерии оценки безопасности информационных технологий. Часть 3. Требования доверия к безопасности
Название документа англ.:Information technology. Security techniques. Evaluation criteria for IT security. Part 3. Security assurance requirements
Дата актуализации текста:01.12.2013
Дата издания:23.08.2002
Дата введения:01.01.2004
Дата последнего изменения:22.05.2013
Дата окончания срока действия:01.10.2009
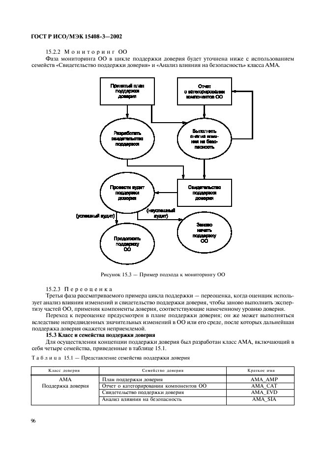
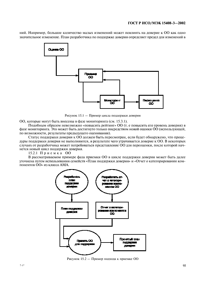
Область применения:Настоящий стандарт определяет требования доверия к безопасности и включает в себя оценочные уровни доверия, определяющие шкалу для измерения доверия, собственно компоненты доверия, из которых составлены уровни доверия, и критерии для оценки ПЗ и ЗБ
ГОСТ Р ИСО/МЭК 15408-3-2002ГОСТ Р ИСО/МЭК 15408-3-2002ГОСТ Р ИСО/МЭК 15408-3-2002ГОСТ Р ИСО/МЭК 15408-3-2002ГОСТ Р ИСО/МЭК 15408-3-2002ГОСТ Р ИСО/МЭК 15408-3-2002ГОСТ Р ИСО/МЭК 15408-3-2002ГОСТ Р ИСО/МЭК 15408-3-2002ГОСТ Р ИСО/МЭК 15408-3-2002ГОСТ Р ИСО/МЭК 15408-3-2002ГОСТ Р ИСО/МЭК 15408-3-2002ГОСТ Р ИСО/МЭК 15408-3-2002ГОСТ Р ИСО/МЭК 15408-3-2002ГОСТ Р ИСО/МЭК 15408-3-2002ГОСТ Р ИСО/МЭК 15408-3-2002ГОСТ Р ИСО/МЭК 15408-3-2002ГОСТ Р ИСО/МЭК 15408-3-2002ГОСТ Р ИСО/МЭК 15408-3-2002ГОСТ Р ИСО/МЭК 15408-3-2002ГОСТ Р ИСО/МЭК 15408-3-2002ГОСТ Р ИСО/МЭК 15408-3-2002ГОСТ Р ИСО/МЭК 15408-3-2002ГОСТ Р ИСО/МЭК 15408-3-2002ГОСТ Р ИСО/МЭК 15408-3-2002ГОСТ Р ИСО/МЭК 15408-3-2002ГОСТ Р ИСО/МЭК 15408-3-2002ГОСТ Р ИСО/МЭК 15408-3-2002ГОСТ Р ИСО/МЭК 15408-3-2002ГОСТ Р ИСО/МЭК 15408-3-2002ГОСТ Р ИСО/МЭК 15408-3-2002ГОСТ Р ИСО/МЭК 15408-3-2002ГОСТ Р ИСО/МЭК 15408-3-2002ГОСТ Р ИСО/МЭК 15408-3-2002ГОСТ Р ИСО/МЭК 15408-3-2002ГОСТ Р ИСО/МЭК 15408-3-2002ГОСТ Р ИСО/МЭК 15408-3-2002ГОСТ Р ИСО/МЭК 15408-3-2002ГОСТ Р ИСО/МЭК 15408-3-2002ГОСТ Р ИСО/МЭК 15408-3-2002ГОСТ Р ИСО/МЭК 15408-3-2002ГОСТ Р ИСО/МЭК 15408-3-2002ГОСТ Р ИСО/МЭК 15408-3-2002ГОСТ Р ИСО/МЭК 15408-3-2002ГОСТ Р ИСО/МЭК 15408-3-2002ГОСТ Р ИСО/МЭК 15408-3-2002ГОСТ Р ИСО/МЭК 15408-3-2002ГОСТ Р ИСО/МЭК 15408-3-2002ГОСТ Р ИСО/МЭК 15408-3-2002ГОСТ Р ИСО/МЭК 15408-3-2002ГОСТ Р ИСО/МЭК 15408-3-2002ГОСТ Р ИСО/МЭК 15408-3-2002ГОСТ Р ИСО/МЭК 15408-3-2002ГОСТ Р ИСО/МЭК 15408-3-2002ГОСТ Р ИСО/МЭК 15408-3-2002ГОСТ Р ИСО/МЭК 15408-3-2002ГОСТ Р ИСО/МЭК 15408-3-2002ГОСТ Р ИСО/МЭК 15408-3-2002ГОСТ Р ИСО/МЭК 15408-3-2002ГОСТ Р ИСО/МЭК 15408-3-2002ГОСТ Р ИСО/МЭК 15408-3-2002ГОСТ Р ИСО/МЭК 15408-3-2002ГОСТ Р ИСО/МЭК 15408-3-2002ГОСТ Р ИСО/МЭК 15408-3-2002ГОСТ Р ИСО/МЭК 15408-3-2002ГОСТ Р ИСО/МЭК 15408-3-2002ГОСТ Р ИСО/МЭК 15408-3-2002ГОСТ Р ИСО/МЭК 15408-3-2002ГОСТ Р ИСО/МЭК 15408-3-2002ГОСТ Р ИСО/МЭК 15408-3-2002ГОСТ Р ИСО/МЭК 15408-3-2002ГОСТ Р ИСО/МЭК 15408-3-2002ГОСТ Р ИСО/МЭК 15408-3-2002ГОСТ Р ИСО/МЭК 15408-3-2002ГОСТ Р ИСО/МЭК 15408-3-2002ГОСТ Р ИСО/МЭК 15408-3-2002ГОСТ Р ИСО/МЭК 15408-3-2002ГОСТ Р ИСО/МЭК 15408-3-2002ГОСТ Р ИСО/МЭК 15408-3-2002ГОСТ Р ИСО/МЭК 15408-3-2002ГОСТ Р ИСО/МЭК 15408-3-2002ГОСТ Р ИСО/МЭК 15408-3-2002ГОСТ Р ИСО/МЭК 15408-3-2002ГОСТ Р ИСО/МЭК 15408-3-2002ГОСТ Р ИСО/МЭК 15408-3-2002ГОСТ Р ИСО/МЭК 15408-3-2002ГОСТ Р ИСО/МЭК 15408-3-2002ГОСТ Р ИСО/МЭК 15408-3-2002ГОСТ Р ИСО/МЭК 15408-3-2002ГОСТ Р ИСО/МЭК 15408-3-2002ГОСТ Р ИСО/МЭК 15408-3-2002ГОСТ Р ИСО/МЭК 15408-3-2002ГОСТ Р ИСО/МЭК 15408-3-2002ГОСТ Р ИСО/МЭК 15408-3-2002ГОСТ Р ИСО/МЭК 15408-3-2002ГОСТ Р ИСО/МЭК 15408-3-2002ГОСТ Р ИСО/МЭК 15408-3-2002ГОСТ Р ИСО/МЭК 15408-3-2002ГОСТ Р ИСО/МЭК 15408-3-2002ГОСТ Р ИСО/МЭК 15408-3-2002ГОСТ Р ИСО/МЭК 15408-3-2002ГОСТ Р ИСО/МЭК 15408-3-2002ГОСТ Р ИСО/МЭК 15408-3-2002ГОСТ Р ИСО/МЭК 15408-3-2002ГОСТ Р ИСО/МЭК 15408-3-2002ГОСТ Р ИСО/МЭК 15408-3-2002ГОСТ Р ИСО/МЭК 15408-3-2002ГОСТ Р ИСО/МЭК 15408-3-2002ГОСТ Р ИСО/МЭК 15408-3-2002ГОСТ Р ИСО/МЭК 15408-3-2002ГОСТ Р ИСО/МЭК 15408-3-2002ГОСТ Р ИСО/МЭК 15408-3-2002ГОСТ Р ИСО/МЭК 15408-3-2002ГОСТ Р ИСО/МЭК 15408-3-2002
 




ГОСТЫ, СТРОИТЕЛЬНЫЕ и ТЕХНИЧЕСКИЕ НОРМАТИВЫ.
Некоммерческая онлайн система, содержащая все Российские Госты, национальные Стандарты и нормативы.
В Системе содержится более 150000 файлов нормативно-технической документации, действующей на территории РФ.
Система предназначена для широкого круга инженерно-технических специалистов.

Рейтинг@Mail.ru Яндекс цитирования

Copyright © www.gostrf.com, 2008 - 2026