Крупнейшая бесплатная информационно-справочная система онлайн доступа к полному собранию технических нормативно-правовых актов РФ. Огромная база технических нормативов (более 150 тысяч документов) и полное собрание национальных стандартов, аутентичное официальной базе Госстандарта. GOSTRF.com - это более 1 Терабайта бесплатной технической информации для всех пользователей интернета. Все электронные копии представленных здесь документов могут распространяться без каких-либо ограничений. Поощряется распространение информации с этого сайта на любых других ресурсах. Каждый человек имеет право на неограниченный доступ к этим документам! Каждый человек имеет право на знание требований, изложенных в данных нормативно-правовых актах!

  


 

ГОСТ Р ИСО 10303-46-2002

Системы автоматизации производства и их интеграция. Представление данных об изделии и обмен этими данными. Часть 46. Интегрированные обобщенные ресурсы. Визуальное представление

Обозначение:ГОСТ Р ИСО 10303-46-2002
Текущий статус документа: действующий
Название документа рус.:Системы автоматизации производства и их интеграция. Представление данных об изделии и обмен этими данными. Часть 46. Интегрированные обобщенные ресурсы. Визуальное представление
Название документа англ.:Industrial automation systems and integration. Product data representation and exchange. Part 46. Integrated generic resources. Visual presentation
Дата актуализации текста:01.12.2013
Дата издания:27.03.2003
Дата введения:01.07.2003
Дата последнего изменения:22.05.2013
Область применения:Настоящий стандарт устанавливает интегрированные ресурсы для визуализации информации об изделии, подлежащей отображению на экране дисплея.
Стандарт определяет обобщенные ресурсы, необходимые для описания требуемых видов визуальной информации об изделии, подлежащей представлению в качестве изображений.
Настоящий стандарт устанавливает:
- связи между данными об изделии, определенными в других стандартах серии ГОСТ Р ИСО 10303, данными о представлении;
- методы обеспечения графических функциональных возможностей в соответствии с действующими графическими стандартами;
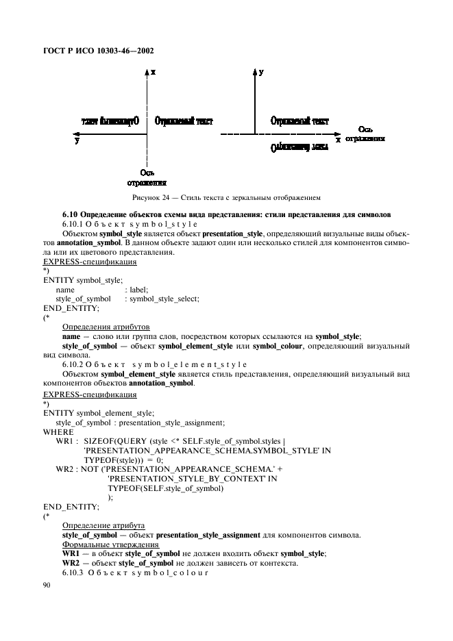
- определения атрибутов стилей представления для реальных и символических отображений геометрических и негеометрических элементов изображения информации об изделии;
- пределы допустимых отклонений (допусков) для элементов графических представлений;
- методы определения видов знаков и символов в шрифтах;
- методы введения внешне определенных шрифтов и символов;
- контроль изображения посредством уровневого механизма;
- правила вложенности областей представлений.
Настоящий стандарт не устанавливает:
- описание информации об изделии;
- правила обмена исключительно графической информацией вне связи с информацией об изделии;
- описание содержания библиотек шрифтов и символов
ГОСТ Р ИСО 10303-46-2002ГОСТ Р ИСО 10303-46-2002ГОСТ Р ИСО 10303-46-2002ГОСТ Р ИСО 10303-46-2002ГОСТ Р ИСО 10303-46-2002ГОСТ Р ИСО 10303-46-2002ГОСТ Р ИСО 10303-46-2002ГОСТ Р ИСО 10303-46-2002ГОСТ Р ИСО 10303-46-2002ГОСТ Р ИСО 10303-46-2002ГОСТ Р ИСО 10303-46-2002ГОСТ Р ИСО 10303-46-2002ГОСТ Р ИСО 10303-46-2002ГОСТ Р ИСО 10303-46-2002ГОСТ Р ИСО 10303-46-2002ГОСТ Р ИСО 10303-46-2002ГОСТ Р ИСО 10303-46-2002ГОСТ Р ИСО 10303-46-2002ГОСТ Р ИСО 10303-46-2002ГОСТ Р ИСО 10303-46-2002ГОСТ Р ИСО 10303-46-2002ГОСТ Р ИСО 10303-46-2002ГОСТ Р ИСО 10303-46-2002ГОСТ Р ИСО 10303-46-2002ГОСТ Р ИСО 10303-46-2002ГОСТ Р ИСО 10303-46-2002ГОСТ Р ИСО 10303-46-2002ГОСТ Р ИСО 10303-46-2002ГОСТ Р ИСО 10303-46-2002ГОСТ Р ИСО 10303-46-2002ГОСТ Р ИСО 10303-46-2002ГОСТ Р ИСО 10303-46-2002ГОСТ Р ИСО 10303-46-2002ГОСТ Р ИСО 10303-46-2002ГОСТ Р ИСО 10303-46-2002ГОСТ Р ИСО 10303-46-2002ГОСТ Р ИСО 10303-46-2002ГОСТ Р ИСО 10303-46-2002ГОСТ Р ИСО 10303-46-2002ГОСТ Р ИСО 10303-46-2002ГОСТ Р ИСО 10303-46-2002ГОСТ Р ИСО 10303-46-2002ГОСТ Р ИСО 10303-46-2002ГОСТ Р ИСО 10303-46-2002ГОСТ Р ИСО 10303-46-2002ГОСТ Р ИСО 10303-46-2002ГОСТ Р ИСО 10303-46-2002ГОСТ Р ИСО 10303-46-2002ГОСТ Р ИСО 10303-46-2002ГОСТ Р ИСО 10303-46-2002ГОСТ Р ИСО 10303-46-2002ГОСТ Р ИСО 10303-46-2002ГОСТ Р ИСО 10303-46-2002ГОСТ Р ИСО 10303-46-2002ГОСТ Р ИСО 10303-46-2002ГОСТ Р ИСО 10303-46-2002ГОСТ Р ИСО 10303-46-2002ГОСТ Р ИСО 10303-46-2002ГОСТ Р ИСО 10303-46-2002ГОСТ Р ИСО 10303-46-2002ГОСТ Р ИСО 10303-46-2002ГОСТ Р ИСО 10303-46-2002ГОСТ Р ИСО 10303-46-2002ГОСТ Р ИСО 10303-46-2002ГОСТ Р ИСО 10303-46-2002ГОСТ Р ИСО 10303-46-2002ГОСТ Р ИСО 10303-46-2002ГОСТ Р ИСО 10303-46-2002ГОСТ Р ИСО 10303-46-2002ГОСТ Р ИСО 10303-46-2002ГОСТ Р ИСО 10303-46-2002ГОСТ Р ИСО 10303-46-2002ГОСТ Р ИСО 10303-46-2002ГОСТ Р ИСО 10303-46-2002ГОСТ Р ИСО 10303-46-2002ГОСТ Р ИСО 10303-46-2002ГОСТ Р ИСО 10303-46-2002ГОСТ Р ИСО 10303-46-2002ГОСТ Р ИСО 10303-46-2002ГОСТ Р ИСО 10303-46-2002ГОСТ Р ИСО 10303-46-2002ГОСТ Р ИСО 10303-46-2002ГОСТ Р ИСО 10303-46-2002ГОСТ Р ИСО 10303-46-2002ГОСТ Р ИСО 10303-46-2002ГОСТ Р ИСО 10303-46-2002ГОСТ Р ИСО 10303-46-2002ГОСТ Р ИСО 10303-46-2002ГОСТ Р ИСО 10303-46-2002ГОСТ Р ИСО 10303-46-2002ГОСТ Р ИСО 10303-46-2002ГОСТ Р ИСО 10303-46-2002ГОСТ Р ИСО 10303-46-2002ГОСТ Р ИСО 10303-46-2002ГОСТ Р ИСО 10303-46-2002ГОСТ Р ИСО 10303-46-2002ГОСТ Р ИСО 10303-46-2002ГОСТ Р ИСО 10303-46-2002ГОСТ Р ИСО 10303-46-2002ГОСТ Р ИСО 10303-46-2002ГОСТ Р ИСО 10303-46-2002ГОСТ Р ИСО 10303-46-2002ГОСТ Р ИСО 10303-46-2002ГОСТ Р ИСО 10303-46-2002ГОСТ Р ИСО 10303-46-2002ГОСТ Р ИСО 10303-46-2002ГОСТ Р ИСО 10303-46-2002ГОСТ Р ИСО 10303-46-2002ГОСТ Р ИСО 10303-46-2002ГОСТ Р ИСО 10303-46-2002ГОСТ Р ИСО 10303-46-2002ГОСТ Р ИСО 10303-46-2002ГОСТ Р ИСО 10303-46-2002ГОСТ Р ИСО 10303-46-2002ГОСТ Р ИСО 10303-46-2002ГОСТ Р ИСО 10303-46-2002ГОСТ Р ИСО 10303-46-2002ГОСТ Р ИСО 10303-46-2002ГОСТ Р ИСО 10303-46-2002ГОСТ Р ИСО 10303-46-2002ГОСТ Р ИСО 10303-46-2002ГОСТ Р ИСО 10303-46-2002ГОСТ Р ИСО 10303-46-2002ГОСТ Р ИСО 10303-46-2002ГОСТ Р ИСО 10303-46-2002ГОСТ Р ИСО 10303-46-2002ГОСТ Р ИСО 10303-46-2002ГОСТ Р ИСО 10303-46-2002ГОСТ Р ИСО 10303-46-2002ГОСТ Р ИСО 10303-46-2002ГОСТ Р ИСО 10303-46-2002ГОСТ Р ИСО 10303-46-2002ГОСТ Р ИСО 10303-46-2002ГОСТ Р ИСО 10303-46-2002ГОСТ Р ИСО 10303-46-2002ГОСТ Р ИСО 10303-46-2002ГОСТ Р ИСО 10303-46-2002ГОСТ Р ИСО 10303-46-2002ГОСТ Р ИСО 10303-46-2002ГОСТ Р ИСО 10303-46-2002ГОСТ Р ИСО 10303-46-2002ГОСТ Р ИСО 10303-46-2002ГОСТ Р ИСО 10303-46-2002ГОСТ Р ИСО 10303-46-2002ГОСТ Р ИСО 10303-46-2002ГОСТ Р ИСО 10303-46-2002ГОСТ Р ИСО 10303-46-2002ГОСТ Р ИСО 10303-46-2002ГОСТ Р ИСО 10303-46-2002ГОСТ Р ИСО 10303-46-2002ГОСТ Р ИСО 10303-46-2002ГОСТ Р ИСО 10303-46-2002ГОСТ Р ИСО 10303-46-2002ГОСТ Р ИСО 10303-46-2002ГОСТ Р ИСО 10303-46-2002ГОСТ Р ИСО 10303-46-2002ГОСТ Р ИСО 10303-46-2002ГОСТ Р ИСО 10303-46-2002ГОСТ Р ИСО 10303-46-2002ГОСТ Р ИСО 10303-46-2002ГОСТ Р ИСО 10303-46-2002
 




ГОСТЫ, СТРОИТЕЛЬНЫЕ и ТЕХНИЧЕСКИЕ НОРМАТИВЫ.
Некоммерческая онлайн система, содержащая все Российские Госты, национальные Стандарты и нормативы.
В Системе содержится более 150000 файлов нормативно-технической документации, действующей на территории РФ.
Система предназначена для широкого круга инженерно-технических специалистов.

Рейтинг@Mail.ru Яндекс цитирования

Copyright © www.gostrf.com, 2008 - 2026