Крупнейшая бесплатная информационно-справочная система онлайн доступа к полному собранию технических нормативно-правовых актов РФ. Огромная база технических нормативов (более 150 тысяч документов) и полное собрание национальных стандартов, аутентичное официальной базе Госстандарта. GOSTRF.com - это более 1 Терабайта бесплатной технической информации для всех пользователей интернета. Все электронные копии представленных здесь документов могут распространяться без каких-либо ограничений. Поощряется распространение информации с этого сайта на любых других ресурсах. Каждый человек имеет право на неограниченный доступ к этим документам! Каждый человек имеет право на знание требований, изложенных в данных нормативно-правовых актах!

  


 

ГОСТ Р ИСО 9000-2001

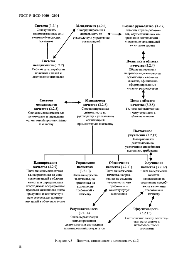
Системы менеджмента качества. Основные положения и словарь

Обозначение:ГОСТ Р ИСО 9000-2001
Текущий статус документа: заменён
Название документа рус.:Системы менеджмента качества. Основные положения и словарь
Название документа англ.:Quality management systems. Fundamentals and vocabulary
Дата актуализации текста:01.12.2013
Дата издания:01.11.2004
Дата введения:31.08.2001
Дата последнего изменения:22.05.2013
Дата окончания срока действия:10.09.2009
Переиздание:переиздание с изм. 1
Область применения:Настоящий стандарт устанавливает основные положения систем менеджмента качества, являющихся объектом стандартов семейства ИСО 9000, и определяет соответствующие термины.
Настоящий стандарт может использоваться:
а) организациями, стремящимися добиться преимущества посредством внедрения системы менеджмента качества;
б) организациями, стремящимися получить уверенность в том, что их заданные требования к продукции будут выполнены поставщиками;
в) пользователями продукции;
г) теми, кто заинтересован в едином понимании терминологии, применяемой в менеджменте качества (например поставщики, потребители, регламентирующие органы);
д) теми сторонами, внутренними или внешними по отношению к организации, которые оценивают систему менеджмента качества или проверяют ее на соответствие требованиям ГОСТ Р ИСО 9001 (например аудиторы, органы по сертификации/регистрации);
е) теми сторонами, внутренними или внешними по отношению к организации, которые консультируют или проводят обучение по системе менеджмента качества, соответствующей данной организации;
ж) разработчиками соответствующих стандартов
Список изменений:№1 от 01.10.2003 (рег. 07.07.2003) «Срок действия продлен»
Приложение №1:Изменение №1 к ГОСТ Р ИСО 9000-2001
ГОСТ Р ИСО 9000-2001ГОСТ Р ИСО 9000-2001ГОСТ Р ИСО 9000-2001ГОСТ Р ИСО 9000-2001ГОСТ Р ИСО 9000-2001ГОСТ Р ИСО 9000-2001ГОСТ Р ИСО 9000-2001ГОСТ Р ИСО 9000-2001ГОСТ Р ИСО 9000-2001ГОСТ Р ИСО 9000-2001ГОСТ Р ИСО 9000-2001ГОСТ Р ИСО 9000-2001ГОСТ Р ИСО 9000-2001ГОСТ Р ИСО 9000-2001ГОСТ Р ИСО 9000-2001ГОСТ Р ИСО 9000-2001ГОСТ Р ИСО 9000-2001ГОСТ Р ИСО 9000-2001ГОСТ Р ИСО 9000-2001ГОСТ Р ИСО 9000-2001ГОСТ Р ИСО 9000-2001ГОСТ Р ИСО 9000-2001ГОСТ Р ИСО 9000-2001ГОСТ Р ИСО 9000-2001ГОСТ Р ИСО 9000-2001ГОСТ Р ИСО 9000-2001ГОСТ Р ИСО 9000-2001ГОСТ Р ИСО 9000-2001ГОСТ Р ИСО 9000-2001ГОСТ Р ИСО 9000-2001ГОСТ Р ИСО 9000-2001

Изменение №1 к ГОСТ Р ИСО 9000-2001

Обозначение:Изменение №1 к ГОСТ Р ИСО 9000-2001
Дата введения:01.10.2003


Изменение №1 к ГОСТ Р ИСО 9000-2001Изменение №1 к ГОСТ Р ИСО 9000-2001Изменение №1 к ГОСТ Р ИСО 9000-2001Изменение №1 к ГОСТ Р ИСО 9000-2001Изменение №1 к ГОСТ Р ИСО 9000-2001Изменение №1 к ГОСТ Р ИСО 9000-2001
 




ГОСТЫ, СТРОИТЕЛЬНЫЕ и ТЕХНИЧЕСКИЕ НОРМАТИВЫ.
Некоммерческая онлайн система, содержащая все Российские Госты, национальные Стандарты и нормативы.
В Системе содержится более 150000 файлов нормативно-технической документации, действующей на территории РФ.
Система предназначена для широкого круга инженерно-технических специалистов.

Рейтинг@Mail.ru Яндекс цитирования

Copyright © www.gostrf.com, 2008 - 2026