Крупнейшая бесплатная информационно-справочная система онлайн доступа к полному собранию технических нормативно-правовых актов РФ. Огромная база технических нормативов (более 150 тысяч документов) и полное собрание национальных стандартов, аутентичное официальной базе Госстандарта. GOSTRF.com - это более 1 Терабайта бесплатной технической информации для всех пользователей интернета. Все электронные копии представленных здесь документов могут распространяться без каких-либо ограничений. Поощряется распространение информации с этого сайта на любых других ресурсах. Каждый человек имеет право на неограниченный доступ к этим документам! Каждый человек имеет право на знание требований, изложенных в данных нормативно-правовых актах!

  


 

ГОСТ ИСО 5347-0-95

Вибрация. Методы калибровки датчиков вибрации и удара. Часть 0. Общие положения

Обозначение:ГОСТ ИСО 5347-0-95
Текущий статус документа: утратил силу в РФ
Название документа рус.:Вибрация. Методы калибровки датчиков вибрации и удара. Часть 0. Общие положения
Название документа англ.:Vibration. Methods for the calibration of vibration and shock pick-ups. Part 0. Basic concepts
Дата актуализации текста:01.12.2013
Дата издания:02.09.1996
Дата введения:01.07.1997
Дата последнего изменения:22.05.2013
Дата окончания срока действия:01.01.2011
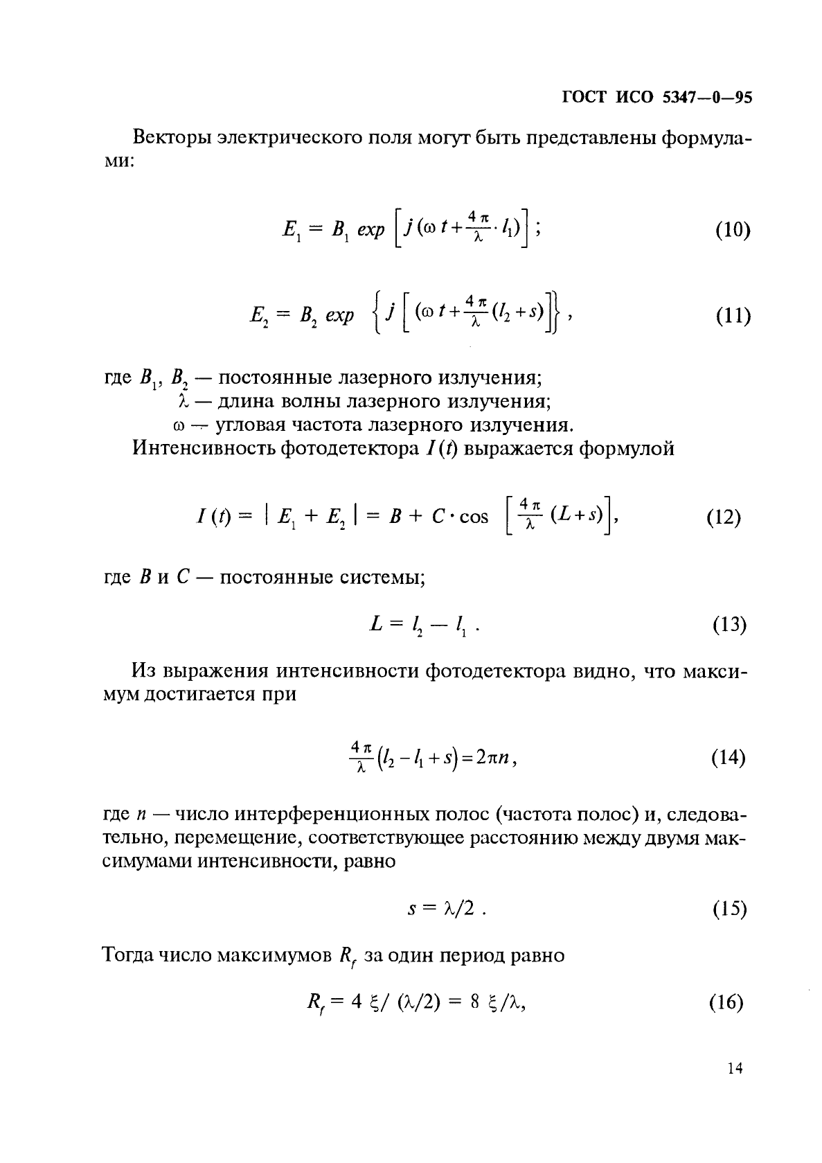
Область применения:Настоящий стандарт распространяется на датчики (преобразователи) ускорения, скорости и перемещения линейной вибрации и удара и устанавливает основные положения методов их калибровки.
Стандарт не распространяется на датчики угловой вибрации, а также датчики силы, давления и деформации, даже в том случае, если они могут быть калиброваны подобными методами
Список изменений:№0 от 01.01.2011 (рег. 15.12.2009) «Поправка к изменению»
ГОСТ ИСО 5347-0-95ГОСТ ИСО 5347-0-95ГОСТ ИСО 5347-0-95ГОСТ ИСО 5347-0-95ГОСТ ИСО 5347-0-95ГОСТ ИСО 5347-0-95ГОСТ ИСО 5347-0-95ГОСТ ИСО 5347-0-95ГОСТ ИСО 5347-0-95ГОСТ ИСО 5347-0-95ГОСТ ИСО 5347-0-95ГОСТ ИСО 5347-0-95ГОСТ ИСО 5347-0-95ГОСТ ИСО 5347-0-95ГОСТ ИСО 5347-0-95ГОСТ ИСО 5347-0-95ГОСТ ИСО 5347-0-95ГОСТ ИСО 5347-0-95ГОСТ ИСО 5347-0-95ГОСТ ИСО 5347-0-95ГОСТ ИСО 5347-0-95ГОСТ ИСО 5347-0-95ГОСТ ИСО 5347-0-95ГОСТ ИСО 5347-0-95ГОСТ ИСО 5347-0-95ГОСТ ИСО 5347-0-95ГОСТ ИСО 5347-0-95ГОСТ ИСО 5347-0-95ГОСТ ИСО 5347-0-95ГОСТ ИСО 5347-0-95ГОСТ ИСО 5347-0-95ГОСТ ИСО 5347-0-95
 




ГОСТЫ, СТРОИТЕЛЬНЫЕ и ТЕХНИЧЕСКИЕ НОРМАТИВЫ.
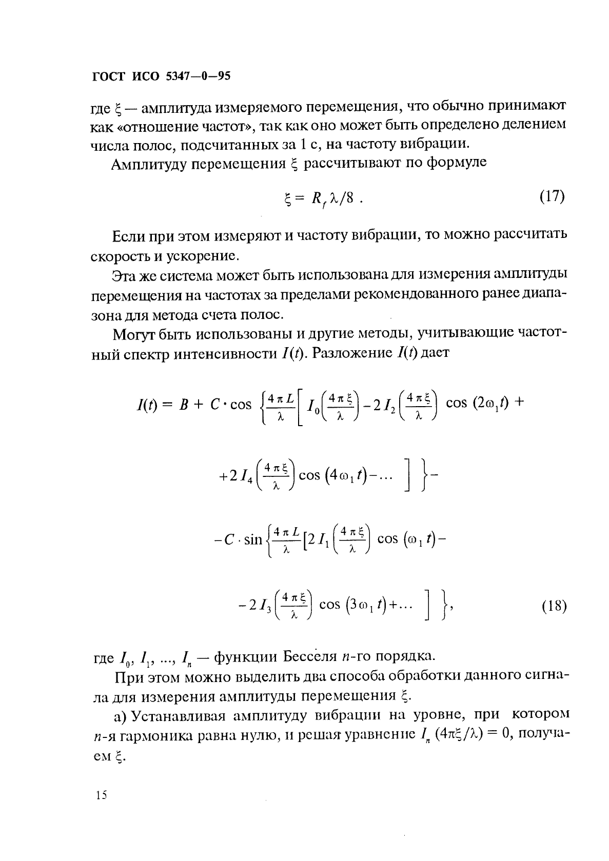
Некоммерческая онлайн система, содержащая все Российские Госты, национальные Стандарты и нормативы.
В Системе содержится более 150000 файлов нормативно-технической документации, действующей на территории РФ.
Система предназначена для широкого круга инженерно-технических специалистов.

Рейтинг@Mail.ru Яндекс цитирования

Copyright © www.gostrf.com, 2008 - 2026