|
|
|
ФЕДЕРАЛЬНОЕ АГЕНТСТВО
БЕЗОПАСНОСТЬ ЭЛЕКТРИЧЕСКОГО Часть 1 Общие требования IEC 61010-1:2001
ПредисловиеЗадачи, основные принципы и правила проведения работ по государственной стандартизации в Российской Федерации установлены ГОСТ Р 1.0-92 «Государственная система стандартизации Российской Федерации. Основные положения» и ГОСТ Р 1.2-92 «Государственная система стандартизации Российской Федерации. Порядок разработки государственных стандартов» Сведения о стандарте 1 ПОДГОТОВЛЕН Автономной некоммерческой организацией Научно-технический центр сертификации электрооборудования (НТЦСЭ) «ИСЭП» на основе собственного аутентичного перевода стандарта, указанного в пункте 4 2 ВНЕСЕН Техническим комитетом по стандартизации ТК 402 «Безопасность электрического, контрольного и лабораторного оборудования» 3 УТВЕРЖДЕН И ВВЕДЕН В ДЕЙСТВИЕ Приказом Федерального агентства по техническому регулированию и метрологии от 10 марта 2005 г. № 46-ст 4 Настоящий стандарт является модифицированным по отношению к международному стандарту МЭК 61010-1:2001 «Безопасность электрического оборудования для измерения, управления и лабораторного применения. Часть 1. Общие требования» (IEC 61010-1:2001 «Safety requirements for electrical equipment for measurement, control and laboratory use - Part 1: General requirements») с поправками № 1-2002 и № 2-2003 путем внесения дополнительных требований, объяснение которых дано во введении к настоящему стандарту. Настоящий стандарт будет действовать одновременно со стандартом ГОСТ Р 51350-99 (МЭК 61010-1-90) «Безопасность электрического оборудования для измерения, управления и лабораторного применения. Часть 1. Общие требования» и введенными в действие в Российской Федерации стандартами части 2 МЭК 61010-1-90 на указанное оборудование - ГОСТ Р МЭК 61010-2-010-99, ГОСТ Р МЭК 61010-2-020-99, ГОСТ Р МЭК 61010-2-031-99, ГОСТ Р МЭК 61010-2-032-99, ГОСТ Р МЭК 61010-2-041-99, ГОСТ Р МЭК 61010-2-051-99, ГОСТ Р МЭК 61010-2-061-99, устанавливающими частные требования к конкретному оборудованию. По мере пересмотра указанных частных стандартов для приведения в соответствие с требованиями настоящего стандарта их будут отменять. После пересмотра и отмены всех частных стандартов будет отменен ГОСТ Р 51350-99 (МЭК 61010-1-90) 5 ВВЕДЕН ВПЕРВЫЕ Информация об изменениях к настоящему стандарту публикуется в указателе «Национальные стандарты», а текст изменений - в информационных указателях «Национальные стандарты». В случае пересмотра или отмены настоящего стандарта соответствующая информация будет опубликована в информационном указателе «Национальные стандарты» СОДЕРЖАНИЕ Предисловие* * Предисловие к МЭК 61010-1:2001. Международная электротехническая комиссия (МЭК) - всемирная организация по стандартизации, включающая в себя все национальные комитеты (Национальные комитеты МЭК). Целью МЭК является развитие международного сотрудничества по всем аспектам стандартизации в области электрической и электронной аппаратуры. По указанному и другим видам деятельности МЭК публикует международные стандарты. Их подготовка возложена на технические комитеты. Любой национальный комитет МЭК, заинтересованный в этой подготовительной работе, может в ней участвовать. Международные правительственные и неправительственные организации, сотрудничающие с МЭК, также участвуют в подготовительной работе. МЭК тесно сотрудничает с Международной организацией по стандартизации (ИСО) на условиях, определенных в соответствующем соглашении между двумя организациями. Официальные решения или соглашения МЭК по техническим вопросам являются, насколько это возможно, международными согласованными, так как каждый технический комитет имеет представителей от всех заинтересованных национальных комитетов. Выпускаемые документы, рекомендуемые для международного использования, публикуются в виде стандартов, технических отчетов или руководств и принимаются национальными комитетами именно в таком понимании. В целях содействия международной унификации (единой системе) национальные комитеты МЭК обязуются при разработке национальных и региональных стандартов брать за основу международные стандарты МЭК, насколько это позволяют условия данной страны. Любое расхождение между стандартами МЭК и соответствующими национальными или региональными стандартами должно быть ясно обозначено в последних. МЭК не предусматривает процедуры маркировки и не несет ответственности за любое оборудование, заявленное на соответствие одному из стандартов МЭК. Необходимо обратить внимание на то, что некоторые элементы настоящего стандарта могут являться предметом патентного права. МЭК не несет ответственности за установление любого такого патентного права. Настоящий стандарт подготовлен Техническим комитетом по стандартизации МЭК ТК 66 «Безопасность электрического, контрольного и лабораторного оборудования». Настоящее шестое издание аннулирует и заменяет первое издание, опубликованное в 1990 г., и принятые к нему изменения: 1-е (1992 г.), 2-е (1995 г.). Настоящее издание является техническим пересмотром. Это издание имеет статус публикации группы по безопасности в соответствии с Руководством МЭК 104 [1]. Текст настоящего технического отчета основан на следующих документах:
Полную информацию о голосовании по утверждению настоящего стандарта можно найти в отчете о голосовании, указанном выше в таблице. Приложения G и Н - справочные. В настоящем стандарте методы испытаний выделены курсивом. ВведениеВ настоящей части 1 установлены требования безопасности, в общем случае применимые ко всему оборудованию, на которое распространяется настоящий стандарт. Для оборудования конкретных типов эти требования будут дополнены (или модифицированы) специальными требованиями в одном или большем числе конкретных стандартов в части 2, которую следует применять совместно с настоящим стандартом. В настоящем стандарте раздел «Нормативные ссылки» изложен в соответствии с ГОСТ Р 1.5-2004 и выделен сплошной вертикальной линией, расположенной слева от приведенного текста. В настоящем стандарте сведения о соответствии ссылочных международных стандартов межгосударственным стандартам и национальным стандартам Российской Федерации приведены в дополнительном приложении 1. В тексте стандарта соответствующие ссылки выделены подчеркиванием сплошной горизонтальной линией. Тексты поправок, принятых к МЭК 61010-1:2001, в тексте настоящего стандарта выделены двойной вертикальной линией, расположенной слева от приведенного текста, и сноской на рисунке D.2 а) (приложение D). Информация о межгосударственных стандартах и стандартах Российской Федерации, приведенных в разделе 1, на которые не распространяется действие настоящего стандарта и на которые нет ссылок по тексту настоящего стандарта, выделена путем заключения ее в рамки из тонких линий. Дополнительные положения, учитывающие потребности национальной экономики Российской Федерации, приведены в 6.8.4 и в разделе 12 и выделены путем заключения их в двойную рамку, а информация с объяснением причин включения этих положений приведена в примечаниях к 6.8.4, 12.2.1, 12.3, 12.5.1, 12.6. ГОСТ Р 52319-2005-09-23 НАЦИОНАЛЬНЫЙ СТАНДАРТ РОССИЙСКОЙ ФЕДЕРАЦИИ
Дата введения - 2005-07-01, в части оборудования, разработанного до 1 июля 2005 г., - 2006-07-01 1. Область применения и назначение стандарта1.1. Область применения1.1.1. Настоящий стандарт устанавливает общие требования безопасности электрического оборудования, в том числе встроенных вычислительных устройств (далее - оборудование), применяемого в профессиональной деятельности, в отраслях промышленности и области образования [см. перечисления а) - г)]. Условия эксплуатации оборудования установлены в 1.4. а) Электрическое оборудование для испытаний и измерений Это оборудование, которое электрическими средствами производит испытания, измерения, индикацию или регистрацию одной или нескольких электрических или неэлектрических величин. К нему относится также неизмерительное оборудование, такое как генераторы сигналов, измерительные эталоны, источники питания, приемники, передатчики и т.д. Примечание - Все показывающие и регистрирующие электрические измерительные приборы (кроме перечисленных в 1.1.2) входят в область применения настоящего стандарта. Исключение составляют щитовые измерительные приборы, предназначенные только для встраивания в другое оборудование. Встроенные щитовые измерительные приборы, рассматриваемые в качестве компонентов, должны соответствовать требованиям настоящего стандарта или других стандартов только как части оборудования, в которое они встроены. б) Электрическое контрольное оборудование Это оборудование, предназначенное для контроля значения одного (или более) выходного параметра по отношению к установленным значениям, каждое из которых задается вручную, локальным или дистанционным программированием или одной (или более) входной переменной. в) Электрическое лабораторное оборудование Это оборудование, предназначенное для измерения, индикации, регистрации или анализа свойства вещества или используемое для приготовления материалов, а также для in vitro диагностики (IVD). Это оборудование может быть применено не только в лабораториях, но и, например самостоятельно тестирующее in vitro оборудование, также в бытовых условиях. г) Приспособления, предназначенные для использования с вышеперечисленным оборудованием, например оборудование для подготовки образцов к измерениям. 1.1.2. Оборудование, на которое не распространяется настоящий стандартНастоящий стандарт не распространяется на оборудование, которое относится к области применения следующих стандартов: а) ГОСТ Р МЭК 60065 на безопасность аудио-, видео- и аналогичной электронной аппаратуры; б)
в) ГОСТ Р 52161.1 на безопасность бытовых и аналогичных электрических приборов; г)
д)
е)
ж)
и) ГОСТ Р МЭК 60950 на безопасность оборудования информационных технологий (включая электрическое оборудование для бизнеса, кроме указанного в 1.1.3); к) МЭК 61558 [7] на трансформаторы силовые, блоки питания и аналогичные изделия. 1.1.3. Вычислительное оборудованиеНастоящий стандарт распространяется только на те компьютеры, процессоры и т.д., которые являются частью оборудования, относящегося к области применения настоящего стандарта, или разработаны исключительно для использования с этим оборудованием. Примечание - Вычислительную технику и подобное оборудование, относящиеся к области применения ГОСТ Р МЭК 60950 и удовлетворяющие его требованиям, рассматривают как пригодные для использования с оборудованием, на которое распространяется настоящий стандарт. Тем не менее, некоторые требования ГОСТ Р МЭК 60950 по устойчивости к воздействию влаги и жидкости менее жестки, чем в настоящем стандарте. В случае опасности, связанной с воздействием влаги или жидкости на оборудование, которое входит в область применения ГОСТ Р МЭК 60950 и используется с другим оборудованием, относящимся к области применения настоящего стандарта, инструкция по его эксплуатации должна содержать дополнительные меры предосторожности. 1.2. Назначение стандарта1.2.1. Аспекты, включенные в область примененияНазначение требований настоящего стандарта - обеспечить такие требования, чтобы при разработке и в применяемых методах конструирования оборудования была предусмотрена достаточная защита оператора и окружающей среды от: а) поражения электрическим током или от ожога по разделу 6; б) механических опасностей по разделам 7, 8; в) высокой температуры по разделам 9, 10; г) распространения огня из оборудования по разделу 9; д) воздействия жидкостей, в том числе жидкостей под давлением, по разделу 11; е) воздействия излучений (включая источники лазерного излучения), давления звука и ультразвука по разделу 12; ж) выделяющихся газов, взрывов, в том числе взрывов, направленных внутрь, по разделу 13. Примечание - Дополнительные требования могут быть установлены национальными органами, ответственными за здоровье и безопасность обслуживающего персонала. 1.2.2. Аспекты, не включенные в область примененияНастоящий стандарт не устанавливает требования к: а) надежности функционирования, рабочим характеристикам и другим свойствам оборудования, не связанным с безопасностью; б) эффективности упаковки при транспортировании; в)
г)
д) обслуживанию (ремонту); е) защите обслуживающего (ремонтного) персонала. Примечание - Предполагают, что обслуживающий персонал достаточно осторожен при очевидных опасностях, но в самой конструкции должна быть предусмотрена защита от несчастных случаев посредством использования предупреждающих надписей, защитных экранов для клемм с опасным напряжением, отделения низковольтных цепей от опасного напряжения и т.д. Наиболее важно, чтобы обслуживающий персонал был обучен распознаванию неожиданных опасностей и адекватно реагировал на них. 1.3. ПроверкаНастоящий стандарт устанавливает также методы проверки посредством осмотра и испытаний типа на соответствие оборудования требованиям настоящего стандарта. Примечание - Рекомендации по приемосдаточным испытаниям приведены в приложении F. 1.4. Условия окружающей среды1.4.1. Нормальные условия окружающей средыНастоящий стандарт распространяется на оборудование, разработанное для безопасной эксплуатации, по крайней мере, в следующих условиях: а) в помещениях; б) на высотах до 2000 м; в) при температуре от 5 °С до 40 °С; г) при максимальной относительной влажности 80 % для температур до 31 °С и с линейным уменьшением относительной влажности до 50 % при увеличении температуры до 40 °С; д) при колебании напряжения сети питания до ±10 % номинального значения напряжения; е) при переходных перенапряжениях сети питания категории II по ГОСТ Р 50571.19; ж) при номинальной степени загрязнения. 1.4.2. Дополнительные условия окружающей средыНастоящий стандарт распространяется на оборудование, разработанное для безопасной эксплуатации не только в условиях окружающей среды по 1.4.1, но также при любых из следующих условий: а) вне помещения; б) на высотах свыше 2000 м; в) при температурах ниже 5 °С и свыше 40 °С; г) при относительной влажности выше уровня по 1.4.1; д) при колебаниях напряжения сети питания свыше ±10 % номинального значения напряжения. 2. Нормативные ссылкиВ настоящем стандарте использованы нормативные ссылки на следующие стандарты: ГОСТ 8.417-2002 Государственная система обеспечения единства измерений. Единицы величин ГОСТ 8865-93 Системы электрической изоляции. Оценка нагревостойкости и классификация ГОСТ 14254-96 (МЭК 529-89) Степени защиты, обеспечиваемые оболочками (Код IP) ГОСТ 15088-83 Пластмассы. Метод определения температуры размягчения термопластов по Вика ГОСТ 27473-87 (МЭК 112-79) Материалы электроизоляционные твердые. Метод определения сравнительного и контрольного индексов трекингостойкости во влажной среде ГОСТ 30012.1-2002 (МЭК 60051-1-97) Приборы аналоговые показывающие электроизмерительные прямого действия и вспомогательные части к ним. Часть 1. Определения и основные требования, общие для всех частей ГОСТ 30457-97 (ИСО 9614-1-93) Акустика. Определение уровней звуковой мощности источников шума на основе интенсивности звука. Измерение в дискретных точках. Технический метод ГОСТ Р 12.4.026-2001 Система стандартов безопасности труда. Цвета сигнальные, знаки безопасности и разметка сигнальная. Назначение и правила применения. Общие технические требования и характеристики. Методы испытаний ГОСТ Р МЭК 227-7-98 Кабели с поливинилхлоридной изоляцией на номинальное напряжение до 450/750 В включительно. Кабели гибкие экранированные и неэкранированные с двумя и более токопроводящими жилами ГОСТ Р МЭК 245-5-97 Кабели с резиновой изоляцией на номинальное напряжение до 450/750 В включительно. Лифтовые кабели ГОСТ Р 50030.1-2000 (МЭК 60947-1-99) Аппаратура распределения и управления низковольтная. Часть 1. Общие требования и методы испытаний ГОСТ Р 50030.3-99 (МЭК 60947-3-99) Аппаратура распределения и управления низковольтная. Часть 3. Выключатели, разъединители, выключатели-разъединители и комбинации их с предохранителями ГОСТ Р 50537-93 (МЭК 127-1-88) Миниатюрные плавкие предохранители. Терминология для миниатюрных плавких предохранителей и общие требования к миниатюрным плавким вставкам ГОСТ Р 50571.18-2000 (МЭК 60364-4-442-93) Электроустановки зданий. Часть 4. Требования по обеспечению безопасности. Глава 44. Защита от перенапряжений. Раздел 442. Защита электроустановок до 1 кВ от перенапряжений, вызванных замыканиями на землю в электроустановках выше 1 кВ ГОСТ Р 50571.19-2000 (МЭК 60364-4-443-95) Электроустановки зданий. Часть 4. Требования по обеспечению безопасности. Глава 44. Защита от перенапряжений. Раздел 443. Защита электроустановок от грозовых и коммутационных перенапряжений ГОСТ Р 50695-94 (МЭК 707-81) Методы определения воспламеняемости твердых электроизоляционных материалов под воздействием источника зажигания ГОСТ Р 50723-94 Лазерная безопасность. Общие требования безопасности при разработке и эксплуатации лазерных изделий ГОСТ Р 50948-2001 Средства отображения информации индивидуального пользования. Общие эргономические требования и требования безопасности ГОСТ Р 50949-2001 Средства отображения информации индивидуального пользования. Методы измерений и оценки эргономических параметров и параметров безопасности ГОСТ Р 51323.1-99 (МЭК 60309-1-99) Вилки, штепсельные розетки и соединительные устройства промышленного назначения. Часть 1. Общие требования ГОСТ Р 51323.2-99 (МЭК 60309-2-99) Вилки, штепсельные розетки и соединительные устройства промышленного назначения. Часть 2. Требования к взаимозаменяемости размеров штырей и контактных гнезд соединителей ГОСТ Р 51323.3-99 (МЭК 60309-3-94) Вилки, штепсельные розетки и соединительные устройства промышленного назначения. Часть 3. Дополнительные требования к соединителям и вводам электроприборов, используемых во взрывоопасных газовых средах ГОСТ Р 51325.1-99 (МЭК 60320-1-94) Соединители электрические бытового и аналогичного назначения. Часть 1. Общие требования и методы испытаний ГОСТ Р 51325.2.2-99 (МЭК 60320-2-2-98) Соединители электрические бытового и аналогичного назначения. Часть 2-2. Дополнительные требования к вилкам и розеткам для взаимного соединения в приборах и методы испытаний ГОСТ Р 51325.2.3-2002 (МЭК 60320-2-3-98) Соединители электрические бытового и аналогичного назначения. Часть 2-3. Дополнительные требования к соединителям степени защиты свыше IPX0 и методы испытаний ГОСТ Р 51362-99 (ИСО 7000-89) Машины для химической чистки одежды. Символы графические органов управления и других устройств ГОСТ Р 51402-99 (ИСО 3746-95) Шум машин. Определение уровней звуковой мощности источников шума по звуковому давлению. Ориентировочный метод с использованием измерительной поверхности над звукоотражающей плоскостью ГОСТ Р 52161.1-2004 (МЭК 60335-1-2001) Безопасность бытовых и аналогичных электрических приборов. Часть 1. Общие требования ГОСТ Р МЭК 60065-2002 Аудио-, видео- и аналогичная электронная аппаратура. Требования безопасности ГОСТ Р МЭК 60227-1-99 Кабели с поливинилхлоридной изоляцией на номинальное напряжение до 450/750 В включительно. Общие требования ГОСТ Р МЭК 60227-2-99 Кабели с поливинилхлоридной изоляцией на номинальное напряжение до 450/750 В включительно. Методы испытаний ГОСТ Р МЭК 60227-3-2002 Кабели с поливинилхлоридной изоляцией на номинальное напряжение до 450/750 В включительно. Кабели без оболочки для стационарной прокладки ГОСТ Р МЭК 60227-4-2002 Кабели с поливинилхлоридной изоляцией на номинальное напряжение до 450/750 В включительно. Кабели в оболочке для стационарной прокладки ГОСТ Р МЭК 60227-5-2002 Кабели с поливинилхлоридной изоляцией на номинальное напряжение до 450/750 В включительно. Гибкие кабели (шнуры) ГОСТ Р МЭК 60227-6-2002 Кабели с поливинилхлоридной изоляцией на номинальное напряжение до 450/750 В включительно. Лифтовые кабели и кабели для гибких соединений ГОСТ Р МЭК 60245-1-97 Кабели с резиновой изоляцией на номинальное напряжение до 450/750 В включительно. Общие требования ГОСТ Р МЭК 60245-2-2002 Кабели с резиновой изоляцией на номинальное напряжение до 450/750 В включительно. Методы испытаний ГОСТ Р МЭК 60245-3-97 Кабели с резиновой изоляцией на номинальное напряжение до 450/750 В включительно. Кабели с нагревостойкой кремнийорганической изоляцией ГОСТ Р МЭК 60245-4-2002 Кабели с резиновой изоляцией на номинальное напряжение до 450/750 В включительно. Шнуры и гибкие кабели ГОСТ Р МЭК 60245-6-97 Кабели с резиновой изоляцией на номинальное напряжение до 450/750 В включительно. Кабели для электродной дуговой сварки ГОСТ Р МЭК 60245-7-97 Кабели с резиновой изоляцией на номинальное напряжение до 450/750 В включительно. Кабели с нагревостойкой этиленвинилацетатной резиновой изоляцией ГОСТ Р МЭК 60245-8-2002 Кабели с резиновой изоляцией на номинальное напряжение до 450/750 В включительно. Шнуры для областей применения, требующих высокой гибкости ГОСТ Р МЭК 60335-2-35-2000 Безопасность бытовых и аналогичных электрических приборов. Дополнительные требования к проточным водонагревателям и методы испытаний ГОСТ Р МЭК 60335-2-41-98 Безопасность бытовых и аналогичных электрических приборов. Дополнительные требования к насосам и методы испытаний ГОСТ Р МЭК 60447-2000 Интерфейс человекомашинный. Принципы приведения в действие ГОСТ Р МЭК 60799-2002 Электроустановочные устройства. Шнуры-соединители и шнуры для межсоединений ГОСТ Р МЭК 60950-2002 Безопасность оборудования информационных технологий ГОСТ Р МЭК 61032-2000 Защита людей и оборудования, обеспечиваемая оболочками. Щупы испытательные Примечания 1. Для ссылок на стандарты, в которых указан год издания, последующие поправки к любой из данных публикаций или пересмотры любой из них неприменимы. Для ссылок на стандарты, в которых не указан год издания, необходимо использовать самое последнее издание нормативного ссылочного документа. Страны - члены ИСО и МЭК ведут указатели действующих международных стандартов. 2. При пользовании настоящим стандартом целесообразно проверить действие ссылочных стандартов по указателю «Национальные стандарты», составленному по состоянию на 1 января текущего года, и по соответствующим информационным указателям, опубликованным в текущем году. Если ссылочный стандарт заменен (изменен), то при пользовании настоящим стандартом следует руководствоваться замененным (измененным) стандартом. Если ссылочный стандарт отменен без замены, то положение, в котором дана ссылка на него, применяют в части, не затрагивающей эту ссылку. 3. Термины и определенияВ настоящем стандарте применены следующие термины с соответствующими определениями. Если не оговорено особо, то термины «напряжение» и «ток» означают среднеквадратичное значение переменного, постоянного или смешанного напряжения или тока. 3.1. Оборудование и его состояния3.1.1. стационарное оборудование: Оборудование, зафиксированное на основании или каким-либо другим способом закрепленное в определенном положении. 3.1.2. постоянно подключенное оборудование: Оборудование, электрически соединенное с источником питания посредством постоянного соединения, которое может быть разъединено только с помощью инструмента. 3.1.3. переносное оборудование: Оборудование, предназначенное для переноски вручную. 3.1.4. ручное оборудование: Переносное оборудование, удерживаемое в одной руке при нормальном применении. 3.1.5. инструмент: Предмет, не входящий в состав оборудования (в том числе ключи и плоскогубцы), используемый персоналом при проведении механических работ. 3.1.6. врубное оборудование: Оборудование, предназначенное для использования без шнура питания. Сетевая вилка является составной частью корпуса оборудования и используется для соединения оборудования с сетевой розеткой. 3.2. Части и принадлежности3.2.1. клемма (зажим, соединитель): Компонент, предназначенный для соединения прибора или оборудования с внешними проводниками (МЭК 60050-151 [10], позиция 151-01-03). Примечание - Клеммы могут иметь один или несколько контактов, поэтому термин подразумевает розетки, соединители и т.д. 3.2.2. клемма рабочего заземления: Клемма, с помощью которой осуществляется электрическое соединение непосредственно с точкой измерительной или управляющей цепи или с экраном и которая предназначена для заземления в целях обеспечения функционирования оборудования или в других целях, кроме обеспечения безопасности. Примечание - Для измерительного оборудования данную клемму часто называют «измерительной клеммой заземления». 3.2.3. клемма защитного заземления: Клемма, которая соединена с токопроводящими частями оборудования в целях обеспечения безопасности и предназначена для соединения с внешней системой защитного заземления. 3.2.4. кожух: Часть оборудования, обеспечивающая его защиту от определенных внешних воздействий и от прямого контакта в любых направлениях. 3.2.5. барьер: Часть оборудования, обеспечивающая его защиту от прямого контакта в любом направлении. Примечание - Кожухи и барьеры могут обеспечивать защиту от распространения огня по 9.2.1, перечисление б). 3.3. Электрические величины3.3.1. номинальное значение: Значение величины, установленное обычно изготовителем для определенных рабочих условий компонента, прибора или оборудования (МЭК 60050-151 [10], позиция 151-04-03). 3.3.2. диапазон номинальных значений: Ряд номинальных значений параметров оборудования и условий эксплуатации (МЭК 60050-151 [10], позиция 151-04-04). 3.3.3. рабочее напряжение: Наибольшее среднеквадратичное значение напряжения переменного или постоянного тока на любой конкретной изоляции, которое имеет место, когда на оборудование подают номинальное напряжение. Примечания 1. Переходные процессы не учитывают. 2. Условия разомкнутой цепи и нормальные рабочие условия принимают во внимание. 3.4. Испытания3.4.1. испытание типа: Испытание одного или большего числа образцов оборудования или частей оборудования, изготовленных по определенному проекту, с целью показать, что проект и конструкция удовлетворяют одному (или более) требованию настоящего стандарта (МЭК 60050-151 [10], позиция 151-04-15). Примечание - Данное определение является усилением определения МЭК 60050-151 [10], позиция 151-04-15, включая как требования к проекту, так и к конструкции. 3.4.2. приемосдаточное испытание: Испытание, которому подвергают каждую отдельную единицу оборудования в процессе или после изготовления с целью убедиться, что она соответствует определенным требованиям (МЭК 60050-151 [10], позиция 151-04-16), (см. приложение F). 3.5. Безопасность3.5.1. доступная часть: Часть оборудования, к которой возможно прикосновение стандартным испытательным пальцем или испытательным штырем, применяемым в соответствии с 6.2. 3.5.2. опасность: Потенциальный источник нанесения ущерба. 3.5.3. опасное(ая) для жизни: Значение параметра или часть оборудования, способное(ая) привести к поражению электрическим током или электрическому возгоранию в нормальных условиях или в условиях единичной неисправности. Примечание - См. 6.3.1, где указаны значения для нормальных условий, и 6.3.2 - более высокие значения, соответствующие условиям единичной неисправности. 3.5.4. высокая защищенность: Отсутствие вероятности такого дефекта, который может вызвать опасность. Считают, что детали оборудования с высокой защищенностью не должны иметь отказов при испытаниях в условиях единичной неисправности. 3.5.5. сеть: Низковольтная система электропитания [со значениями величин свыше указанных в 6.3.2, перечисление а)], к которой оборудование должно быть подсоединено для электропитания. Примечание - Некоторые измерительные цепи могут быть подсоединены к сети в целях измерения. 3.5.6. сетевая цепь: Цепь, предназначенная для токопроводящего подсоединения к сети для электропитания оборудования. Примечание - Измерительные цепи и цепи, соединенные с сетевыми цепями, не являются сетевыми цепями. 3.5.7. защитный импеданс: Компонент, совокупность компонентов или комбинация основной изоляции и устройства, ограничивающего ток или напряжение, импеданс, конструкция и надежность которых таковы, что, будучи включенными между доступными токопроводящими частями и частями, опасными для жизни, они обеспечивают защиту в соответствии с требованиями настоящего стандарта при нормальных условиях и условиях единичной неисправности. 3.5.8. защитное соединение: Электрическое соединение доступных токопроводящих частей и/или защитного экрана для обеспечения непрерывности электрической цепи до средств соединения с внешними защитными проводниками. 3.5.9. нормальное применение: Функционирование оборудования, включая и нерабочее состояние, соответствующее инструкции по эксплуатации или очевидному назначению. Примечание - В большинстве случаев нормальное применение также предполагает и наличие нормальных условий, так как инструкция по эксплуатации содержит запрещение использовать оборудование в условиях, отличных от нормальных. 3.5.10. нормальные условия: Условия функционирования оборудования, при которых ни одно из средств защиты от опасностей не срабатывает. 3.5.11. условие единичной неисправности: Состояние, при котором одно из средств защиты от опасности неисправно или присутствует неисправность, способная создать опасность. Примечание - Если условие единичной неисправности является несомненным следствием другого условия единичной неисправности, то оба условия рассматривают как единое условие единичной неисправности. 3.5.12. оператор: Лицо, использующее оборудование в предназначенных целях. Примечание - Оператор должен пройти соответствующую подготовку для данной работы. 3.5.13. ответственный орган: Отдельный представитель или группа лиц, ответственных за использование и обслуживание оборудования, а также за необходимую подготовку операторов. 3.5.14. влажные условия: Условия расположения оборудования, при которых возможно наличие воды или других токопроводящих жидкостей, с большой вероятностью вызывающих уменьшение полного сопротивления тела человека из-за увлажнения контакта между телом человека и оборудованием или между телом человека и окружающей средой. 3.6. Изоляция3.6.1. основная изоляция: Изоляция, повреждение которой может вызвать опасность поражения электрическим током. Примечание - Основная изоляция может использоваться также по функциональному назначению. 3.6.2. дополнительная изоляция: Независимая изоляция, применяемая в дополнение к основной изоляции с целью обеспечить защиту от поражения электрическим током в случае повреждения основной изоляции. 3.6.3. двойная изоляция: Изоляция, включающая в себя как основную, так и дополнительную изоляцию. 3.6.4. усиленная изоляция: Изоляция, обеспечивающая защиту от поражения электрическим током не в меньшей степени, чем двойная изоляция. Она может содержать несколько слоев, которые не могут быть испытаны раздельно как дополнительная или основная изоляция. 3.6.5. загрязнение: Присутствие инородного вещества: твердого, жидкого или газообразного (ионизированные газы), - которое может вызвать уменьшение диэлектрической прочности или поверхностного сопротивления. 3.6.6. степень загрязнения: Сравнительная величина загрязнения. Установлены следующие степени загрязнения. 3.6.6.1. степень загрязнения 1: Загрязнение отсутствует или имеется только сухое непроводящее загрязнение. Это загрязнение не оказывает никакого влияния. 3.6.6.2. степень загрязнения 2: Обычно присутствует только непроводящее загрязнение. Однако, как правило, возникает временная проводимость, вызванная конденсацией. 3.6.6.3. степень загрязнения 3: Токопроводящее загрязнение или сухое непроводящее загрязнение, которое может стать токопроводящим ввиду ожидаемой конденсации. Примечание - В таких условиях оборудование обычно защищают от воздействия прямого солнечного света, осадков и ветра, но ни температуру, ни влажность не контролируют. 3.6.7. зазор: Кратчайшее расстояние по воздуху между двумя токопроводящими частями оборудования. 3.6.8. путь утечки: Кратчайшее расстояние по поверхности изоляционного материала между двумя токопроводящими частями оборудования (МЭК 60050-151 [10], позиция 151-03-37). 4. Испытания4.1. Общие положенияОбразцы оборудования или его части должны быть испытаны на соответствие требованиям настоящего стандарта, т.е. подвергнуты испытаниям типа. Цель этих испытаний - определить соответствие проекта и конструкции оборудования требованиям настоящего стандарта. Кроме того, изготовители должны провести приемосдаточные испытания, указанные в приложении F, всего оборудования, имеющего как опасные для жизни части, так и доступные токопроводящие части. Испытания составных частей оборудования, удовлетворяющих требованиям соответствующих стандартов, указанных в настоящем стандарте, и используемых в соответствии с этими стандартами, не следует повторно проводить при испытаниях типа оборудования в целом. Соответствие требованиям настоящего стандарта проверяют проведением всей совокупности испытаний, за исключением тех испытаний, которые, как однозначно показывает проверка, оборудование заведомо выдержит. Испытания проводят: а) в нормальных условиях испытаний по 4.3; б) в условиях единичной неисправности по 4.4. Примечание - Если при проведении испытания на соответствие требованиям настоящего стандарта возникает некоторая неопределенность относительно точного значения воздействующей или измеряемой величины (например, напряжения), обусловленная допустимой погрешностью, то: - изготовитель должен быть уверен, что воздействующая при испытании величина имеет, по меньшей мере, заданное значение; - испытательная лаборатория должна быть уверена, что значение воздействующей величины не превышает заданное значение. 4.2. Последовательность проведения испытанийПоследовательность испытаний не является обязательной, если иное не указано в настоящем стандарте. Испытуемое оборудование следует тщательно проверять после каждого испытания. Если в результате испытания возникает сомнение в том, что оборудование выдержит ранее проведенные испытания, если бы последовательность испытаний была обратной, то эти ранее проведенные испытания должны быть повторены. Если испытания в условиях единичной неисправности могут оказаться разрушающими, они должны быть проведены после испытаний в нормальных условиях. 4.3. Нормальные условия испытаний4.3.1. Условия окружающей средыЕсли иное не установлено в настоящем стандарте, то в месте проведения испытания должны быть обеспечены следующие условия окружающей среды: а) температура от 15 °С до 35 °С; б) относительная влажность воздуха не более 75 %, но не выше предельно допустимых значений, установленных в 1.4.1, перечисление г); в) атмосферное давление от 75 до 106 кПа; г) полное отсутствие инея, тумана, росы, просачивающейся воды, дождя, солнечного излучения и т.д. 4.3.2. Состояние оборудованияЕсли не установлено иное, то испытания должны быть проведены на оборудовании, собранном для нормального применения, и в наименее благоприятной комбинации условий по 4.3.2.1 - 4.3.2.13. Если из-за размеров или массы оборудования невозможно провести отдельные испытания на полностью укомплектованном оборудовании, допускаются испытания отдельных узлов при условии, что эти испытания обеспечивают проверку соответствия укомплектованного оборудования требованиям настоящего стандарта. Оборудование, предназначенное для установки на стену, в нишу, шкаф и т.д., должно быть установлено в соответствии с инструкцией изготовителя. 4.3.2.1. Расположение оборудования Оборудование должно быть установлено в положении нормального применения, не препятствующем его вентиляции. 4.3.2.2. Принадлежности Принадлежности и заменяемые оператором детали, поставляемые изготовителем или рекомендованные им для применения в составе оборудования, при испытании могут быть подсоединены или не подсоединены к нему. 4.3.2.3. Крышки и другие заменяемые части Крышки или части, которые могут быть удалены без применения инструмента, можно либо удалить, либо оставить. 4.3.2.4. Сетевое питание Установлены следующие требования: а) Напряжение питания должно быть от 90 % до 100 % номинального напряжения, установленного для данного оборудования, или, если оборудование рассчитано на большие изменения напряжения, то напряжение питания должно находиться в данном диапазоне изменения напряжения. б) Частота должна иметь любое значение номинальной частоты. в) Оборудование, работающее как на переменном, так и на постоянном токе, должно быть подключено к источнику переменного или постоянного тока. г) Оборудование, работающее на постоянном токе или от однофазного источника питания, должно быть подключено как с прямой, так и с обратной полярностью. д) Один полюс рекомендуемого для проведения испытаний источника должен иметь потенциал земли или близкий к нему, если только оборудование не рассчитано на использование лишь незаземленного сетевого питания. е) Когда средства соединения допускают реверсирование, оборудование, питающееся от батареи, должно быть соединено с обоими полюсами. 4.3.2.5. Входные и выходные напряжения Входные и выходные напряжения, включая и напряжение холостого хода, должны быть установлены в пределах номинального диапазона напряжений. 4.3.2.6. Клеммы заземления Клеммы защитных проводников (при наличии) должны быть заземлены. Клеммы рабочего заземления могут быть как заземлены, так и не заземлены. 4.3.2.7. Органы управления Органы управления, с которыми работает оператор в ручном режиме, могут быть установлены в любое положение, за исключением следующего: а) устройства переключения напряжения питания сети должны быть установлены в надлежащее положение; б) комбинации регулировок не должны быть применены, если они запрещены изготовителем посредством соответствующей маркировки на оборудовании. 4.3.2.8. Соединения Части оборудования должны быть соединены в соответствии с предусмотренным назначением или не соединены. 4.3.2.9. Нагрузка на электродвигатели Условия нагрузки частей оборудования с приводом от электродвигателя должны соответствовать установленному назначению. 4.3.2.10. Выход Оборудование, имеющее электрический выход, должно удовлетворять следующим условиям: а) оборудование должно функционировать таким образом, чтобы обеспечить номинальную выходную мощность при номинальной нагрузке; б) номинальный импеданс любой нагрузки может быть подключен или не подключен. 4.3.2.11. Рабочий цикл Оборудование, предназначенное для кратковременного или прерывистого функционирования, должно проработать самый длительный период времени и иметь наименьший период восстановления в соответствии с инструкцией изготовителя. 4.3.2.12. Загрузка и наполнение Оборудование, предназначенное для загрузки определенными материалами при нормальном применении, должно быть загружено минимально возможным количеством материалов, которое определено в инструкции по эксплуатации, включая отсутствие нагрузки (холостой ход), если инструкция по эксплуатации допускает это при нормальном применении. Примечания 1. В случае возникновения сомнений испытания следует проводить при других условиях нагрузки. 2. Если определенный материал может вызвать опасность при испытании, допускается применение другого материала при условии, что это не повлияет на результат испытания. 4.3.2.13. Нагревательное оборудование При измерении температуры при оценке возможности распространения огня испытание нагревательного оборудования следует проводить в испытательном углу в соответствии с требованиями 10.4.1. 4.4. Испытания в условиях единичной неисправности4.4.1. Общие положенияУстановлены следующие требования: а) Проверка оборудования и его электрических схем обычно позволяет выявить условия неисправности, которые могут привести к опасностям и которые поэтому должны быть применены. б) Испытания на неисправность следует проводить до тех пор, пока не станет ясно, что никакой опасности не может возникнуть из-за отдельной конкретной неисправности или определенные альтернативные методы проверки соответствия не будут выбраны вместо испытания в условиях неисправности [см. раздел 9, перечисления б) и в)]. в) Оборудование должно функционировать при наименее благоприятной комбинации нормальных условий испытаний в соответствии с 4.3. Эти комбинации, которые могут быть различными для различных неисправностей, должны быть зафиксированы для каждого испытания. 4.4.2. Введение единичной неисправностиУсловия единичной неисправности должны включать в себя определенные в 4.4.2.1 - 4.4.2.12 условия. Они должны быть введены по одному и в наиболее удобной последовательности. Вводить одновременно несколько неисправностей не допускается, если только они не являются следствием уже введенной неисправности. После каждого испытания в условиях единичной неисправности оборудование или его части должны пройти испытания в соответствии с 4.4.4. а) Если защитный импеданс формируется комбинацией компонентов, то каждый компонент должен быть или короткозамкнутым, или разомкнутым в зависимости от того, что менее благоприятно. б) Если защитный импеданс образован комбинацией основной изоляции и устройства, ограничивающего ток или напряжение, то основная изоляция и ограничивающее устройство должны быть подвергнуты испытаниям при единичных неисправностях, причем только по отдельности. Основная изоляция должна быть шунтирована, а устройство, ограничивающее ток или напряжение, должно быть или коротко замкнуто или отсоединено в зависимости оттого, что менее благоприятно. Части защитного импеданса, которые являются компонентами высокой надежности, не нуждаются в коротком замыкании или отсоединении (см. 6.5.3, 14.6). 4.4.2.2. Защитный проводник Защитный проводник должен быть разомкнут, если оборудование не подключено постоянно или соединитель не используется в соответствии с ГОСТ Р 51323.1 - ГОСТ Р 51323.3. 4.4.2.3. Оборудование или его части, предназначенные для кратковременного или прерывистого функционирования Указанное оборудование или его части должны работать непрерывно, если это возможно в условиях единичной неисправности. Отдельными частями могут быть электродвигатели, реле или другие электромагнитные устройства и нагреватели. Электродвигатели должны останавливаться при включенном питании или не должно быть допущено приведение их в действие в зависимости от того, что менее благоприятно. 4.4.2.5. Конденсаторы Конденсаторы (за исключением самовосстанавливающихся конденсаторов) во вспомогательных обмотках электродвигателей должны быть коротко замкнуты. 4.4.2.6. Сетевые трансформаторы Вторичные обмотки сетевых трансформаторов должны быть коротко замкнуты в соответствии с 4.4.2.6.1 с перегрузкой в соответствии с 4.4.2.6.2. Поврежденный во время испытания трансформатор необходимо отремонтировать или заменить до следующего испытания. Испытания сетевых трансформаторов как отдельных частей - в соответствии с 14.7. Каждую несекционированную выходную обмотку и каждую часть секционированной выходной обмотки, которые должны быть нагружены при нормальном применении, испытывают при поочередном моделированном коротком замыкании в нагрузке. Устройства защиты от перегрузки по току должны оставаться включенными во время испытания. Все другие обмотки могут быть нагружены или не нагружены в зависимости от того, какие условия нагрузки менее благоприятны при нормальном применении. 4.4.2.6.2. Перегрузка Каждую несекционированную выходную обмотку и каждую часть секционированной выходной обмотки перегружают поочередно по одной в испытании. Другие обмотки возможно нагружать или не нагружать в зависимости от того, какие условия нагрузки менее благоприятны при нормальном применении. Если какие-либо перегрузки возникают при проведении испытаний в условиях единичной неисправности по 4.4, то вторичные обмотки должны быть испытаны при этих перегрузках. Перегрузки создают подсоединением переменного резистора параллельно обмотке. Резистор должен настраиваться с максимально возможной скоростью и перенастраиваться, при необходимости, через 1 мин, чтобы поддержать применяемую перегрузку. Никакие другие регулировки после этого недопустимы. Если защита от перегрузки по току обеспечивается с помощью устройства прерывания тока, ток при испытании перегрузки должен быть максимальным током, который устройство способно пропускать в течение 1 ч. Перед испытанием устройство прерывания тока заменяют соединением с незначительным импедансом. Если это значение не установлено в технических условиях, то его устанавливают посредством испытания. Для оборудования, в котором выходное напряжение отключается при достижении заданной перегрузки по току, значение перегрузки следует медленно увеличивать до значения, близкого к тому, при котором выходное напряжение отключается. Во всех других случаях перегрузкой является максимальный выход мощности, получаемой с трансформатора. Трансформаторы с защитой от перегрева, которые удовлетворяют требованиям 14.3 во время испытания короткого замыкания по 4.4.2.6.1, не подвергают испытаниям на перегрузку. 4.4.2.7. Выходы Выходы должны быть замкнуты накоротко поочередно. 4.4.2.8. Оборудование с несколькими источниками питания Оборудование, предназначенное для работы с несколькими источниками питания, должно быть одновременно подключено к этим источникам, если это допускается конструкцией. Условия неисправности охлаждения оборудования вводят одновременно только одним из следующих способов: а) вентиляционные отверстия с фильтрами закрывают; б) принудительное охлаждение с помощью вентиляторов с электроприводами прекращают; в) охлаждение посредством циркуляции воды или другого охладителя прекращают. 4.4.2.10. Нагревательные приборы В оборудование, содержащее нагревательные приборы, вводят следующие неисправности, но не более одной одновременно: а) таймеры, ограничивающие период нагрева, переключают на непрерывное питание цепи нагрева; б) устройства контроля температуры, за исключением устройств защиты от перегрева, удовлетворяющих требованиям 14.3, переключают на непрерывное питание цепи нагрева; в) имитируют потерю охлаждающей жидкости. 4.4.2.11. Изоляция между цепями и частями оборудования Изоляция между цепями и частями оборудования, расположенными ниже уровня, определенного для основной изоляции, должна быть замкнута для проверки распространения огня. Примечание - См. раздел 9, перечисления а) и б) с указанием альтернативных методов проверки защиты от распространения огня. 4.4.2.12. Блокировки Каждая часть системы блокировки для защиты операторов должна быть или коротко замкнута, или разомкнута поочередно, если система предотвращает доступ к опасным частям, когда крышка и подобные детали могут быть удалены без применения инструмента. Компоненты с высокой защищенностью систем блокировки (см. 14.6 и 15.3) не нуждаются в коротком замыкании или размыкании. 4.4.3. Продолжительность испытаний4.4.3.1. Оборудование должно функционировать до тех пор, пока дальнейшее изменение состояния в результате введенной неисправности не станет маловероятным. Каждое испытание обычно ограничивают по времени одним часом, так как любая вторичная неисправность, возникающая в условиях единичной неисправности, будет, как правило, проявляться уже в течение этого часа. Если по истечении 1 ч обнаруживают признаки того, что может случайно возникнуть опасность поражения электрическим током, распространения огня или причинения другого вреда человеку, то испытание должно быть продолжено до тех пор, пока одна из опасностей не проявится, или в течение максимального периода в 4 ч, если опасность не проявится до этого времени. 4.4.3.2. Если в оборудовании используется устройство, которое прерывает или ограничивает ток для ограничения температуры легкодоступных частей оборудования, то максимальная температура, достигаемая оборудованием, должна быть измерена независимо от того, действует это устройство или нет. 4.4.3.3. Если неисправность заканчивается срабатыванием плавкого предохранителя или если плавкий предохранитель не срабатывает примерно в течение 1 с, то должен быть измерен ток, протекающий через плавкий предохранитель в соответствующих условиях неисправности. Должна быть проведена оценка времени до образования дуги и токовых характеристик, чтобы определить, достигается ли минимальный ток срабатывания плавкого предохранителя или превышается этот ток и каково максимальное время до срабатывания плавкого предохранителя. Ток, проходящий через плавкий предохранитель, может изменяться как функция времени. Если минимальный ток срабатывания плавкого предохранителя не достигается при испытании, то оборудование должно работать в течение периода времени, соответствующего максимальному времени срабатывания предохранителя, или непрерывно в течение времени, определенного в 4.4.3.1. 4.4.4. Соответствие после введения единичной неисправностиа) проведением измерений по 6.3 для проверки того, что доступные токопроводящие части не стали опасными для жизни; б) проведением испытания напряжением для двойной или усиленной изоляции с целью убедиться в отсутствии изменений в уровне изоляционной защиты. Испытание напряжением проводят в соответствии с 6.8 (без соответствующей предварительной обработки) с испытательным напряжением для основной изоляции; в) изменением температуры обмотки трансформатора, если защита от электрических опасностей обеспечивается двойной или усиленной изоляцией в трансформаторе. Температуры, указанные в таблице 16, не должны быть превышены. 4.4.4.2. Соответствие требованиям к термической защите проверяют определением температуры внешней поверхности кожуха и легкодоступных частей оборудования. За исключением нагревающих поверхностей нагревательного оборудования, температура внешней поверхности кожуха и легкодоступных частей оборудования не должна превышать 105 °С при температуре окружающей среды 40 °С или, если она выше, то не должна превышать максимальной номинальной температуры окружающей среды. Эту температуру определяют измерением превышения температуры поверхности или части оборудования и добавлением значения превышения измеренной температуры к 40 °С или к максимальной номинальной температуре окружающей среды. 4.4.4.4. Соответствие требованиям защиты от других опасностей проверяют как указано в разделах 7, 8, 11 - 16. 5. Маркировка и документация5.1. Маркировка5.1.1. Общие положенияОборудование должно иметь маркировку в соответствии с 5.1.2 - 5.2. За исключением маркировки внутренних частей, маркировка должна быть видима извне или быть видимой после снятия крышки или открытия дверцы без применения инструмента, если крышка или дверца должна быть снята или открыта оператором. Маркировку, наносимую на оборудование в целом, не следует размещать на частях, которые могут быть сняты оператором без использования инструмента. Для оборудования, которое устанавливают в стойке или щите, маркировку разрешается наносить на поверхность, которая становится видимой после того, как оборудование будет извлечено из стойки или щита. Обозначения единиц физических величин должны соответствовать требованиям ГОСТ 8.417. Графические символы должны соответствовать указанным в таблице 1. Какие-либо требования к цветовой гамме символов не предъявляют. Значение графических символов должно быть объяснено в документации. Примечания 1. По возможности следует использовать символы МЭК или ИСО. 2. Маркировка не должна быть нанесена на нижнюю часть оборудования, за исключением переносного оборудования и при ограниченности места. Соответствие требованиям (далее - соответствие) проверяют осмотром. 5.1.2. ИдентификацияОборудование, как минимум, должно иметь следующую маркировку: а) наименование торговой марки изготовителя или поставщика; б) номер модели, наименование или другие способы идентификации оборудования. Если оборудование, имеющее одинаковое отличительное обозначение (номер модели), производят в нескольких местах, то данное оборудование должно быть маркировано таким образом, чтобы можно было идентифицировать его место изготовления. Примечание - Маркировка места изготовления может быть в коде, в этом случае нет необходимости наносить ее на оборудование. Соответствие проверяют осмотром. 5.1.3. Источники сетевого питанияВ маркировке оборудования должна быть следующая информация: а) вид источника питания: 1) переменный ток: номинальная частота сети или диапазон частоты; 2) постоянный ток: символ 1, указанный в таблице 1. Примечание 1 - В информационных целях полезно маркировать: - оборудование с питанием от сети переменного тока - символом 2, указанным в таблице 1; - оборудование с питанием от сети как переменного, так и постоянного тока - символом 3, указанным в таблице 1; - оборудование с питанием от трехфазного источника - символом 4, указанным в таблице 1; б) номинальное значение(ия) напряжения(ий) источника питания или диапазон номинальных значений напряжений источника питания. Примечание 2 - Пределы отклонения от номинального напряжения также могут быть включены в маркировку; в) максимальная номинальная мощность в ваттах (активная мощность) или в вольт-амперах (кажущаяся мощность) или максимальный номинальный входной ток оборудования со всем присоединенным вспомогательным оборудованием или встроенными модулями. Если оборудование может быть использовано в различных диапазонах напряжения, конкретные значения должны быть указаны для каждого диапазона напряжения, если максимальное и минимальное значения напряжения отличаются более чем на 20 % от его среднего уровня; г) оборудование, которое оператор может подключить к источникам питания различного номинального напряжения, должно быть снабжено средствами индикации напряжения, на которое включено оборудование. Для переносного оборудования указатели должны быть видимы извне. Если оборудование сконструировано так, что установка напряжения может изменяться без использования инструмента, то при изменении установки напряжения должны изменяться показания на индикаторе; д) дополнительные розетки сетевого питания для стандартных сетевых разъемов должны быть маркированы с указанием напряжения, если оно отличается от напряжения сетевого питания. Если розетка предназначена для использования только со специальным оборудованием, то она должна быть маркирована с целью идентифицировать оборудование, для которого предназначена. Если такой маркировки нет, то должен быть маркирован максимальный номинальный ток или мощность, или же рядом с розеткой, наряду со всеми подробностями, описываемыми в документации, должен быть нанесен символ 14, указанный в таблице 1. Соответствие проверяют осмотром и измерением мощности или входного тока для проверки маркировки, указанной в 5.1.3, перечисление в). Измерения проводят по достижении током устойчивого состояния (обычно через 1 мин), чтобы исключить любой начальный бросок тока. Оборудование должно находиться в состоянии максимального потребления тока. Переходные процессы игнорируют. Измеренное значение не должно превышать маркированного значения более чем на 10 %.
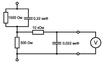
5.1.4. Плавкие предохранителиДля любого плавкого предохранителя, который может быть заменен оператором, должна быть нанесена маркировка рядом с держателем плавкого предохранителя, которая позволит оператору правильно определить заменяемый плавкий предохранитель (см. 5.4.5). Соответствие проверяют осмотром. 5.1.5. Клеммы, соединения и устройства управленияЕсли это необходимо для целей безопасности, должна быть нанесена маркировка, указывающая назначения клемм, соединителей, органов управления и индикации, включая любые подсоединения текучих сред, таких как газ, вода и дренаж. Если места недостаточно, допускается маркировка символом 14 по таблице 1. Примечания 1. Дополнительную информацию см. в МЭК 60445 [12] и ГОСТ Р МЭК 60447. 2. Отдельные контакты многоконтактного соединителя не маркируют. Клеммы для соединения с источниками сетевого питания должны быть идентифицируемыми. Перечисленные ниже клеммы маркируют следующим образом: а) клеммы рабочего заземления - символом 5, указанным в таблице 1; б) клеммы защитных проводников - символом 6, указанным в таблице 1, кроме случаев, когда клемма защитного проводника является частью приборного соединителя. Символ должен быть расположен вблизи клеммы или помещен непосредственно на клемме; в) клеммы измерительных и контрольных цепей, которые в соответствии с 6.6.3 могут быть соединены с доступными токопроводящими частями, - символом 7, указанным в таблице 1, если только это соединение не очевидно. Примечание - Этот символ рассматривают и как предупреждающий, поскольку он показывает, что опасное для жизни напряжение не может быть подключено к клемме. Этот символ также следует использовать, если у оператора есть возможность непреднамеренного подключения; г) клеммы, соединенные с внутренними частями оборудования и являющиеся опасными для жизни, - значением или диапазоном напряжения, тока, заряда или энергии емкости, или же символом 14, указанным в таблице 1. Это требование не применяют к розеткам сетевого питания, если используют стандартную сетевую розетку; д) доступные клеммы рабочего заземления, подключенные к доступным токопроводящим частям, - только в том случае, если это не очевидно. Для такой маркировки допустимо применение символа 8, указанного в таблице 1. Соответствие проверяют осмотром. 5.1.5.2. Клеммы измерительных цепей Если нет четкого указания (см. примечание ниже) на измерительном приборе, клеммы измерительных цепей тока и напряжения которого не предназначены для подсоединения к напряжению по отношению к земле свыше 50 В переменного тока или 120 В постоянного тока, то эти клеммы маркируют следующим образом: а) клеммы измерительных цепей для проведения измерений в пределах категории измерений I (см. 6.7.4) маркируют соответственно номинальным напряжением или током и символом 14, указанным в таблице 1 [см. также 5.4.1, перечисления е) и ж)]; б) клеммы измерительных цепей для проведения измерений в пределах категорий измерений II, III и IV (см. 6.7.4) маркируют соответственно номинальным напряжением или током и соответствующей категорией измерений. Маркировками категории измерений должны быть, соответственно, «CAT II», «CAT III» и «CAT IV». Примечание - Примеры допустимых указаний о том, что входы во всех случаях предназначены для напряжений по отношению к земле менее 50 В переменного тока или 120 В постоянного тока: а) маркировка диапазона всей шкалы однодиапазонного вольтметра или максимального значения многодиапазонного вольтметра; б) маркировка максимального диапазона селекторного переключателя пределов измерения напряжений; в) маркировка функционального назначения прибора (например, милливольтметр). Клеммы измерительных цепей напряжения или тока, которые постоянно подключены и не являются доступными, не маркируют [см. 5.4.3, перечисление и)]. Категория измерений и максимальное номинальное рабочее напряжение или максимальный номинальный ток для таких клемм должны быть указаны в инструкциях по установке оборудования (см. 5.4.3). Исключения допускаются также для соединительных клемм, которые предназначены только для соединения с конкретными клеммами другого оборудования при условии, что имеются средства идентификации этих клемм. Маркировка должна быть расположена рядом с клеммой. Однако если места недостаточно (как в случае оборудования со многими входами), допускается наносить маркировку на стандартную пластинку с техническими данными или на шкалу, а также маркировать клемму символом 14, указанным в таблице 1. Соответствие проверяют осмотром. 5.1.6. Выключатели и автоматические выключателиЕсли в качестве отключающих устройств используют выключатель источника питания или автоматический выключатель, позиции «включено» и «выключено» должны быть четко маркированы. Символы 9 и 10, указанные в таблице 1, в некоторых случаях также могут быть использованы в качестве способа идентификации устройства (см. 6.11.2.5). Наличие только светового индикатора не может являться достаточной маркировкой. Символы 9 и 10 не следует использовать для выключателей, отличных от выключателя источника питания. Если применяют кнопочный выключатель источника питания, символы 9 и 15 по таблице 1 могут быть использованы для указания позиции «включено», а символы 10 и 16 - для указания позиции «выключено», причем попарно (9 и 15 или 10 и 16). Соответствие проверяют осмотром. 5.1.7. Оборудование, защищенное двойной или усиленной изоляциейОборудование, защищенное двойной или усиленной изоляцией, должно быть маркировано символом 11, указанным в таблице 1, если только оно не обеспечено клеммой защитного проводника. Оборудование, защищенное двойной или усиленной изоляцией только частично, не должно быть маркировано символом 11, указанным в таблице 1. Соответствие проверяют осмотром. 5.1.8. Коробки клемм полевой проводкиЕсли температура клемм или кожуха коробки или шкафа с клеммой полевой проводки превышает 60 °С в нормальных условиях при температуре окружающей среды 40 °С или при максимальной номинальной температуре окружающей среды, если последняя выше, то на коробках клемм полевой проводки маркируют минимальную номинальную температуру, на которую рассчитан подсоединенный к клеммам кабель. Маркировка должна быть видимой до начала соединения и на самом соединении или быть расположена рядом с клеммами. Соответствие, в случае появления сомнений, проверяют измерениями, определенными в 10.3, перечисление а), и осмотром маркировки (при ее наличии). 5.2. Предупреждающие надписиПредупреждающие надписи должны быть видимы, когда оборудование готово для нормального применения. Если предупреждение относится к отдельной части оборудования, то маркировка должна быть расположена на этой части или рядом с ней. Размеры предупреждающих маркировок должны быть следующими: а) Символы должны быть высотой, по крайней мере, 2,75 мм. Надписи должны быть высотой, по крайней мере, 1,5 мм и контрастировать по цвету с поверхностью, на которую они нанесены. б) Символы или надписи, отлитые, отпечатанные или выгравированные на материале, должны быть высотой, по крайней мере, 2,0 мм. При отсутствии достаточной контрастности цвета они должны иметь глубину или выступать над плоскостью поверхности, по крайней мере, на 0,5 мм. Если необходимо обратить внимание ответственного лица или оператора на инструкцию по эксплуатации, чтобы предотвратить повреждение защиты оборудования, то это оборудование должно быть маркировано символом 14, указанным в таблице 1. Символ 14 не требует обязательного применения с символами, которые объяснены в инструкции по эксплуатации. Если в инструкции по эксплуатации установлено, что оператор имеет право доступа с использованием инструмента к тем частям, которые при нормальном применении могут быть опасными для жизни, то должна быть предусмотрена предупреждающая маркировка, указывающая на то, что оборудование перед доступом к нему должно быть изолировано или отсоединено от опасного для жизни напряжения. Предупреждающие надписи определены в 5.1.5.1, перечисление в), 6.1.2, перечисление б), 6.5.1.2, перечисление ж), 6.6.2, 7.2, перечисление в), 7.3, 10.1, 13.2.2. Соответствие проверяют осмотром. 5.3. Стойкость маркировкиМаркировка, нанесенная в соответствии с 5.1.2 - 5.2, должна оставаться четкой и различимой в условиях нормального применения и должна быть стойкой к воздействию средств очистки, указанных изготовителем. Соответствие проверяют осмотром и проведением описываемого ниже испытания на стойкость маркировки, нанесенной на внешнюю поверхность оборудования. Маркировку протирают вручную без сильного нажима в течение 30 с марлей, смоченной определенным очищающим веществом (или если оно не определено, то изопропиловым спиртом). Маркировка должна быть ясно различима после вышеуказанного воздействия, приклеенные ярлыки не должны отклеиваться или закручиваться по краям. 5.4. Документация5.4.1. Общие положенияОборудование должно быть сопровождено следующими информацией и документами по безопасности: а) информацией о назначении оборудования; б) техническими условиями; в) инструкцией по эксплуатации; г) наименованием и адресом изготовителя или поставщика, от которого может быть получено техническое содействие; д) информацией, установленной в 5.4.2 - 5.4.5; е) определением соответствующей категории измерений, если маркировка клемм необходима на оборудовании (см. 5.1.5.2); ж) для оборудования, маркированного категорией измерений I, предупреждением не использовать его для измерений по категориям измерений II и III, а также подробным перечнем номинальных параметров, включая номинальное переходное перенапряжение, указанное в документации. В документации должны быть приведены предупреждающие положения и понятное объяснение предупреждающих символов, наносимых на оборудование, или эти предупреждения должны быть по возможности прочно и разборчиво нанесены на оборудование. В частности, должна быть формулировка о необходимости обращаться к документам во всех случаях применения символа 14, указанного в таблице 1, чтобы определить характер потенциальной опасности и все действия, которые должны быть при этом предприняты. Примечание - Если нормальное применение предусматривает работу с опасными веществами, то должны быть даны инструкции по правильному использованию и безопасному обращению. Если какое-либо опасное вещество устанавливается или поставляется изготовителем оборудования, то также должна быть дана необходимая информация о компонентах и правильной процедуре размещения этого вещества. Соответствие проверяют осмотром. 5.4.2. Перечень номинальных параметров оборудованияДокументация должна содержать следующую информацию: а) напряжение питания или диапазон напряжения, частоту или диапазон частоты, а также номинальные значения мощности и тока; б) описание всех входных и выходных соединений; в) номинальные параметры изоляции внешних цепей, соответствующих условиям единичной неисправности, если такие цепи не являются доступными ни с одной стороны (см. 6.6.2); г) диапазон условий окружающей среды, для которых разработано оборудование (см. 1.4); д) степень защиты, если оборудование спроектировано в соответствии с ГОСТ 14254. Соответствие проверяют осмотром. 5.4.3. Установка оборудованияДокументация должна содержать инструкции по установке и вводу в эксплуатацию оборудования (примеры приведены ниже) и, если это необходимо для обеспечения безопасности, предупреждения об опасностях, которые могут возникнуть во время установки оборудования: а) требования к сборке, расположению и монтажу; б) инструкции по защитному заземлению; в) указания по подключению к источнику питания; г) для постоянно подключенного оборудования необходима следующая дополнительная информация: 1) требования по подключению источника питания; 2) требования к любым внешним выключателям или автоматическим выключателям (см. 6.11.2.1), внешним устройствам защиты от перегрузки по току (см. 9.5.1) и рекомендации по установке выключателя или автоматического выключателя вблизи оборудования; д) требования к вентиляции; е) требования по специальному обеспечению, например к воздуху, охлаждающей жидкости; ж) максимальный уровень мощности звука, создаваемого оборудованием, если требуются измерения в соответствии с 12.5.1; и) требования к уровню звукового давления (см. 12.5.1); к) для клемм измерительных цепей напряжения и тока, которые постоянно подсоединены и не являются доступными, информация, относящаяся к категории измерений, максимальному номинальному рабочему напряжению или максимальному номинальному току (см. 5.1.5.2). Соответствие проверяют осмотром. 5.4.4. Эксплуатация оборудованияПо возможности, инструкция по эксплуатации должна содержать: а) указания по идентификации рабочих органов управления и их применения во всех рабочих режимах; б) указание о размещении оборудования таким образом, чтобы не было трудностей с его отключением; в) инструкции по взаимному соединению вспомогательного и другого оборудования, включая указания по применению принадлежностей, съемных частей и любых специальных материалов; г) подробное изложение ограничений при периодической работе; д) пояснение символов, относящихся к безопасности, которые нанесены на оборудовании; е) инструкции по замене расходных материалов; ж) инструкции по очистке и дезактивации; и) перечисление всех потенциально ядовитых и вредных газов, которые могут выделяться при работе оборудования, и их возможные количества; к) подробные инструкции о процедурах, уменьшающих риск, при обращении с огнеопасными жидкостями [см. 9.4, перечисление в)]. В инструкции должно быть указано, что в случае нарушения правил эксплуатации оборудования, установленных изготовителем, может ухудшаться защита, примененная в данном оборудовании. Соответствие проверяют осмотром. 5.4.5. Обслуживание оборудованияОтветственному лицу должны быть даны подробные инструкции, относящиеся к профилактическому обслуживанию и контролю, необходимые для обеспечения безопасности. Инструкции должны включать в себя требования проверки и замены, при необходимости, любых шлангов или других частей, содержащих жидкие вещества, если они могут стать причиной опасностей (см. 11.7). Примечание - В инструкцию должны быть включены рекомендации ответственному лицу по проведению испытаний для проверки оборудования, которое пока находится в безопасном состоянии. Инструкции также могут содержать предупреждения о риске повторения испытаний, описываемых в настоящем стандарте, которые могут повредить оборудование и уменьшить защиту от опасностей. Для оборудования с заменяемыми батареями должен быть установлен конкретный тип этих батарей. Изготовитель должен определить те части оборудования, которые могут быть проверены или поставлены только изготовителем или его представителем. Должны быть установлены перечни номинальных параметров и характеристики заменяемых плавких предохранителей. Соответствие проверяют осмотром. 6. Защита от поражения электрическим током6.1. Общие положения6.1.1. ТребованияВ оборудовании должна быть обеспечена защита от поражения электрическим током в нормальных условиях (см. 6.4) и в условиях единичной неисправности (см. 6.5). Доступные части оборудования не должны быть опасными для жизни (см. 6.3). Соответствие проверяют определением доступных частей (6.2) и измерением уровней (6.3) после испытаний по 6.4 - 6.11. 6.1.2. ИсключенияДопускается, чтобы следующие опасные для жизни части оборудования были доступны для оператора при нормальном применении: а) части ламп и ламповые патроны после снятия лампы; б) части, предназначенные для замены оператором (например, батареи) и могущие быть опасными для жизни при замене или других действиях оператора, если они доступны только при применении инструмента и имеют предупреждающую маркировку (см. 5.2); в) измерительные клеммы с фиксацией или креплением с помощью винтов, включая клеммы, не требующие использования инструмента. Если какая-либо из частей оборудования, указанных в перечислениях а) и б), заряжается от внутреннего конденсатора, она не должна быть опасной для жизни через 10 с после отключения питания. Если зарядка происходит от внутреннего конденсатора, соответствие проверяют с помощью измерений по 6.3 для определения того, что уровень, установленный в 6.3.1, перечисление в), не превышен. 6.2. Определение доступных частейЕсли не очевидно, то определение того, являются ли части оборудования доступными, проводят в соответствии с 6.2.1 - 6.2.3. Испытательные пальцы (см. приложение В) и штыри применяют без усилия, если это усилие не задано. Части оборудования считают доступными, если до них можно дотронуться испытательным пальцем или штырем или до них можно дотронуться при отсутствии покрытия, которое не рассматривают как обеспечивающее необходимую изоляцию (см. 6.9.1). Опасные для жизни части с напряжением по отношению к земле, превышающим 1 кВ (среднеквадратичное значение) переменного тока или 1,5 кВ постоянного тока, рассматривают как доступные, если можно дотронуться испытательным пальцем или штырем до точки, находящейся ближе к опасной для жизни части, чем применяемые зазоры для основной изоляции при рабочем напряжении. Если оператор должен проводить какие-либо действия при нормальном применении (с использованием или без использования инструмента), которые увеличивают доступность частей оборудования, то такие действия следует проводить до проверки в соответствии с 6.2.1 - 6.2.3. Например, такие действия как: а) снятие кожуха; б) открытие дверок; в) регулирование органов управления; г) замена расходных материалов; д) удаление частей оборудования. Оборудование, монтируемое в стойку или щит, должно быть установлено в соответствии с инструкциями изготовителей перед проведением проверки по 6.2.1 - 6.2.3. Предполагают, что оператор находится перед стойкой, в которую помещают такое оборудование. 6.2.1. ПроверкаШарнирный испытательный палец [рисунок В.2 (приложение В)] прикладывают во всех возможных его положениях. Когда какая-либо часть оборудования может стать доступной при приложении некоторого усилия, должен быть использован жесткий испытательный палец [рисунок В.1 (приложение В)] с усилием 10 Н. Усилие прилагают к концу испытательного пальца, чтобы избежать его заклинивания и применения в качестве рычага. Испытание применяют для всех внешних поверхностей, включая нижнюю поверхность; однако на оборудовании с вставными (сменными) модулями конец испытательного пальца вводят только на глубину 180 мм от отверстия оборудования. 6.2.2. Отверстия над опасными для жизни частямиМеталлический испытательный штырь длиной 100 мм и диаметром 4 мм должен быть вставлен в каждое отверстие, расположенное над опасными для жизни частями оборудования. Испытательный штырь должен быть свободно подвешен и проникать на глубину до 100 мм. Дополнительные меры безопасности, указанные в 6.5 для защиты в условиях единичной неисправности, не требуются, так как части являются доступными только в данном испытании. Данному испытанию не подвергают клеммы. 6.2.3. Отверстия для органов предварительной настройкиМеталлический испытательный штырь диаметром 3 мм вставляют в отверстия, предназначенные для доступа к органам предварительной настройки, которые требуют применения отвертки или другого инструмента. Испытательный штырь направляют через отверстия во все возможные стороны. Глубина проникновения не должна превышать трехкратного расстояния от поверхности кожуха до ручки управления или 100 мм в зависимости от того, что в данном случае меньше. 6.3. Предельно допустимые значения для доступных частейЗначения напряжения, тока, заряда или энергии емкости между доступной частью оборудования и контрольной землей при испытании или между двумя доступными частями одной и той же части оборудования на расстоянии 1,8 м (по поверхности или по воздуху) не должны превышать значений, указанных: в 6.3.1 - для нормальных условий, в 6.3.2 - для условий единичной неисправности. 6.3.1. Значения для условий нормального примененияЗначения, превышающие установленные ниже уровни для нормальных условий, считают опасными для жизни. Предельно допустимые значения, приведенные в 6.3.1, перечисления б) и в), применяют только тогда, когда напряжение превышает уровень, установленный в 6.3.1, перечисление а). а) Уровни напряжения: 33 В (среднеквадратичное значение) и 46,7 В (пиковое значение) переменного тока или 70 В постоянного тока. Уровни напряжения оборудования, предназначенного для использования во влажных условиях, следующие: 16 В (среднеквадратичное значение) и 22,6 В (пиковое значение) переменного тока или 35 В постоянного тока. б) Уровни тока: 1) 0,5 мА (среднеквадратичное значение) для напряжения синусоидальной формы, 0,7 мА (пиковое значение) для напряжения несинусоидальной формы или со смешанными частотами или 2 мА для постоянного тока, измеряемых по схеме, представленной на рисунке А.1 (приложение А). В качестве альтернативы может быть применена измерительная цепь [рисунок А.2 (приложение А)], если частота не превышает 100 Гц. Схему измерения, представленную на рисунке А.4 (приложение А), применяют, если оборудование предназначено для использования во влажных условиях; 2) 70 мА (среднеквадратичное значение) при измерении с помощью схемы, представленной на рисунке А.3 (приложение А). Это связано с возможностью ожогов при высоких частотах. в) Уровни заряда или энергии емкости: 1) 45 мкКл для заряда напряжения до 15 кВ постоянного тока или пикового значения переменного тока; 2) 350 мДж накопленной энергии для напряжений свыше 15 кВ постоянного тока или пикового значения переменного тока. 6.3.2. Значения в условиях единичной неисправностиЗначения, превышающие установленные ниже уровни в условиях единичной неисправности, считают опасными для жизни. Предельно допустимые значения, указанные в 6.3.2, перечисления б) и в), применяют, только когда напряжение превышает уровни, установленные в 6.3.2, перечисление а). а) Уровни напряжения: 55 В (среднеквадратичное значение) и 78 В (пиковое значение) переменного тока или 140 В постоянного тока. Уровни напряжения оборудования, предназначенного для использования во влажных условиях, составляют: 33 В (среднеквадратичное значение) и 46,7 В (пиковое значение) переменного тока или 70 В постоянного тока. Для кратковременных напряжений устанавливают уровни в соответствии с рисунком 1, измеренные через резистор сопротивлением 50 кОм.
А - уровень переменного
напряжения во влажных условиях; Рисунок 1 - Максимальная длительность кратковременных напряжений на доступных частях при условии единичной неисправности [см. 6.3.2, перечисление а)] б) Уровни тока: 1) 3,5 мА (среднеквадратичное значение) для напряжения синусоидальной формы, 5 мА (пиковое значение) - для напряжения несинусоидальной формы или со смешанными частотами, или 15 мА для напряжения постоянного тока, измеренного по схеме, представленной на рисунке А.1 (приложение А). В качестве альтернативы может быть применена измерительная схема, представленная на рисунке А.2 (приложение А), если частота не превышает 100 Гц. Схему измерения, показанную на рисунке А.4 (приложение А), применяют, если оборудование предназначено для использования во влажных условиях; 2) 500 мА (среднеквадратичное значение) при измерении по схеме в соответствии с рисунком А.3 (приложение А). Это связано с возможностью ожогов при высоких частотах. в) Уровни емкости должны соответствовать уровням, установленным на рисунке 2.
А - нормальные условия; В - условия единичной неисправности Рисунок 2 - Уровень емкости в нормальных условиях и условиях единичной неисправности [см. 6.3.1, перечисление в) и 6.3.2, перечисление в)] 6.4. Защита в нормальных условияхДоступные части оборудования должны быть защищены от возможности стать опасными для жизни одним или несколькими способами, указанными ниже: а) основной изоляцией (см. приложение D); б) кожухами или барьерами; в) импедансом. Кожухи и барьеры должны удовлетворять требованиям прочности, установленным в 8.1. Если кожухи или барьеры обеспечивают защиту с помощью изоляции, они должны соответствовать требованиям основной изоляции. Зазор и путь утечки между доступными частями и частями, опасными для жизни, должны удовлетворять требованиям 6.7 и соответствующим требованиям для основной изоляции. Изоляция из твердых материалов между доступными частями и опасными для жизни частями должна выдерживать испытание напряжением для основной изоляции, установленное в 6.8. Примечание - Требования к толщине изоляции из твердых материалов не предъявляют, если проведены испытания диэлектрической прочности по 6.8. Однако при наличии механических и тепловых нагрузок необходимо принимать во внимание требования, установленные в разделах 8, 9 и 10. Испытания на частичный разряд изоляции из твердых материалов находятся в стадии изучения. Соответствие проверяют: 1) определением по 6.2 и измерениями по 6.3.1 для установления того, что доступные токопроводящие части не являются опасными для жизни; 2) осмотром или измерением зазоров и путей утечки, указанных в 6.7; 3) испытаниями диэлектрической прочности основной изоляции в соответствии с требованиями 6.8; 4) испытаниями жесткости кожухов и барьеров в соответствии с требованиями 8.1. 6.5. Защита в условиях единичной неисправностиДолжна быть обеспечена дополнительная защита для того, чтобы доступные части не стали опасными для жизни в условиях единичной неисправности. Защита должна включать в себя одно или большее число защитных средств, установленных в соответствии с 6.5.1 - 6.5.3, или предусматривать автоматическое отключение источника питания при возникновении неисправности (см. 6.5.4). Соответствие проверяют по 6.5.1 - 6.5.4. 6.5.1. Защитное соединениеДоступные токопроводящие части должны быть подключены к клемме защитного проводника, если они могут стать опасными для жизни в случае единичной неисправности основных защитных средств, определенных в 6.4. Кроме того, такие доступные части должны быть отделены от опасных для жизни частей токопроводящим защитным экраном или барьером, подключенным к клемме защитного проводника. Примечание - Доступные токопроводящие части могут не быть соединены с клеммой защитного проводника, если они отделены от всех опасных для жизни частей двойной или усиленной изоляцией. Соответствие проверяют по 6.5.1.1 - 6.5.1.5. 6.5.1.1. Целостность защитного соединения Целостность защитного соединения должна быть обеспечена с помощью следующих мер: а) Защитное соединение должно состоять из непосредственно подсоединенных структурных частей либо из отдельных проводников, либо из того и другого. Оно должно выдерживать все возможные тепловые и динамические нагрузки до тех пор, пока одно из защитных средств от перегрузки по току, определенных в 9.5, не отключит оборудование от источника питания. б) Паяные соединения, подвергаемые механической нагрузке, должны быть механически защищены независимо от пайки. Такие соединения не следует использовать для других целей, например для крепления элементов конструкции. Винтовые соединения должны быть защищены от их ослабления. в) Если какие-либо части оборудования могут быть сняты оператором, то защитное соединение оставшейся части оборудования не должно быть нарушено (кроме случая, когда эта часть содержит также входное подсоединение к сетевому питанию всего оборудования). г) Подвижные токопроводящие соединения, например шарниры, ползуны, не должны быть единственным защитным соединением, если только они не предназначены специально для электрических внутренних соединений и не удовлетворяют требованиям 6.5.1.3. д) Внешние металлические жгуты и кабели, даже в случае подсоединения к клемме защитного заземления, не следует рассматривать как защитное соединение. е) Если электроэнергия от сетевого источника проходит через данное оборудование для подачи к другому оборудованию, то должны быть предусмотрены средства прокладки защитного проводника через это оборудование для защиты другого оборудования. Импеданс защитного проводника, проходящего через оборудование, не должен превышать установленного в 6.5.1.3. ж) Защитные проводники могут быть открытыми или изолированными. Изоляция должна быть желтой и зеленой, кроме следующих случаев: 1) изоляция жгутов заземления должна быть либо желтой и зеленой, либо бесцветно-прозрачной; 2) изоляция внутренних защитных проводников или других проводников, подсоединенных к клемме защитного проводника и скомпонованных с ней, например резиновых кабелей, шин, гибкого печатного монтажа, может быть любого цвета при условии, что возникновение опасности из-за отсутствия идентификации защитного проводника невозможно. Двухцветная комбинация зеленого и желтого цветов должна быть применена только для идентификации защитных проводников. Примечание - В некоторых странах для идентификации защитных проводников используют маркировку зеленым цветом как эквивалент двухцветной комбинации желтого и зеленого цветов. и) Оборудование, использующее защитное соединение, должно быть снабжено клеммой, удовлетворяющей требованиям 6.5.1.2 и подходящей для подсоединения к защитному проводнику. Соответствие проверяют осмотром. а) Контактные поверхности должны быть металлическими. Примечание 1 - Материалы системы защитного соединения должны быть выбраны такими, чтобы минимизировать электрохимическую коррозию между клеммой и защитным проводником или любыми другими металлическими частями, контактирующими с ней. б) Неразъемное соединение защитного проводника приборного ввода следует рассматривать как клемму с защитным проводником. в) Клемма защитного проводника в оборудовании с заменяемым гибким шнуром или в постоянно подключенном оборудовании должна быть расположена рядом с клеммами сетевого питания. г) Если оборудование не требует подсоединения к сетевому питанию, но, тем не менее, включает в себя цепи и части, требующие заземления в целях защиты, клемма защитного проводника должна быть расположена рядом с клеммами тех цепей, для которых необходимо защитное заземление. Если эти цепи имеют внешние клеммы, то клемма защитного проводника также должна быть внешней. д) Клеммы защитного проводника для сетевых цепей должны быть, по крайней мере, эквивалентны по токопроводящей способности клеммам сетевого питания. е) Разъемные клеммы защитного проводника, объединенные с другими клеммами и предназначенные для подключения и отключения вручную, например вилки и соединители электрических приборов со шнурами сетевого питания или комплекты соединителей сменных устройств, должны быть спроектированы таким образом, чтобы соединение с защитным проводником происходило первым и прерывалось последним по отношению к другим соединениям. ж) Если клемму защитного проводника используют также для других соединений, то защитный проводник должен быть применен в первую очередь и защищен независимо от других соединений. Защитный проводник должен быть подсоединен таким образом, чтобы его снятие при обслуживании было маловероятным. Защитный проводник должен иметь предупреждающую маркировку (см. 5.2), требующую его замены при снятии. и) Для оборудования, в котором защитный проводник необходим для защиты от единичной неисправности в измерительной цепи, должны быть применены следующие меры: 1) клемма защитного проводника и защитный проводник должны иметь, по крайней мере, номинальные значения тока измерительных клемм; 2) защитное соединение не должно отключаться при наличии любых переключающих или отключающих устройств. Допускается, чтобы устройства, используемые для косвенного соединения при испытании, и измерительное оборудование (см. 6.5.1.5) были частью защитного соединения. к) Клеммы рабочего заземления (например, клеммы заземления при измерении), при наличии, должны допускать подсоединение, независимое от подсоединения защитного проводника. Примечание 2 - Оборудование может быть оснащено клеммами рабочего заземления, независимыми от используемых средств защиты. л) Если клемма защитного проводника закреплена винтом, винт должен быть подходящего размера для подсоединяемого провода, но не менее М4 (№ 6), и обеспечивать, по крайней мере, три оборота при закручивании. Давление на контакт, необходимое для закрепления соединения, не должно приводить к деформации материалов, составляющих части соединения. Соответствие проверяют осмотром. Соответствие по перечислению л) может быть также проверено следующим испытанием. Сборка из винта (самореза), вкрученного в металлическую часть или гайку, вместе с наименее надежным заземляющим проводом, который должен быть закреплен, должна выдержать без механического повреждения три операции сборки и разборки с крутящими моментами затягивания, значения которых указаны в таблице 2. Таблица 2 - Крутящий момент затягивания винтовых соединений
6.5.1.3. Импеданс защитного соединения оборудования, подключаемого вилкой Импеданс между клеммами защитного проводника и каждой доступной частью, для которой установлено защитное соединение, не должен превышать 0,1 Ом. Импеданс сетевого шнура не должен быть частью установленного импеданса соединения. Соответствие проверяют пропусканием испытательного тока в течение 1 мин с последующим вычислением импеданса. Испытательный ток должен быть больше: а) 25 А постоянного тока или среднеквадратичного значения переменного тока при номинальных частотах сетевого питания; б) тока, равного двойному номинальному току оборудования. Если оборудование содержит устройства защиты от перегрузки по току на всех выводах сетевого питания и если проводка со стороны источника питания устройства защиты от перегрузки по току не может оказаться подключенной к доступным токопроводящим частям в случае единичной неисправности, то испытательный ток не должен превышать двойного номинального тока устройства защиты от перегрузки по току. 6.5.1.4. Импеданс соединения постоянно подключенного оборудования Соединения постоянно подключенного оборудования должны иметь низкий импеданс. Соответствие проверяют приложением в течение 1 мин испытательного тока, значение которого равно двойному значению тока устройств защиты от перегрузки по току, приведенному в инструкции по установке оборудования, к цепям сетевого питания зданий между клеммой защитного проводника и каждой доступной токопроводящей частью, для которой определено защитное соединение. Значение напряжения между ними не должно превышать 10 В постоянного тока или среднеквадратичного значения переменного тока. Если оборудование имеет устройства защиты от перегрузки по току на всех выводах сетевого питания и если провода со стороны источника питания устройства защиты от перегрузки по току не могут оказаться соединенными с доступными токопроводящими частями в случае единичной неисправности, то испытательный ток не должен превышать двойного номинального тока устройства защиты от перегрузки по току. 6.5.1.5. Косвенное соединение для испытательного и измерительного оборудования Предусмотрено косвенное соединение между клеммой защитного проводника и доступными токопроводящими частями, если они становятся опасными частями в результате неисправности. Устройствами, обеспечивающими косвенное соединение, являются: а) устройства, ограничивающие напряжение, которые становятся токопроводящими, когда значение напряжения на них превышает соответствующие значения, установленные в 6.3.2, перечисление а), и имеют защиту от перегрузки по току для предотвращения повреждения устройств. Соответствие проверяют при подсоединении доступных токопроводящих частей к клеммам сетевого питания, когда оборудование подключено к сетевому питанию в режиме нормального применения. Напряжение между доступными токопроводящими частями и клеммой защитного проводника не должно быть более соответствующих значений, указанных в 6.3.2, перечисление а), в течение времени, не превышающего 0,2 с; б) чувствительные к напряжению отключающие устройства, которые отключают все выводы сетевого питания и подключают доступные токопроводящие части к клемме защитного проводника всякий раз, когда значение напряжения на них достигает соответствующих значений, указанных в 6.3.2, перечисление а). Соответствие проверяют приложением соответствующего напряжения, указанного в 6.3.2, перечисление а), между доступными токопроводящими частями и клеммой защитного проводника. Размыкание должно произойти в течение 0,2 с. 6.5.2. Двойная и усиленная изоляцияЗазоры и пути утечки, являющиеся частью двойной или усиленной изоляции, должны соответствовать требованиям 6.7 (см. также приложение D). Кожухи должны удовлетворять требованиям 6.9.2. Твердые изоляционные материалы, образующие часть усиленной изоляции, должны быть подвергнуты испытанию напряжением в соответствии с 6.8 со значениями для усиленной изоляции. Соответствие проверяют как определено в 6.7, 6.8 и 6.9.2. Части двойной изоляции, по возможности, испытывают отдельно; в противном случае ее испытывают как усиленную изоляцию. Зазоры и пути утечки, необходимые для обеспечения безопасности, могут быть проверены измерением. 6.5.3. Защитный импедансЗащитный импеданс, который гарантирует, что доступные токопроводящие части не могут стать опасными для жизни частями в результате возникновения условия единичной неисправности, должен быть реализован одним или несколькими способами из числа перечисленных ниже: а) соответствующий единичный компонент высокой надежности (см. 14.6); б) комбинация компонентов; в) комбинация основной изоляции и устройства, ограничивающего ток или напряжение. Компоненты, провода и соединения должны иметь номинальные параметры, рассчитанные как для нормальных условий, так и для условий единичной неисправности. Соответствие проверяют осмотром и измерениями в соответствии с 6.3 при условии единичной неисправности (см. 4.4.2.1). 6.5.4. Автоматическое отключение питанияЕсли автоматическое отключение питания применяется для защиты в условиях единичной неисправности, то автоматическое отключающее устройство (далее - устройство) должно соответствовать следующим требованиям: а) Оно должно быть поставлено с оборудованием, или в инструкции по установке должно быть указано, какое устройство необходимо вмонтировать в оборудование. б) Оно должно иметь номинальные параметры, обеспечивающие отключение нагрузки в течение времени, указанного на рисунке 1. в) Оно должно быть рассчитано на условия максимальной номинальной нагрузки оборудования. Соответствие проверяют сличением с техническими условиями на устройства и инструкцией по установке, если таковая имеется. В случае сомнений устройство испытывают для проверки того, что оно отключает питание за заданное время. 6.6. Соединения с внешними цепями6.6.1. Общие положенияСоединения с внешними цепями не должны быть причиной того, что: а) доступные части внешних цепей станут опасными для жизни в нормальных условиях или в условиях единичной неисправности; б) доступные части оборудования станут опасными для жизни в нормальных условиях или в условиях единичной неисправности. Защита должна быть обеспечена разделением цепей, если только короткое замыкание разделения не может вызвать опасность. Инструкции изготовителя и маркировка оборудования должны содержать следующую информацию для каждой внешней клеммы, относящуюся к указанным выше требованиям: 1) номинальные условия, на которые рассчитана безопасная эксплуатация клеммы (максимальные номинальные входные/выходные параметры напряжения, специализированные соединители, специально назначенное применение и т.д.); 2) перечень номинальных параметров изоляции, необходимых для внешней цепи, чтобы соответствовать требованиям по защите от поражения электрическим током в нормальных условиях и условиях единичной неисправности, возникающих при подсоединении к клемме. Определение доступности клемм - по 6.6.2. Соответствие проверяют: I) осмотром; II) определением доступных частей по 6.2; III) измерениями, указанными в 6.3 и 6.7; IV) испытанием на диэлектрическую прочность в соответствии с 6.8, но без предварительной обработки влагой. 6.6.2. Клеммы внешних цепейКлеммы, на которые может попасть заряд от внутреннего конденсатора, не должны быть опасными для жизни по истечении 10 с после отключения питания. Клеммы, на которые от внутренних частей оборудования может быть подано опасное для жизни напряжение, превышающее 1 кВ среднеквадратичного значения переменного тока или 1,5 кВ постоянного тока, или плавающее напряжение, превышающее 1 кВ среднеквадратичного значения переменного тока или 1,5 кВ постоянного тока, не должны быть доступными. Оборудование с подобной клеммой должно быть спроектировано так, чтобы доступное опасное для жизни напряжение отсутствовало, когда соединители не сопряжены, или оно должно иметь маркировку символом 12, указанным в таблице 1 (см. 5.2), для предупреждения оператора о наличии доступного опасного для жизни напряжения. Несопряженные измерительные клеммы, которые становятся опасными для жизни, когда на клемму подается максимальное номинальное напряжение, не должны быть доступными. Примечание - Фиксированные и закрепленные винтами клеммы - по 6.1.2, перечисление в). Соответствие проверяют осмотром и определением доступных частей по 6.2. 6.6.3. Цепи с клеммами, являющимися опасными для жизниЭти цепи не должны быть соединены с доступными токопроводящими частями, за исключением цепей, которые не являются сетевыми цепями и предназначены для подсоединения с помощью клеммы, один контакт которой имеет потенциал земли. В таких случаях доступные токопроводящие части не должны быть опасными для жизни. Если такая цепь предназначена и для работы с клеммой, которая является доступной частью, с использованием контакта, напряжение на котором не является опасным для жизни (низкоуровневый сигнал), то этот контакт клеммы может быть подключен к общей клемме рабочего заземления или к системе (например, к коаксиальной экранирующей системе). Допускается также подключение этой общей клеммы рабочего заземления к другим доступным токопроводящим частям. Соответствие проверяют осмотром. 6.6.4. Доступные клеммы для скрученных жила) Доступные клеммы для скрученных жил должны быть размещены или экранированы таким образом, чтобы не было риска случайного контакта между опасными для жизни частями различной полярности или между такими частями и другими доступными частями, даже если жила проводника отсоединена от клеммы. Если это не очевидно (что предпочтительно), доступные клеммы должны быть маркированы так, чтобы было понятно, подсоединены они к доступным токопроводящим частям или нет [см. 5.1.5.1, перечисление в)]. Соответствие проверяют осмотром после полной установки в клемму скрученной жилы с удаленной на длине 8 мм изоляцией и одной свободной жилой. Свободная жила не должна касаться частей с другой полярностью или других доступных частей при ее сгибании во всех возможных направлениях без разрыва изоляции и без остроугольных изгибов при обходе барьеров. б) Доступные клеммы цепей, напряжение или ток которых является опасным для жизни, должны быть зафиксированы, подогнаны или сконструированы таким образом, чтобы они не могли работать в незакрепленном состоянии, то есть в случае затягивания, отсоединения или подсоединения. Соответствие проверяют испытанием вручную и осмотром. 6.7. Зазоры и пути утечкиЗазоры и пути утечки определены в 6.7.1 - 6.7.4 так, чтобы они могли противостоять напряжению, возникающему в системе, для которой данное оборудование предназначено. Учитывают также номинальные условия окружающей среды и любые защитные устройства, смонтированные внутри оборудования или требуемые инструкциями изготовителя. Требования к зазору или пути утечки не применяют для внутренних однородных литых частей, включая внутренние слои многослойных печатных плат. Соответствие проверяют осмотром и измерением. При определении зазора и пути утечки до доступных частей доступную поверхность изолирующего кожуха принято считать токопроводящей, как если бы она была покрыта металлической фольгой, к которой можно прикоснуться стандартным испытательным пальцем (см. приложение В). Соответствие для однородных конструкций проверяют согласно 6.7.3.1, перечисление в). 6.7.1. Общие требованияЗазоры выбирают так, чтобы они выдерживали максимальные переходные перенапряжения, которые возможны в цепи в результате внешних факторов (например, удара молнии или переходных процессов при выключении) либо в результате функционирования оборудования. При отсутствии переходных перенапряжений зазоры выбирают исходя из максимального рабочего напряжения. Таблица 3 - Коэффициент умножения для зазора на высотах до 5000 м
Значения зазоров зависят от: а) типа изоляции (основной изоляции, усиленной изоляции и др.); б) степени загрязнения микросреды зазора. Во всех случаях минимальный зазор при степени загрязнения 2 составляет 0,2 мм, при степени загрязнения 3 - 0,8 мм. Если оборудование предназначено для работы на высоте более 2000 м над уровнем моря, то значение зазора должно быть умножено на коэффициент, указанный в таблице 3. Этот коэффициент неприменим к пути утечки, но значение пути утечки всегда должно быть больше значения, определенного для зазора. 6.7.1.2. Пути утечки Пути утечки должны иметь место между двумя цепями, фактическое рабочее напряжение которых оказывает воздействие на изоляцию между цепями. Допустима линейная интерполяция пути утечки. Значение пути утечки всегда должно быть, по крайней мере, больше значения, определенного для зазора. Если вычисленный путь утечки меньше, чем зазор, то значение пути утечки должно быть увеличено до значения зазора. Для монтажных печатных плат с покрытием, удовлетворяющим требованиям МЭК 60664-3 [13] для покрытий типа А, применимы значения степени загрязнения 1. Для усиленной изоляции путь утечки должен иметь удвоенное значение, определенное для основной изоляции. Согласно настоящему пункту материалы разделены на следующие четыре группы в соответствии с их сравнительным индексом трекингостойкости (СИТ): I - 600 £ СИТ; II - 400 £ СИТ < 600; IIIа - 175 £ СИТ < 400; IIIb - 100 £ СИТ < 175. Указанные значения СИТ получены в соответствии с ГОСТ 27473 на специально подготовленных образцах, испытанных с применением раствора А. Для стеклянных, керамических и других неорганических изоляционных материалов, которые обладают высокой степенью трекингостойкости, путь утечки не должен превышать соответствующие этим материалам зазоры. Меры, позволяющие уменьшить степень загрязнения, - в соответствии с приложением Е. Измерение путей утечки - в соответствии с требованиями приложения С. 6.7.2. Цепи сетевого питания Значения зазоров и путей утечки должны соответствовать значениям, указанным в таблице 4. Таблица 4 - Зазоры и пути утечки для сетевых цепей В миллиметрах
6.7.3. Цепи, отличные от сетевых цепей6.7.3.1. Значения зазоров. Общие положения а) Для цепей, ответвленных от сетевых, зазоры должны иметь значения, определенные в таблице 5, за исключением условий, указанных в перечислении б). б) Зазоры в 6.7.3.2 определены для следующих случаев: 1) когда приняты меры в пределах оборудования, которые ограничивают переходное перенапряжение указанными ниже уровнями выдерживаемого импульсного напряжения, приведенного в таблице 5 (см. также 14.9); 2) когда максимально возможным переходным перенапряжением является упомянутое выше выдерживаемое импульсное напряжение, приведенное в таблице 5; Таблица 5 - Зазоры для цепей, соединенных с сетевыми цепями Зазор в миллиметрах
3) когда рабочее напряжение есть сумма напряжений нескольких цепей или им является смешанное напряжение; 4) когда напряжение контролируют в источнике (внешнем по отношению к оборудованию, но определенном изготовителем) с поддержанием его в пределах уровней выдерживаемого импульсного напряжения, приведенного в таблице 5, но при условии, что оборудование не подсоединено к другим источникам, которые имеют более высокое импульсное напряжение. в) Уменьшенные зазоры могут быть применены в однородных конструкциях, поскольку диэлектрическая прочность в воздушном зазоре зависит от электрического поля внутри зазора, а также от ширины этого зазора. В однородных конструкциях токопроводящие части имеют такую форму и расположение, что между ними создается однородное или близкое к нему электрическое поле. Поэтому между такими токопроводящими частями в цепи можно применять уменьшенные зазоры по сравнению с сетевыми цепями. Конкретное значение для уменьшенного зазора для однородных конструкций не может быть определено, но оно может быть проверено при испытании диэлектрической прочности. Это испытание проводят при пиковом значении переменного тока или постоянного тока с испытательным напряжением (см. таблицу 9) для значений зазора, применяемых для неоднородных конструкций. Зазоры для основной изоляции и дополнительной изоляции определяют по формуле Зазор = D1 + F (D2 - D1), (1) где D1 и D2 - зазоры, значения которых приведены в таблице 6 : D1 - зазор, который может быть применен для максимального напряжения Um, если ток включает в себя только импульсы 1,2×50 мкс; D2 - зазор, который может быть применен для максимального напряжения Um, если оно включает в себя только пиковое рабочее напряжение Uw без какого-либо переходного перенапряжения; максимальное напряжение Um - это максимальное пиковое рабочее напряжение Uw плюс максимальное переходное перенапряжение Ut; F - коэффициент, определяемый по одному из следующих уравнений: F = (1,25 Uw / Um) - 0,25, если 0,2 < Uw / Um £ 1, F = 0, если Uw / Um £ 0,2. Зазоры для усиленной изоляции вычисляют по той же формуле, но с использованием значений D1 и D2, определенных по таблице 6 для напряжения в 1,6 раза выше фактического рабочего напряжения. Примечание - Ниже приведены два примера: а) Зазор для усиленной изоляции при пиковом рабочем напряжении 3500 В и максимальном переходном напряжении 4500 В: Um = Uw + Ut = (3500 + 4500) В = 8000 В. F = (1,25 Uw / Um) - 0,25 = (1,25 × 3500 / 8000) - 0,25 = 0,347. D1 = 16,7 мм; D2 = 29,5 мм (значение для 8000 × 1,6 = 12800 В). Зазор = D1 + F (D2 - D1) = 16,7 + 0,347 (29,5 - 16,7) = 17,7 + 4,4 = 21,1 мм. б) Зазор для основной изоляции для вторичного пикового рабочего напряжения 400 В, введенного от первичного напряжения 230 В, но с контролируемым в оборудовании перенапряжением с поддержанием максимума в 2100 В: Um = Uw + Ut = (400 + 2100) = 2500 В. Uw / Um < 0,2, поэтому F = 0. Зазор = D1 = 1,45 мм. Таблица 6 - Значения зазоров для расчета по формулам, приведенным в 6.7.3.2 Зазор в миллиметрах
6.7.3.3. Значения путей утечки В таблице 7 приведены значения путей утечки, относящиеся к рабочему напряжению. Путь утечки в миллиметрах
6.7.4. Измерительные цепиИзмерительные цепи находятся под рабочим напряжением и подвергаются воздействию переходных процессов от тех цепей, к которым они подсоединены при измерении и испытании. Когда измерительные цепи используют для измерения параметров сетевого питания, воздействие переходных процессов можно оценить, размещая измерительную цепь внутри установки, на которой данные измерения проводят. Когда с помощью измерительной цепи измеряют любой другой электрический сигнал, пользователь должен учитывать воздействие переходных процессов на измерительное оборудование. В настоящем стандарте цепи разделены на следующие категории измерений: Категория измерений IV предназначена для измерений, выполняемых на источнике низковольтного оборудования. Примечание 1 - Примерами являются электрические счетчики и измерители на первичных устройствах защиты от перегрузки по току и измерители на блоках контроля пульсаций. Категория измерений III предназначена для измерений, выполняемых на встроенном в здание оборудовании. Примечание 2 - Примерами являются измерения на распределительных щитах, выключателях, в том числе автоматических, цепях соединений, выходных розетках стационарного оборудования, а также на оборудовании промышленного назначения и на некотором другом оборудовании, например на стационарных электродвигателях с постоянным подключением к стационарному оборудованию. Категория измерений II предназначена для измерений, выполняемых в цепях, непосредственно подключенных к низковольтному оборудованию. Примечание 3 - Примерами являются измерения на бытовых электрических приборах, переносном инструменте и подобном оборудовании. Категория измерений I предназначена для измерений, выполняемых в цепях, не непосредственно подключенных к сети. Примечание 4 - Примерами являются измерения в цепях, не соединенных с сетью, а также измерения в цепях, соединенных с сетью, но со специальной внутренней защитой. В последнем случае воздействия переходных процессов являются переменными; по этой причине в 5.4.1, перечисление ж) требуется, чтобы способность оборудования выдерживать воздействия переходных процессов была известна пользователю. 6.7.4.1. Значения зазоров Значения зазоров для категории измерений I следует вычислять в соответствии с 6.7.3.2. Зазоры для категорий измерений II, III и IV определены в таблице 8. Таблица 8 - Зазоры для категорий измерений II, III и IV Зазор в миллиметрах
6.7.4.2. Значения путей утечки В таблице 7 определены пути утечки для рабочего напряжения. 6.8. Процедура испытаний диэлектрической прочности6.8.1. Контрольная земля при испытанииКонтрольная земля при испытании - это контрольная точка при испытаниях напряжением, в качестве которой используют один или несколько из нижеследующих элементов, соединенных вместе: а) любую клемму защитного проводника или клемму рабочего заземления; б) любую доступную токопроводящую часть, кроме любых частей, находящихся под напряжением, которые принято считать доступными, так как на них не превышены значения по 6.3.1. Такие части, находящиеся под напряжением, соединяют вместе, но они не составляют часть контрольной земли при испытании. Также исключены доступные токопроводящие части, которые могут быть опасными для жизни в соответствии с 6.1.2; в) любую доступную изолирующую часть кожуха, полностью покрытую металлической фольгой, за исключением области вокруг клеммы. Для испытательных напряжений до 10 кВ пикового значения переменного тока или постоянного тока расстояние от фольги до клеммы не должно быть более 20 мм. Для больших напряжений расстояние выбирают минимальным, предотвращающим поверхностный пробой; г) доступные части органов управления с элементами из изоляционного материала, заключенные в оболочку из металлической фольги или обжатые мягким токопроводящим материалом. 6.8.2. Предварительная обработка влагойДля того чтобы оборудование не стало опасным во влажных условиях по 1.4, его подвергают предварительной обработке влагой перед испытаниями напряжением по 6.8.4. Оборудование во время предварительной обработки должно быть выключено. Если в соответствии с 6.8.1 требуется заключить оборудование в фольгу, то фольгу не используют до проведения обработки влагой и периода восстановления. Электрические компоненты, крышки и другие части, которые могут быть сняты вручную, удаляют и подвергают обработке влагой совместно с основной частью. Предварительную обработку проводят в камере влажности при относительной влажности воздуха (92,5 ± 2,5) %. Температуру воздуха в камере поддерживают на уровне (40 ± 2) °С. Температуру в камере доводят до (42 ± 2) °С, затем оборудование выдерживают при этой температуре, по крайней мере, 4 ч до предварительной обработки влагой. Воздух в камере перемешивают, при этом камера должна быть сконструирована таким образом, чтобы конденсат не осаждался на оборудование. Оборудование выдерживают в камере в течение 48 ч, после чего его извлекают и выдерживают в течение 2 ч (период восстановления) в условиях окружающей среды, указанных в 4.3.1, со снятыми крышками и при отсутствии вентиляции оборудования. 6.8.3. Проведение испытанийИспытания, определенные в 6.8.4, должны быть завершены в течение 1 ч после окончания периода восстановления после предварительной обработки влагой. Оборудование выключено во время испытания. Испытания напряжением не проводят между двумя цепями или между цепью и доступной токопроводящей частью, если они соединены друг с другом или не отделены друг от друга. Защитный импеданс и устройства, ограничивающие напряжение, подключенные параллельно испытуемой изоляции, могут быть отключены. При использовании комбинации двух или более защитных средств (см. 6.5 и 6.6.1) напряжения, определенные для двойной и усиленной изоляции, могут быть приложены к частям или цепям, от которых не требуется, чтобы они выдерживали эти напряжения. Чтобы избежать этого, такие части могут быть отсоединены в процессе испытаний, или же части цепей, для которых требуется двойная или усиленная изоляция, могут быть испытаны отдельно. 6.8.4. Испытания напряжениемДля испытаний напряжением используют значения, приведенные в таблице 9. Не должно происходить никаких пробоев или повторяющегося искрения. Эффектами коронного разряда и другими подобными явлениями пренебрегают. Таблица 9 - Испытательные напряжения для основной изоляции
Для изоляции из твердых материалов испытания при
переменном и постоянном токе являются альтернативными испытаниями. Достаточно,
чтобы изоляция выдержала любое из этих двух испытаний. Испытания проводят при
постепенном увеличении значения напряжения через 5 с или через меньший период
до заданного так, чтобы не было значительных переходных процессов, затем
поддерживают значение напряжения неизменным в течение 5 с Зазор в однородных конструкциях (см. 6.7.1.1) испытывают при переменном токе, постоянном токе или при импульсном напряжении с пиковым значением, определенным в таблице 9 для зазоров однородных конструкций. Для простоты можно выбрать испытание при переменном или постоянном токе, чтобы избежать емкостных токов, или импульсное испытание, чтобы уменьшить рассеяние мощности в компонентах. Импульсное испытание проводят, по крайней мере, тремя импульсами 1,2/50 мкс по МЭК 60060 [14] различной полярности с минимальным интервалом 1 с. Если выбрано испытание при переменном или постоянном токе, то его проводят минимум для трех циклов в случае переменного тока или три раза продолжительностью по 10 мс каждой полярности в случае постоянного тока. Значения напряжения для испытаний двойной или усиленной изоляции в 1,6 раза больше значений напряжений для основной изоляции, приведенных в таблице 9. Примечание - В 6.8.4 установлена дополнительная по отношению к настоящему стандарту норма, направленная на обеспечение требований национальных стандартов на оборудование. Примечания 1. При испытании цепей может быть невыполнимым отделить испытания зазора от испытаний твердых изоляционных материалов. 2. Максимальный испытательный ток испытуемого оборудования обычно ограничивают во избежание опасностей и повреждения оборудования, возникающих при испытаниях. 3. Может быть целесообразной частичная разрядка заряда, накопленного изоляционным материалом (см. МЭК 60270 [15]). 4. Особое внимание необходимо уделить разрядке накопленной энергии по окончании испытания. 6.8.4.1. Высотная коррекция испытательного напряжения при проверке зазоров в однородной конструкции Если место проведения испытаний находится на высоте, отличной от 2000 м, то значение испытательного напряжения умножают на соответствующий коэффициент, указанный в таблице 10. Эти коэффициенты применяют только для испытательного напряжения при проверке зазора в однородной конструкции. Корректированное испытательное напряжение создает в месте испытания такие же нагрузки на зазор, как и обычное испытательное напряжение на высоте 2000 м. Таблица 10 - Коэффициенты коррекции для испытательного напряжения в зависимости от высоты места проведения испытания
6.9. Требования к конструкции по обеспечению защиты от поражения электрическим током6.9.1. Общие положенияЕсли неисправность может вызвать опасность, то: а) безопасность соединений электропроводов, подвергаемых механической нагрузке, не должна зависеть от пайки; б) винты крепления снимаемых крышек не должны выпадать, если их длина определяет зазор или путь утечки между доступными токопроводящими частями и опасными для жизни частями; в) случайное ослабление, демонтаж проводов, винтов и т.д. не должны быть причиной того, чтобы доступные части становились опасными для жизни. В целях безопасности не должны быть использованы в качестве изоляции материалы: 1) могущие быть легко повреждены (например, лаки, эмали, анодированные пленки); 2) непропитанные гигроскопичные (например, бумага, волокно, волокнистые материалы). Соответствие проверяют осмотром. 6.9.2. Кожухи оборудования с двойной или усиленной изоляциейОборудование, защищенное двойной или усиленной изоляцией, должно иметь кожух, закрывающий все металлические части. Это требование не относится к небольшим металлическим частям, например шильдикам, винтам или заклепкам, если они отделены от опасных для жизни частей усиленной изоляцией или ее эквивалентом. Кожухи или части кожухов, изготовленные из изоляционного материала, должны удовлетворять требованиям, предъявляемым к двойной или усиленной изоляции. Защита для кожухов или частей кожухов, изготовленных из металла, за исключением частей, где используется защитный импеданс, должна быть обеспечена одним из следующих средств: а) наличием на внутренней стороне кожуха изолирующего покрытия или барьера, который должен окружать все металлические части и все места, где ослабление какой-либо опасной для жизни части может привести к ее соприкосновению с какой-либо металлической частью кожуха; б) созданием условий для того, чтобы значения зазоров и путей утечки между кожухом и опасными для жизни частями не могли оказаться ниже значений, предусмотренных для испытаний основной изоляции, в результате ослабления частей или проводов. Винты или гайки со стопорными шайбами не считают подверженными ослаблению так же, как и провода, закрепленные не только с помощью пайки. Соответствие проверяют осмотром и измерением, а также испытаниями по 6.8. 6.9.3. Индикация при выходе показаний за пределы диапазона измеренийЕсли опасность может возникнуть в результате доверия оператора значению (например, значению напряжения), которое отображается прибором, то должна быть однозначная индикация того, что значение оказалось выше максимального положительного значения или ниже минимального отрицательного значения диапазона измерения данного прибора. Примечание - К примерам индикации опасности можно отнести следующие случаи, если только не существует отдельная однозначная индикация значения, выходящего за пределы диапазона: а) аналоговые измерительные приборы, у которых стрелка останавливается точно у ограничителя в конце диапазона; б) цифровые измерительные приборы, которые показывают достаточно низкое значение, в то время как истинное значение превышает верхний предел диапазона (например, значение 1001,5 В отображается как 001,5 В); в) диаграммные самописцы, которые выводят линию за край диаграммы, показывая тем самым значение на верхнем пределе диапазона, в то время как истинное значение выше этого предела. Соответствие проверяют осмотром, а также, в случае сомнения, посредством инициирования значения, выходящего за диапазон. 6.10. Подсоединение к источнику сетевого питания и соединения между частями оборудования6.10.1. Шнуры сетевого питанияСледующие требования предъявляют к несъемным шнурам сетевого питания и несъемным шнурам сетевого питания, поставляемым вместе с оборудованием: а) шнуры сетевого питания должны быть рассчитаны на максимальный ток данного оборудования, а применяемый кабель должен соответствовать требованиям ГОСТ Р МЭК 60227-1 - ГОСТ Р МЭК 60227-6, ГОСТ Р МЭК 227-7 или ГОСТ Р МЭК 60245-1 - ГОСТ Р МЭК 60245-4, ГОСТ Р МЭК 245-5, ГОСТ Р МЭК 60245-6 - ГОСТ Р МЭК 60245-8. Шнуры сетевого питания, сертифицированные или аттестованные любой аккредитованной испытательной лабораторией, считают соответствующими этому требованию; б) если возможен контакт шнура с нагретыми внешними частями оборудования, то шнур должен быть изготовлен из подходящего термостойкого материала; в) в случае съемного шнура как шнур, так и приборный ввод должны быть рассчитаны на наибольшую номинальную температуру соответствующей части (шнура или ввода), имеющей более высокую температуру. Примечание - Данное требование гарантирует, что не будут случайно использованы комплекты шнуров, рассчитанные на меньшую номинальную температуру; г) проводники с изоляцией желтого и зеленого цветов должны быть применены только для соединения с клеммами защитного проводника. Съемные шнуры сетевого питания с сетевыми соединителями согласно ГОСТ Р 51325.1, ГОСТ Р 51325.2.2, ГОСТ Р 51325.2.3 должны соответствовать требованиям ГОСТ Р МЭК 60799 или должны быть рассчитаны, по крайней мере, на номинальный ток соединителя, подсоединенного к шнуру. Термины, относящиеся к шнурам сетевого питания, приведены на рисунке 3. Соответствие проверяют осмотром и, если необходимо, измерением.
1 - закрепленная сетевая розетка; 2 - сетевая вилка; 3 - съемный шнур сетевого питания; 4 - сетевой соединитель; 5 - приборный соединитель; 6 - приборный ввод; 7 - оборудование Рисунок 3 - Съемные шнуры сетевого питания и соединители 6.10.2. Монтаж несъемных шнуров сетевого питанияНесъемные шнуры сетевого питания должны быть защищены от истирания и резких изгибов в месте, где шнур входит в оборудование, одним из следующих средств: а) плавно скругленные края отверстия или втулки; б) надежно фиксируемая защита шнура, изготовляемая из изоляционного материала, выступающего за входное отверстие на расстояние, равное не менее пяти наружным диаметрам шнура, с наибольшей возможной для подключения площадью поперечного сечения. Для плоских шнуров за наружный диаметр принимают наибольший размер внешнего поперечного сечения шнура. Соответствие проверяют осмотром, и, при необходимости, измерением размеров. Крепление шнуров должно предохранять проводники шнура от деформаций, включая скручивание, когда они соединены внутри оборудования, и должно защищать изоляцию проводников от истирания. Защитный провод заземления (при наличии) должен подвергаться нагрузке в последнюю очередь, если шнур проскальзывает в креплении. Крепления шнуров должны отвечать следующим требованиям: а) шнур не должен сжиматься винтом, находящимся непосредственно на шнуре; б) на шнуре не должно быть узлов; в) не должно быть возможности вставить шнур в оборудование на такое расстояние, которое могло бы привести к возникновению опасности; г) нарушение изоляции в креплении шнура, имеющего металлические части, не должно приводить к тому, чтобы доступные токопроводящие части становились опасными для жизни; д) в качестве крепления шнура не следует использовать обжимающую втулку, если в ней не предусмотрена фиксация шнуров сетевого питания всех типов и размеров, соответствующих требованиям 6.10.1 и подходящих для соединения с применяемыми клеммами, или если эта втулка не была предназначена для заделки экранированного шнура сетевого питания; е) крепление шнура должно быть сконструировано таким образом, чтобы его замена не приводила к возникновению опасности, и должно быть понятно, как обеспечена защита от повреждений; Соответствие проверяют осмотром и следующим испытанием на проталкивание - вытягивание. Шнур проталкивают вручную в оборудование, насколько возможно. Затем шнур подвергают 25-кратному равномерному вытягиванию с силой, указанной в таблице 11 и прилагаемой каждый раз в течение 1 с в наименее благоприятном направлении. Сразу после этого шнур подвергают в течение 1 мин скручиванию с крутящим моментом, значение которого указано в таблице 11. Таблица 11 - Механические испытания шнуров сетевого питания
После испытаний шнур должен: - не иметь повреждений; - не быть смещен в продольном направлении более чем на 2 мм; - не иметь признаков деформации в месте крепления шнура; - выдерживать испытание напряжением в соответствии с 6.8 (без предварительной обработки влагой). Кроме того, значения зазоров и путей утечки не должны уменьшиться ниже допустимых значений. 6.10.3. Вилки и соединителиа) Вилки и соединители для подсоединения оборудования к сетевому питанию, в том числе соединители, применяемые для подключения съемных шнуров сетевого питания к оборудованию, должны удовлетворять соответствующим требованиям для вилок, розеток и соединителей. б) Если оборудование предназначено для питания только от напряжений, не превышающих уровня 6.3.2, перечисление а) в нормальных условиях или условиях единичной неисправности, или от источника, используемого исключительно для питания только этого оборудования, то вилки шнура сетевого питания не должны быть взаимозаменяемыми с розетками систем сетевого питания для напряжений, превышающих номинальное напряжение питания оборудования. Вилки и розетки, предназначенные для сетевого питания, не должны быть использованы для иных целей, кроме соединения с источником сетевого питания. в) Если штыри вилки подсоединяемого шнуром оборудования получают заряд от внутреннего конденсатора, то они не должны быть опасными для жизни через 5 с после отсоединения их от розетки сетевого питания. г) На оборудовании с дополнительными розетками сетевого питания: 1) если розетка подходит для стандартной вилки сетевого питания, то на ней должна быть маркировка в соответствии с 5.1.3, перечисление д); 2) если розетка имеет клемму для защитного заземляющего проводника, то подсоединение сетевого питания на входе оборудования должно включать в себя защитный заземляющий проводник, подключенный к клемме защитного проводника. Соответствие проверяют осмотром. Для вилок, получающих заряд от внутреннего конденсатора, проводят измерения по 6.3 с целью убедиться в том, что не превышены уровни 6.3.1, перечисление в). 6.11. Отсоединение от источника питания6.11.1. Общие положенияЗа исключением положений 6.11.1.1, оборудование должно быть снабжено средствами отключения от каждого работающего источника питания, будь то внешний или внутренний источник питания для данного оборудования. Средства отключения должны размыкать все токонесущие проводники. Примечание - Оборудование может также быть снабжено выключателем или другим отключающим устройством для функциональных целей. Соответствие проверяют по 6.11.1.1 - 6.11.3.2. 6.11.1.1. Исключения Отключающее устройство не требуется, если короткое замыкание или перегрузка не может вызвать опасность, например: а) оборудование, предназначенное для питания только от маломощного источника, такого как небольшая батарея; б) оборудование, предназначенное только для подключения к источнику питания с защитным импедансом. Импеданс такого источника при возникновении в оборудовании перегрузки или короткого замыкания не нарушает условия, установленные для источника, и не может вызвать какой-либо опасности; в) оборудование, которое содержит нагрузку с защитным импедансом. Такая нагрузка - это компонент без отдельной защиты от перегрузки по току или тепловой защиты и с импедансом, не позволяющим превысить номинальные значения, на которые рассчитан компонент, когда цепь, в которую входит данный компонент, подвергается перегрузке или короткому замыканию. Соответствие проверяют осмотром. В случае неопределенности применяют короткое замыкание или перегрузку, чтобы убедиться в невозможности возникновения какой-либо опасности. 6.11.2. Требования, соответствующие типу оборудования6.11.2.1. Постоянно подключенное и многофазное оборудование Для постоянно подключенного и многофазного оборудования в качестве средства отключения должен быть использован выключатель или автоматический выключатель. Если выключатель не является частью оборудования, то в сопроводительной документации на оборудование должно быть указано следующее: а) выключатель или автоматический выключатель должен быть включен в монтаж электропроводки здания; б) выключатель должен быть в непосредственной близости от оборудования и быть легкодоступным оператору; в) выключатель должен быть маркирован как отключающее устройство для данного оборудования. Соответствие проверяют осмотром. 6.11.2.2. Однофазное оборудование, подключаемое с помощью шнура Однофазное оборудование, подключаемое с помощью шнура, должно иметь одно из следующих отключающих устройств: а) выключатель или автоматический выключатель; б) приборный соединитель, который может быть отсоединен без применения какого-либо инструмента; в) отсоединяемую вилку без блокировочного устройства для подключения к розетке в здании. Соответствие проверяют осмотром. 6.11.2.3. Опасности, возникающие во время функционирования оборудования Оборудование, функционирование которого может привести к возникновению опасности, должно иметь аварийный выключатель, который не должен отключать вспомогательные цепи (например, охлаждения), необходимые для обеспечения безопасности. Оборудование, имеющее доступные движущиеся части, которые могут вызвать опасность, должно иметь аварийный выключатель, расположенный не далее 1 м от этой движущейся части. Соответствие проверяют осмотром. 6.11.3. Отключающие устройстваЕсли отключающее устройство является частью оборудования, то оно должно быть расположено как можно ближе к источнику питания. Энергопотребляющие компоненты не должны быть расположены между источником питания и отключающим устройством. Допускается располагать цепи подавления электромагнитных помех со стороны подачи питания на отключающее устройство. Соответствие проверяют осмотром. 6.11.3.1. Выключатели и автоматические выключатели Выключатель или автоматический выключатель, используемый как отключающее устройство, должен соответствовать требованиям ГОСТ Р 50030.1, ГОСТ Р 50030.3 и подходить для соответствующего применения. Если выключатель или автоматический выключатель используют как отключающее устройство, то он должен иметь соответствующую маркировку, обозначающую эту функцию. Если имеется только одно устройство (один выключатель или один автоматический выключатель), то для маркировки достаточно использовать символы 9 и 10 по таблице 1. Выключатель не должен быть установлен в шнуре сетевого питания. Выключатель или автоматический выключатель не должен размыкать защитный заземляющий проводник. Выключатель или автоматический выключатель с одними контактами для размыкания и другими контактами для иных целей должен соответствовать требованиям 6.6 и 6.7 для разделения между цепями. Соответствие проверяют осмотром. 6.11.3.2. Приборные соединители и вилки Если соединитель прибора или отсоединяемую вилку используют в качестве отключающего устройства, то он (она) должен (должна) быть просто идентифицируемым(ой) и легкодоступным(ой) для оператора. Для однофазного переносного оборудования вилку на шнуре длиной не более 3 м считают легкодоступной. Защитный заземляющий проводник в соединителе прибора должен быть замкнут прежде проводников питания и разомкнут после них. Соответствие проверяют осмотром. 7. Защита от механических опасностей7.1. Общие положенияРабота оборудования не должна приводить к появлению опасности механического повреждения в нормальных условиях или в условиях единичной неисправности. Примечание - Все легкодоступные для прикосновения края, выступы, углы, отверстия, предохранительные приспособления, ручки и аналогичные части кожуха оборудования должны быть гладкими и скругленными, чтобы они не приводили к травмам при нормальном применении оборудования. Соответствие проверяют по 7.2 - 7.6. 7.2. Движущиеся частиДолжна быть исключена возможность сдавливания, пореза или укола тела оператора при контакте с движущимися частями оборудования, а также сильного защемления кожного покрова оператора. Это требование не относится к легкодоступным движущимся частям, которые явно предназначены для работы с частями или материалами, внешними по отношению к оборудованию, например с оборудованием для сверления или приготовления смесей. Такое оборудование должно быть сконструировано с учетом сведения к минимуму возможности случайного касания таких движущихся частей (например, с использованием заграждающих средств или ручек). Если во время текущего технического обслуживания вне рамок нормального применения оператору приходится выполнять определенную работу, такую как регулировка, что требует доступа к движущимся частям, которые могут приводить к опасности, этот доступ разрешается при соблюдении следующих мер предосторожности: а) доступ должен быть невозможен без использования инструмента; б) инструкция для ответственного органа должна содержать указание о том, что операторы должны пройти обучение, прежде чем им будет разрешено выполнение опасной работы; в) на любых оболочках или частях, которые должны быть удалены для обеспечения доступа, должны быть нанесены предупреждающие надписи (см. 5.2) о запрещении доступа необученным операторам. В качестве альтернативного варианта на оболочках или частях должен быть помещен символ 14 по таблице 1 с предупреждениями, содержащимися в сопроводительной документации. Соответствие проверяют осмотром. 7.3. Устойчивость оборудованияОборудование и комплекты оборудования, не прикрепленные к элементам здания перед их включением, должны быть механически устойчивы при нормальном применении. Если оборудование снабжено средствами, позволяющими гарантировать его устойчивость после открытия оператором выдвижных ящиков и т.п., эти средства должны быть автоматическими или содержать предупреждающую маркировку (см. 5.2). Соответствие проверяют проведением одного из следующих независимых испытаний (если они применимы). Контейнеры наполняют номинальным количеством вещества, чтобы создать наименее благоприятные условия при нормальном применении. Поворотные колеса оборудования устанавливают в наименее благоприятном положении при нормальном применении. Дверцы, выдвижные ящики и т.п. закрывают, если не предусмотрено иное. а) Оборудование (кроме ручного оборудования) наклоняют в каждом направлении на угол 10° относительно его обычного положения. б) К оборудованию высотой не менее 1 м и массой не менее 25 кг и ко всему напольному оборудованию прилагают заданную силу в верхней его части или на высоте 2 м, если высота оборудования более 2 м. Значение силы составляет 250 Н или 20 % массы оборудования (меньшее из них). Силу прилагают во всех направлениях, за исключением направления снизу вверх. Подставки, используемые при нормальном применении, дверцы, выдвижные ящики и т.п., открываемые оператором, устанавливают в наименее благоприятном положении. в) Напольное оборудование подвергают воздействию силы 800 Н, приложенной сверху вниз в точке максимального момента для: 1) всех горизонтальных рабочих поверхностей; 2) других поверхностей, имеющих заметные выступы и расположенных не выше 1 м над уровнем пола. Во время испытаний оборудование не должно опрокидываться. Соответствие проверяют осмотром маркировки. 7.4. Меры предосторожности при поднятии и переноске оборудованияРучки или захваты оборудования, имеющего эти элементы или поставляемого вместе с ними, должны выдерживать четырехкратную массу оборудования. Оборудование или его части, имеющие массу не менее 18 кг, должны быть снабжены средствами для поднятия и переноски, или в сопроводительной документации должны быть приведены соответствующие указания. Соответствие проверяют осмотром и проведением следующего испытания: Одинарную ручку или захват подвергают воздействию силы, соответствующей четырехкратной массе оборудования. Силу прилагают равномерно на участке шириной 70 мм в центре ручки или захвата, без его зажима. Силу постепенно увеличивают таким образом, чтобы испытательное значение было достигнуто через 10 с и оставалось неизменным в течение 1 мин. При использовании более одной ручки или захвата данную силу распределяют между ручками или захватами в той же пропорции, как и при нормальном применении. Если оборудование имеет более одной ручки или захвата и имеет такую конструкцию, что его можно легко переносить с помощью одной ручки или захвата, то каждая ручка или захват должна (должен) выдерживать полную нагрузку. Ручки и захваты не должны отрываться от оборудования и не должны иметь никаких заметных деформаций, трещин или иных признаков повреждения. 7.5. Установка оборудования на стенеМонтажные кронштейны на оборудовании, предназначенные для крепления на стене или на потолке, должны выдерживать приложенную к ним силу, в четыре раза превышающую массу оборудования. Соответствие проверяют после монтажа оборудования согласно сопроводительной документации с использованием крепежных деталей и указанной конструкции стены. Кронштейны с выдвижной консолью устанавливают в положение с максимальным выступом от стены. Если конструкция стены не определена, то в качестве несущей поверхности используют штукатурную плиту (готовую конструкцию) толщиной (10 ±2) мм на стандартных стойках [(50´100) ±10] мм с центрами (400 ±10) мм. Крепежные детали применяют в соответствии с указаниями, приведенными в сопроводительной документации, но если эти указания отсутствуют, их размещают на штукатурной плите между стойками. Монтажные кронштейны затем подвергают нагрузке, равной массе оборудования плюс испытательная масса, в три раза превышающая массу оборудования, причем нагрузку прилагают вертикально по центру тяжести. Испытательную массу увеличивают постепенно от нуля до полной нагрузки в течение 5 - 10 с, а затем поддерживают в течение 1 мин. После испытания на консоли или несущей поверхности не должно быть никаких повреждений. 7.6. Отделяемые частиОборудование должно поглощать или ограничивать энергию частей, которые могут вызвать опасность, если они отделятся в оборудовании в случае его неисправности. Средства защиты от отделяемых частей не могут быть сняты без использования инструмента. Соответствие проверяют осмотром после испытания оборудования в условиях единичной неисправности согласно 4.4. 8. Механическая стойкость к ударам и тряскеОборудование не должно приводить к опасности, когда оно подвергается ударам или тряске, которые могут происходить при нормальном применении. Оборудование должно иметь соответствующую механическую прочность, компоненты должны быть надежно закреплены и электрические соединения должны быть защищены. Соответствие проверяют проведением испытаний по 8.1 и, за исключением стационарного оборудования, по 8.2. Во время испытаний оборудование не функционирует. Части, не являющиеся элементами кожуха, не подвергают испытаниям по 8.1. После этих испытаний оборудование должно пройти испытания напряжением в соответствии с 6.8 (без предварительной обработки влагой) и осмотр для проверки того, что: а) опасные для жизни части не стали доступными; б) кожухи не имеют трещин, которые могут привести к опасности; в) значения зазоров не стали меньше допустимых значений и изоляция внутренних проводов не повреждена; г) барьеры не повреждены и не ослаблены; д) не выпало никаких перемещающихся частей, за исключением указанных в 7.2; е) нет повреждений, которые могут стать причиной распространения огня. Игнорируют повреждения в виде небольших выбоин, которые не уменьшают значения путей утечки или зазоров ниже значений, установленных в настоящем стандарте, а также небольших сколов, не оказывающих вредного влияния на защиту от поражения электрическим током или от проникновения влаги. Повреждения частей, не являющихся элементами кожуха, игнорируют. 8.1. Испытания жесткости кожуха8.1.1. Статическое испытаниеОборудование устанавливают в устойчивом положении на твердой поверхности и подвергают воздействию силы 30 Н, прилагаемой полусферическим концом жесткого стержня диаметром 12 мм. Воздействие стержнем применяют ко всем частям кожуха, которые становятся доступными, когда оборудование готово к работе, и которые могут стать причиной опасности при повреждении, в том числе ко всем элементам нижней части переносного оборудования. В случае сомнений, выдержит ли оборудование с неметаллическим кожухом это испытание при повышенной температуре, данное испытание проводят после того, как оборудование проработает при температуре окружающей среды 40 °С, или при максимальной номинальной температуре окружающей среды в зависимости от того, какая выше, до достижения устойчивого состояния. Перед проведением испытания оборудование отсоединяют от источника питания. 8.1.2. Динамическое испытаниеОснования, крышки и другие части, предназначенные для снятия и замены оператором, фиксируют крепежными винтами, которые затягивают с крутящим моментом, предусмотренным для нормального применения. Оборудование устанавливают в устойчивом положении на твердой поверхности. Испытание проводят в любой доступной при нормальном применении точке поверхности, которая может стать причиной опасности при повреждении. Неметаллические кожухи оборудования, рассчитанные на минимальную номинальную температуру окружающей среды ниже 2 °С, охлаждают до этой минимальной номинальной температуры окружающей среды, после чего испытывают в течение 10 мин. Испытывают не более трех точек с помощью стального шара. Уровень энергии составляет 5 Дж. Ударный элемент - это стальной шар диаметром 50 мм и массой (500 ±25) г. Испытание выполняют в соответствии со схемой, приведенной на рисунке 4. Высота X равна 1 м при уровне энергии 5 Дж. В альтернативном варианте испытание на удар (см. рисунок 4) можно выполнять с помощью ударного элемента, установленного под углом 90° относительно его обычного положения.
1 - начальное положение шара; 2 - положение шара во время удара; 3 - испытуемый образец; 4 - твердая опорная поверхность Рисунок 4 - Испытание на удар с помощью шара После испытания опасные для жизни части, которые находятся за явно поврежденными окнами или дисплеями, не должны стать доступными, а другие части кожуха должны соответствовать требованиям для основной изоляции. Следующие оборудование и части не подвергают испытанию: а) щитовые измерительные приборы; б) ручное оборудование; в) врубное оборудование; г) компоненты или окна, не образующие часть кожуха. 8.2. Испытание на падение8.2.1. Оборудование, кроме ручного и врубного оборудованияИспытание проводят: а) оборудования массой до 20 кг - при падении углом основания в соответствии с 8.2.1.1; б) оборудования массой более 20 кг, но не более 100 кг - при падении поверхностью основания в соответствии с 8.2.1.2; в) для стационарного оборудования и оборудования массой более 100 кг не требуется никакого испытания. Примечание - Если оборудование состоит из двух или более компонентов, то значение массы относится к массе каждого отдельного компонента. Но если один или несколько компонентов прикреплены к другому компоненту или опираются на другой компонент, то эти компоненты рассматривают как один компонент. Метод испытаний не позволяет опрокидывать оборудование на другую его поверхность вместо падения назад на испытуемую поверхность заданным образом или перекатывать на следующее ребро. Если нижних ребер более четырех, то число падений должно быть равно четырем. 8.2.1.1. Испытание при падении углом основания Оборудование помещают в положении при нормальном применении на гладкую жесткую поверхность из бетона или стали. Одно из нижних ребер поднимают над испытательной поверхностью с помощью деревянной опоры высотой 10 мм под одним углом и деревянной опоры высотой 20 мм под прилежащим углом. Затем оборудование приподнимают над испытательной поверхностью, повернув его вокруг ребра на двух опорах, так, чтобы расстояние от другого угла (соседнего с опорой в 10 мм) и испытательной поверхностью составило (100 ± 10) мм или угол между основанием оборудования и испытательной поверхностью составил 30° (выбирают наименее жесткое условие). Затем оборудованию дают свободно упасть на испытательную поверхность. Падение оборудования осуществляют один раз на каждый из четырех нижних углов при поочередном проведении данного испытания для каждого из четырех нижних краев. 8.2.1.2. Испытание при падении поверхностью основания Оборудование помещают в положении, принятом при нормальном применении, на гладкую жесткую поверхность из бетона или стали. Затем его наклоняют на один из нижних краев, чтобы расстояние между противоположным краем и испытательной поверхностью составило (25 ± 2,5) мм или чтобы угол между основанием и испытательной поверхностью составил 30° (выбирают менее жесткое условие). Затем оборудованию дают свободно упасть на испытательную поверхность. 8.2.2. Ручное и врубное оборудованиеОсуществляют однократное падение ручного и врубного оборудования с высоты 1 м на доску из твердой древесины толщиной 50 мм и плотностью 700 кг/м3, которая плоско лежит на жестком основании, например на бетонном блоке. Падение оборудования выполняют таким образом, чтобы его положение в момент удара соответствовало наиболее жестким условиям. Неметаллические кожухи оборудования с минимальной номинальной температурой окружающей среды ниже 2 °С охлаждают до этой минимальной номинальной температуры окружающей среды и затем испытывают в течение 10 мин. 9. Защита от распространения огняВ нормальных условиях или условиях единичной неисправности не должно быть распространения огня за пределы оборудования. На рисунке 5 показана блок-схема, представляющая методы проверки соответствия требованию. Соответствие проверяют с помощью, по крайней мере, одного из нижеперечисленных методов: а) Испытания в условиях единичной неисправности (см. 4.4), которые могут вызвать распространение огня вне оборудования. Должны быть соблюдены критерии соответствия 4.4.4.3. б) Проверка исключения источников возгорания или уменьшения их числа внутри оборудования в соответствии с 9.1. в) Проверка локализации огня в пределах оборудования (в соответствии с 9.2). Эти альтернативные методы можно применять ко всему оборудованию или по отдельности к различным источникам опасности, или к различным участкам оборудования. Примечания 1. Методы по перечислениям б) и в) основаны на выполнении установленных проектных критериев в отличие от метода по перечислению а), который полностью основан на испытаниях в указанных условиях единичной неисправности. 2. См. 13.2.2, который относится к защите от огня, вызываемого батареями. 9.1. Исключение источников возгорания или уменьшение их числа в пределах оборудованияПримечание - Все цепи оборудования, которые не могут быть классифицированы как цепи ограничения мощности (см. 9.3), рассматривают как потенциальные источники возгорания, к которым применяют метод по разделу 9, перечисление а) или метод по разделу 9, перечисление в). Риск воспламенения и возникновения огня считают сниженным до приемлемого уровня, если для каждого источника опасности возгорания соблюдены следующие требования: а) Либо 1), либо 2): 1) Напряжение, ток и мощность в цепи или части оборудования ограничены в соответствии с 9.3. Соответствие проверяют измерениями значений ограничения мощности по 9.3. 2) Изоляция между частями различной полярности удовлетворяет требованиям для основной изоляции или можно доказать, что перекрытие изоляции не станет причиной возгорания. Соответствие проверяют осмотром и, в случае неопределенности, проведением испытания. б) Любая опасность возгорания, связанная с воспламеняющимися жидкостями, снижена до приемлемого уровня в соответствии с 9.4. Соответствие проверяют согласно требованиям 9.4. в) В цепях, предназначенных для выработки тепла, не должно возникать возгорания, если испытание проводят в любых условиях единичной неисправности (см. 4.4), которые могут стать причиной возгорания. Соответствие проверяют проведением испытаний по 4.4 с использованием критериев 4.4.4.3.
Рисунок 5 - Блок-схема, поясняющая требования к защите от распространения огня 9.2. Локализация огня в пределах оборудованияРиск распространения огня за пределы оборудования считают сниженным до приемлемого уровня, если оборудование соответствует следующим требованиям к конструкции: а) Энергоснабжение оборудования обеспечивается выключателем, удерживаемым во включенном состоянии оператором. б) Оборудование и его кожухи соответствуют требованиям к конструкции согласно 9.2.1 и требованиям 9.4, перечисление б) или в). Соответствие проверяют осмотром и по 9.2.1 и 9.4. 9.2.1. Требования к конструкцииДолжны быть соблюдены следующие требования к конструкции: а) Изолированный провод должен иметь класс воспламеняемости, соответствующий классу FV-1 или более высокому классу в соответствии с ГОСТ Р 50695, а соединители и изоляционный материал, на который устанавливают компоненты, должны иметь класс воспламеняемости FV-2 или выше в соответствии с ГОСТ Р 50695. (См. также требования 14.8 для монтажных печатных плат.) Соответствие проверяют просмотром документации на материалы или выполнением испытаний на соответствие классу FV по ГОСТ Р 50695 на трех образцах соответствующих частей. Могут быть использованы любые из следующих образцов: 1) части целиком; 2) фрагменты части, имеющие участки с минимальной толщиной стенок и некоторым числом вентиляционных отверстий; 3) образцы согласно ГОСТ Р 50695. б) Кожухи должны соответствовать следующим требованиям: 1) Основание не должно иметь отверстий, или (в пределах, указанных на рисунке 7) оно должно быть сконструировано из перегородок в соответствии с рисунком 6 или изготовлено из металла, допустимая перфорация которого приведена в таблице 12, или оно должно иметь металлический экран с сеткой с ячейками размерами не более 2´2 мм из проволоки диаметром не менее 0,45 мм.
Y - равно удвоенному значению X, но не должно быть менее 25 мм; 1 - полосы перегородки (могут быть ниже основания кожуха); 2 - основание кожуха Рисунок 6 - Перегородки
А - часть или компонент оборудования, который рассматривают как источник опасности от огня. Это компонент в целом или часть оборудования, если она не защищена другим способом, или же незащищенная часть компонента, который частично защищен своим корпусом; В - проекция контуров части А на горизонтальную плоскость; С - наклонная линия, которая очерчивает минимальную зону основания и расположение боковых сторон, которые должны быть выполнены в соответствии с требованиями 9.2.1, перечисления б) 1) и б) 2). Эту линию проводят под углом 5° от вертикали в каждой точке периметра А и ориентируют таким образом, чтобы занять максимальную площадь; D - минимальная зона основания, которая должна соответствовать требованиям 9.2.1, перечисление б) 1) Рисунок 7 - Участок основания кожуха, который сконструирован в соответствии с 9.2.1, перечисление б) 1) Таблица 12 - Допустимая перфорация основания кожуха В миллиметрах
2) Боковые стороны не должны иметь отверстий в пределах области, которая задана наклонной линией С на рисунке 7. 3) Кожух и любая перегородка или огнестойкий барьер должны быть изготовлены из металла (кроме магния) или из неметаллических материалов, имеющих класс огнестойкости FV-1 или выше в соответствии с ГОСТ Р 50695. 4) Кожух и любая перегородка или огнестойкий барьер должны иметь соответствующую жесткость. Соответствие проверяют осмотром. В случае неопределенности класс воспламеняемости для требования перечисления б) 3) проверяют как для перечисления а). 9.3. Цепи ограничения мощностиЦепь ограничения мощности - это цепь, отвечающая следующим критериям: а) Напряжения, возникающие в цепи, не должны превышать 30 В среднеквадратичного значения и 42,4 В пикового значения переменного тока или 60 В постоянного тока. б) Ток, который может возникать в цепи, ограничивается одним из следующих средств: 1) максимально возможный ток ограничивается внутренним образом или с помощью импеданса, чтобы не было превышено соответствующее значение из таблицы 13; Таблица 13 - Значения максимально возможного тока
2) ток ограничивается устройством защиты от перегрузки по току с характеристиками, приведенными в таблице 14; Таблица 14 - Характеристики устройств защиты от перегрузки по току
3) регулирующая цепь ограничивает максимально возможный ток, чтобы его значение не было выше соответствующего значения из таблицы 13 при нормальных условиях или в результате одного отказа в этой регулирующей цепи. в) Цепь отделена, по крайней мере, основной изоляцией, от другой цепи, в которой значения мощности могут превышать указанные выше критерии в перечислениях а) и б). В качестве устройства защиты от перегрузки по току используют плавкий предохранитель или нерегулируемое электромагнитное устройство, не возвращающееся автоматически в начальное состояние. Соответствие проверяют осмотром и измерением напряжений, возникающих в цепи, и максимально возможного тока при следующих условиях: - напряжения, возникающие в цепи, измеряют в режиме нагрузки, при котором достигается максимальное напряжение; - выходной ток измеряют через 60 с после начала работы с активной нагрузкой, включая цепь короткого замыкания, в которой достигается максимальное значение тока. 9.4. Требования к оборудованию, содержащему или использующему воспламеняющиеся жидкостиВоспламеняющиеся жидкости, содержащиеся в оборудовании или предназначенные для использования с ним, не должны приводить к распространению огня в нормальных условиях или условиях единичной неисправности. Риск, возникающий из-за использования воспламеняющихся жидкостей (далее - жидкость), считают сниженным до приемлемого уровня, если выполнено одно из следующих условий: а) Температура поверхности жидкости и частей, находящихся в контакте с этой поверхностью, при нормальных условиях и условиях единичной неисправности не превышает t - 25 °С, где t - температура воспламенения жидкости [см. 10.3, перечисление б)]. Примечание 1 - Температура воспламенения жидкости - это температура, до которой должна быть нагрета жидкость (при заданных условиях), чтобы смесь пара и воздуха на поверхности поддерживала пламя не менее 5 с после того, как применили и убрали внешнее пламя. б) Ограниченное количество жидкости, которое не приводит к распространению огня. в) Если жидкость может воспламениться, то пламя локализуют, чтобы воспрепятствовать распространению огня за пределы данного оборудования. Следует представить подробные инструкции по эксплуатации с описанием соответствующих процедур для снижения риска (см. 5.4.4). Соответствие требованиям, установленным в перечислениях а) и б), проверяют осмотром и измерением температуры согласно 10.4. Соответствие требованиям, установленным в перечислении в), проверяют согласно 4.4.4.3. Примечание 2 - Вместо жидкости с опасными продуктами горения может быть использована другая жидкость с аналогичными характеристиками горения. 9.5. Защита от перегрузки по токуОборудование, предназначенное для подключения к сетевому питанию, должно быть снабжено плавкими предохранителями, автоматическими выключателями, тепловыми выключателями, цепями ограничения импеданса или аналогичными средствами, позволяющими обеспечить защиту от превышения мощности, поступающей от сетевого питания при неисправности оборудования. Это ограничивает развитие повреждения и вероятность возникновения и распространения огня. Устройства, защищающие от перегрузки по току, могут также обеспечивать защиту от поражения электрическим током в случае неисправности. Устройства защиты от перегрузки по току не следует устанавливать в защитном проводе. Плавкие предохранители или однополюсные выключатели не следует устанавливать в нейтральном проводе многофазного оборудования. Примечания 1. Устройства защиты от перегрузки по току (например, плавкие предохранители) должны быть предпочтительно установлены во всех проводах питания. Если в качестве устройств защиты от перегрузки по току используют плавкие предохранители, то держатели плавких предохранителей должны быть установлены близко друг к другу. Эти плавкие предохранители должны иметь одинаковые номинальные параметры и характеристики. Устройства защиты от перегрузки по току следует предпочтительно располагать со стороны подачи питания на сетевые цепи оборудования, в том числе любой сетевой выключатель. Установлено, что для оборудования, генерирующего высокие частоты, существенно, чтобы компоненты, подавляющие помехи, были расположены между источником сетевого питания и устройствами защиты от перегрузки по току. 2. Для оборудования некоторых видов необходимо, чтобы оператор мог оценить работу устройств(а) защиты от перегрузки по току и индикацию их состояния. 9.5.1. Постоянно подключенное оборудованиеУстановка устройств защиты от перегрузки по току в оборудовании не является обязательной. Если они отсутствуют, то в сопроводительной документации должны быть указаны устройства защиты от перегрузки по току, требуемые для установки в здании. Соответствие проверяют осмотром. 9.5.2. Другое оборудованиеЕсли защита от перегрузки по току обеспечена, то она должна находиться внутри оборудования. Соответствие проверяют осмотром. 10. Предельно допустимая температура оборудования и теплостойкость10.1. Предельно допустимая температура поверхности для защиты от ожоговТемпература легкодоступных поверхностей не должна превышать указанной в таблице 15 в нормальных условиях или 105 °С в условиях единичной неисправности при температуре окружающей среды 40 °С или при максимальной номинальной температуре окружающей среды, если она выше. Таблица 15 - Предельно допустимые температуры поверхностей в нормальных условиях
Для легкодоступных нагретых поверхностей, необходимых по условиям функционирования, допускается превышение значений по таблице 15 в нормальных условиях или 105 °С в условиях единичной неисправности, если эти поверхности распознаваемы как таковые по внешнему виду, по назначению или имеют маркировку символом 13 по таблице 1 (см. 5.2). Поверхности, снабженные ограждающими средствами, которые препятствуют случайному касанию этих поверхностей, не считают легкодоступными поверхностями при условии, что эти ограждающие средства нельзя удалить без использования инструмента. Соответствие проверяют измерением согласно 10.4 и осмотром ограждающих средств, которые нельзя удалить без помощи инструмента, чтобы убедиться, что они защищают от случайного касания поверхностей, температура которых превышает указанную в таблице 15. 10.2. Температура обмотокЕсли опасность может быть вызвана слишком высокой температурой, то температура изоляционного материала обмоток не должна превышать указанную в таблице 16 в нормальных условиях или условиях единичной неисправности. Соответствие проверяют измерением согласно 10.4 при нормальных условиях или при соответствующих условиях единичной неисправности 4.4.2.4, 4.4.2.9 и 4.4.2.10, а также при любых других условиях единичной неисправности, которые могут стать причиной опасности в результате превышения температуры. Таблица 16 - Температура изоляционного материала обмоток
10.3. Другие измерения температурыВ соответствующих случаях проводят другие измерения для выполнения целей других подразделов. Испытания проводят в нормальных условиях, если не указано иное. а) Температуру распределительной клеммной коробки или шкафа для проводки измеряют в том случае, если она может превысить 60 °С при температуре окружающей среды 40 °С или при максимальной номинальной температуре окружающей среды, если последняя выше (с учетом требования маркировки 5.1.8). б) Температуру поверхности воспламеняющихся жидкостей и частей, находящихся в контакте с этой поверхностью, измеряют в условиях единичной неисправности 4.4.2.9 и 4.4.2.10 [с учетом 9.4, перечисление а)]. в) Температуру неметаллических кожухов измеряют во время испытаний по 10.5.1 (чтобы определить температуру для испытания по 10.5.2). г) Измеряют температуру частей, изготовленных из изоляционного материала и используемых для поддержки частей, подсоединенных к сетевому питанию [чтобы определить температуру для испытания по 10.5.3, перечисление а)]. д) Измеряют температуру клемм, проводящих ток, превышающий 0,5 А, если в случае плохого контакта может рассеиваться большое количество тепла [чтобы определить температуру для испытания по 10.5.3, перечисление а)]. 10.4. Проведение температурных испытанийОборудование испытывают при нормальных условиях испытаний. Если в определенных условиях единичной неисправности не указано иное, то выполняют инструкции изготовителя, касающиеся вентиляции, охлаждающей жидкости, ограничений периодов использования оборудования и т.д. Любая охлаждающая жидкость должна находиться при максимальной номинальной температуре. Максимальную температуру можно определить, измерив значение приращения температуры при нормальных условиях испытаний и прибавив значение этого приращения к 40 °С или к максимальной номинальной температуре окружающей среды, если она выше. Температуру изоляционного материала обмоток измеряют как температуру проводов обмоток и пластин сердечника, находящихся в контакте с изоляционным материалом. Ее можно определить методом измерения сопротивлений или посредством использования термодатчиков, выбранных и размещенных таким образом, чтобы они не оказывали существенного влияния на температуру обмотки. Последний метод используют в случае неоднородности обмоток или трудности измерения сопротивления. Измерения температуры проводят после достижения устойчивого состояния. 10.4.1. Измерения температуры нагревательного оборудованияИспытания оборудования, предназначенного для выработки тепла, проводят в испытательном углу. Испытательный угол состоит из двух стенок, находящихся под прямым углом относительно друг друга, основания и, если необходимо, крышки, и выполняемых из фанеры, имеющей толщину приблизительно 20 мм и окрашенной в черный матовый цвет. Линейные размеры испытательного угла должны быть, по крайней мере, на 15 % больше соответствующих размеров испытуемого оборудования. Оборудование располагают на определенных расстояниях от стенок, крышки или основания, указанных изготовителем. Если не заданы никакие размеры, то: а) оборудование, используемое обычно на полу или на столе, помещают как можно ближе к стенкам; б) оборудование, которое обычно крепят на стене, устанавливают на одной из стенок на таких расстояниях от другой стенки и крышки или основания, которые наиболее вероятны при нормальном применении; в) оборудование, которое обычно фиксируют на потолке, устанавливают на крышке на таких расстояниях от стенок, которые наиболее вероятны при нормальном применении. 10.4.2. Оборудование, предназначенное для установки в шкафу или на стенеТакое оборудование встраивают в соответствии с инструкциями по монтажу с использованием стенок из фанеры, окрашенной в черный матовый цвет и имеющей толщину приблизительно 10 мм - для стенок шкафа или 20 мм - для стен здания. 10.5. Теплостойкость10.5.1. Неизменность зазоров и путей утечкиЗазоры и пути утечки должны соответствовать требованиям 6.7, когда оборудование функционирует при температуре окружающей среды 40 °С или при максимальной номинальной температуре окружающей среды, если она выше. Соответствие в случае неопределенности, когда оборудование выделяет ощутимое количество тепла, проверяют при функционировании оборудования в нормальных условиях испытаний согласно 4.3, за исключением того, что температура окружающей среды равна 40 °С или максимальной номинальной температуре окружающей среды, если она выше. После этого испытания значения зазоров и путей утечки не должны быть ниже значений, установленных в 6.7. Температуру частей неметаллического кожуха измеряют во время указанного выше испытания на соответствие требованиям 10.5.2. 10.5.2. Неметаллические кожухиКожухи из неметаллического материала должны быть стойкими к повышенным температурам. Соответствие проверяют испытанием после предварительной подготовки одним из следующих вариантов: а) Подготовка с неработающим оборудованием, при которой неподключенное оборудование выдерживают в течение 7 ч при температуре (70 ± 2) °С или при температуре, превышающей на (10 ± 2) °С температуру, измеренную во время испытания по 10.5.1 (выбирают более высокую из этих двух температур). Если оборудование содержит компоненты, которые могут быть повреждены при этой подготовке, то допускается провести подготовку пустого кожуха с последующей комплектацией оборудования по окончании подготовки. б) Подготовка в условиях работы оборудования, при которой оборудование функционирует в нормальных условиях испытаний по 4.3, за исключением того, что температура окружающей среды превышает на (20 ± 2) °С температуру 40 °С или максимальную номинальную температуру окружающей среды, если она выше 40 °С. После испытания опасные для жизни части не должны стать доступными, оборудование должно выдержать испытания по 8.1 и 8.2, и, в случае неопределенности, дополнительно проводят испытания по 6.8 (без предварительной обработки влагой). 10.5.3. Изоляционный материалИзоляционные материалы должны иметь соответствующую теплостойкость. а) Части, изготовленные из изоляционного материала и являющиеся элементами частей, подсоединяемых к источнику сетевого питания, должны быть изготовлены из таких изоляционных материалов, которые не должны стать причиной опасности в случае короткого замыкания внутри оборудования. б) Если при нормальном применении через клеммы проходит ток, превышающий 0,5 А, и если в случае плохого контакта может происходить рассеяние значительного количества тепла, то изоляционные материалы для крепления клемм не должны размягчаться до такой степени, чтобы это могло стать причиной опасности или последующих коротких замыканий. В случае неопределенности проверка соответствия заключается в изучении данных на материал. Если данные на материал не позволяют прийти к окончательному решению, то выполняют одно из следующих испытаний: 1) Образец изоляционного материала, имеющий толщину не менее 2,5 мм, подвергают испытанию давлением шарика с помощью испытательного устройства (далее - устройство), приведенного на рисунке 8. Испытание проводят в нагревательной камере при температуре, измеренной в соответствии с 10.3, перечисление г) или 10.3, перечисление д), ± 2 °С или при температуре (125 ± 2) °С, если она выше. Испытуемую часть поддерживают таким образом, чтобы ее верхняя поверхность была горизонтальной, а сферическая часть устройства оказывала давление на эту поверхность с силой 20 Н. Через 1 ч устройство удаляют и образец охлаждают в течение 10 с примерно до комнатной температуры, погрузив в холодную воду. Диаметр отпечатка шарика не должен превысить 2 мм. Примечания 1. При необходимости требуемую толщину можно получить посредством использования двух или более фрагментов данной части. 2. В случае каркасов катушек испытанию подвергают только те части, которые поддерживают или фиксируют клеммы.
1 - испытуемая часть; 2 - сферическая часть устройства; 3 - опора Рисунок 8 - Устройство для испытания давлением шарика 2) Испытание на размягчение по методу Вика в соответствии с ГОСТ 15088, метод А. Температура размягчения по методу Вика должна быть, по крайней мере, 130 °С. 11. Защита от опасностей, вызываемых жидкостями11.1. Общие положенияОборудование, содержащее жидкости или используемое при измерениях параметров процессов, происходящих с жидкостями, должно быть спроектировано таким образом, чтобы обеспечить защиту оператора и окружающей среды от опасностей воздействия жидкостей при нормальном применении. Примечание - Жидкости, которые могут быть использованы, подразделяют на три категории: а) жидкости, имеющие постоянный контакт, например с сосудами, предназначенными для их содержания; б) жидкости, имеющие непостоянный контакт, например чистящие жидкости; в) жидкости, имеющие случайный (непредсказуемый) контакт. Изготовитель не может предусмотреть защиту от таких случаев. Жидкости такого рода, как чистящие жидкости (кроме жидкостей, указанных изготовителем) и напитки, в данном случае не рассматриваются. Соответствие проверяют посредством обработки и испытаний согласно 11.2 - 11.5. 11.2. ОчисткаЕсли изготовителем предусмотрен процесс очистки или удаления загрязняющих веществ, то он не должен вызывать непосредственной опасности, электрической опасности или опасности, являющейся результатом коррозии или иного ослабления структурных частей, от которых зависит безопасность. Соответствие проверяют трехкратной очисткой оборудования, если предусмотрен процесс очистки, и однократным удалением загрязняющих веществ, если в соответствии с инструкциями изготовителя предусмотрен процесс удаления загрязняющих веществ. Если непосредственно после этой обработки имеются следы влаги на частях оборудования, способные вызвать опасность, то оборудование должно пройти испытание напряжением в соответствии с 6.8 (без предварительной обработки влагой) и на доступных частях не должны быть превышены предельно допустимые значения, приведенные в 6.3.1. 11.3. Разлив жидкостиЕсли при нормальном применении в оборудование может проникнуть жидкость, то оборудование должно быть сконструировано таким образом, чтобы не возникло никакой опасности, например в результате увлажнения изоляции или внутренних неизолированных опасных для жизни частей. Соответствие проверяют осмотром. В случае неопределенности 0,2 дм3 воды равномерно выливают с высоты 0,1 м в течение 15 с по очереди на каждую точку, откуда жидкость может проникнуть в электрические части. Сразу после такой обработки оборудование должно пройти испытание напряжением по 6.8 (без предварительной обработки влагой), и на доступных частях не должны быть превышены предельно допустимые значения, приведенные в 6.3.1. 11.4. Избыток жидкостиЖидкость, попадающая в оборудование из контейнера при его переполнении, не должна стать причиной опасности при нормальном применении, например в результате смачивания изоляции или внутренних неизолированных опасных для жизни частей. Оборудование, которое, возможно, будут перемещать с полным контейнером, должно быть защищено от выливания жидкости из контейнера. Соответствие проверяют следующими испытаниями. Контейнер заполняют доверху. Дополнительное количество жидкости, составляющее 15 % вместимости контейнера или 0,25 дм3 (смотря, что больше), равномерно доливают в течение 60 с. Оборудование, которое можно перемещать с полным контейнером, наклоняют на 15° в наименее благоприятном направлении от положения нормального применения, причем контейнер снова наполняют, если испытание необходимо провести более чем в одном направлении. Сразу после такой подготовки оборудование должно пройти испытание напряжением по 6.8 (без предварительной обработки влагой), и на доступных частях не должны быть превышены предельно допустимые значения, приведенные в 6.3.1. 11.5. Электролит батарейБатареи должны быть установлены так, чтобы уровень безопасности оборудования не снизился в случае утечки из них электролита. Соответствие проверяют осмотром. 11.6. Специально защищенное оборудованиеЕсли оборудование спроектировано и маркировано изготовителем как соответствующее одной из установленных степеней защиты согласно ГОСТ 14254, то оно должно быть защищено от проникновения воды до установленной степени. Соответствие проверяют осмотром и испытаниями оборудования согласно ГОСТ 14254, после которых оборудование должно быть подвергнуто испытанию напряжением по 6.8 (без предварительной обработки влагой), и на доступных частях не должны быть превышены предельно допустимые значения, приведенные в 6.3.1. 11.7. Давление жидкости и утечкаПримечание - Требования к оборудованию, установленные в данном подразделе, возможно, не согласуются с требованиями национальных стандартов, относящихся к высоким давлениям. Приложение G содержит требования и описание испытаний, которые приняты как свидетельство соответствия национальным правилам в США, Канаде и некоторых других странах. 11.7.1. Максимальное давлениеМаксимальное давление, которому может быть подвергнута какая-либо часть оборудования при нормальном применении или в условиях единичной неисправности, не должно превышать максимального номинального рабочего давления (pном), определенного для данной части оборудования. Максимальным давлением считают самую высокую из следующих величин: а) максимальное номинальное давление в системе подводки, указанное для внешнего источника; б) заданное давление для устройства защиты от превышения давления, являющегося составной частью оборудования; в) максимальное давление, которое может вырабатывать воздушный компрессор, являющийся составной частью оборудования, если для ограничения давления не используется устройство защиты от превышения давления. Соответствие проверяют осмотром частей оборудования и, при необходимости, измерением давлений. 11.7.2. Утечка и разрывы при высоком давленииСодержащие жидкость части оборудования, которые при нормальном применении имеют две следующие характеристики, не должны приводить к опасности в случае разрывов или утечки: а) значение произведения давления на объем более 200 кПа дм3; б) давление более 50 кПа. Соответствие проверяют с помощью следующего гидравлического испытания. Испытательное давление pисп принимают равным произведению максимально допустимого рабочего давления на коэффициент, определяемый по графику рисунка 9. Любое устройство защиты от превышения давления, используемое для ограничения максимального рабочего давления, должно быть отключено во время испытания.
Рисунок 9 - Соотношение между давлением гидравлического испытания и максимальным номинальным рабочим давлением Значение давления увеличивают постепенно до указанного испытательного значения и удерживают при этом значении в течение 1 мин. Образец не должен иметь разрывов, ухудшать свои качества вследствие долговременных пластических деформаций или допускать утечку. Просачивание жидкости через уплотнение во время этого испытания не считают неисправностью, если оно происходит при давлении не менее 40 % требуемого испытательного давления или выше максимально допустимого рабочего давления (выбирают наибольшее значение). Не допускается никакой утечки из содержащих жидкости частей, предназначенных для токсичных, воспламеняющихся или представляющих иную опасность веществ. Если немаркированные части и трубопроводы, которые содержат жидкости, нельзя проверить с помощью гидравлического испытания, то их целостность должна быть проверена с помощью других испытаний, например пневматических испытаний с использованием подходящих средств при том же испытательном давлении, как и для гидравлического испытания. В качестве исключения вышеуказанным требованиям содержащие жидкость части охлаждающих систем должны отвечать соответствующим требованиям ГОСТ Р МЭК 60335-2-35 и ГОСТ Р МЭК 60335-2-41. 11.7.3. Утечка из частей оборудования с низким давлениемУтечка из частей, содержащих жидкости, при пониженном давлении не должна вызывать опасность. См. также 5.4.5. Соответствие определяют проверкой номинальных характеристик частей оборудования, и, в случае необходимости, испытанием частей оборудования давлением жидкости, в два раза превышающим максимальное давление при нормальном применении. Не должно быть никаких утечек, способных привести к опасности. 11.7.4. Устройство защиты от превышения давленияУстройство защиты от превышения давления не должно функционировать при нормальном применении и должно соответствовать требованиям ИСО 4126-1 [17], а также оно должно: а) быть подсоединено как можно ближе к содержащим жидкости частям системы, для защиты которой предназначено; б) быть установлено таким образом, чтобы обеспечить легкий доступ для контроля, обслуживания и ремонта; в) не допускать возможности регулировки без использования инструмента; г) иметь собственное выпускное отверстие, расположенное и направленное таким образом, чтобы выпускаемое вещество не было направлено на человека; д) иметь собственное выпускное отверстие, расположенное и направленное таким образом, чтобы при работе этого устройства не происходило накопление вещества на частях, которые могут стать причиной опасности; е) иметь достаточную пропускную способность, чтобы при отказе регулятора давления в устройстве подводки давление не превысило максимального номинального рабочего давления данной системы; ж) не иметь никакого запорного клапана между устройством защиты от превышения давления и частями, которые предполагается защитить. Соответствие проверяют осмотром и испытанием. 12. Защита от излучения, включая источники лазерного излучения, и защита от звукового и ультразвукового давления12.1. Общие положенияОборудование должно обеспечивать защиту от воздействия вырабатываемого внутри него ультрафиолетового, ионизирующего и микроволнового излучения, от источников лазерного излучения, а также от звукового и ультразвукового давления. Испытания на соответствие проводят в том случае, если оборудование может стать источником таких опасностей. 12.2. Оборудование, вырабатывающее ионизирующее излучение12.2.1. Ионизирующее излучениеЭффективная мощность дозы излучения в любой легкодоступной точке на расстоянии 100 мм от внешней поверхности оборудования, содержащего радиоактивные вещества и предназначенного для выброса ионизирующего излучения за пределы кожуха, не должна превышать 1 мкЗв/ч. Эффективная мощность дозы непредусмотренного рассеянного излучения в любой легкодоступной точке на расстоянии 50 мм от внешней поверхности другого оборудования не должна превышать 5 мкЗв/ч. К такому оборудованию относят электронно-лучевые трубки и оборудование, в котором электроны ускоряются напряжением свыше 5 кВ, а также оборудование, содержащее радиоактивные вещества, не предназначенные для вывода ионизирующего излучения за пределы кожуха.
Примечания 1. Более подробная информация о требованиях к оборудованию, использующему ионизирующее излучение, приведена в МЭК 60405 [20] и нормах радиационной безопасности [18]. 2. Для рентгеновского излучения и гамма-излучения: 1 мкЗв/ч = 0,1 мР/ч, 5 мкЗв/ч = 0,5 мР/ч.
Соответствие проверяют измерением дозы излучения в условиях, дающих максимальный уровень излучения. Метод определения дозы излучения должен быть эффективен во всем диапазоне возможных энергий излучения. Оборудование, содержащее электронно-лучевые трубки, испытывают, проецируя каждым электронным лучом изображение размерами не более 30´30 мм или изображение минимально возможного размера (выбирают наименьшее изображение). Участки изображения располагают таким образом, чтобы достичь максимального излучения.
12.2.2. Ускоренные электроныОборудование должно быть сконструировано таким образом, чтобы отсеки, в которых происходит ускорение электронов напряжением более 5 кВ, нельзя было открыть без использования инструмента. Соответствие проверяют осмотром. 12.3. Ультрафиолетовое излучениеОборудование, содержащее источник ультрафиолетового излучения, не предназначенный для создания внешнего ультрафиолетового излучения, не должно допускать непреднамеренного выхода ультрафиолетового излучения, которое может вызвать опасность. Примечание - Пределы максимальной экспозиции ультрафиолетового излучения классов UV-B и UV-C приведены в Руководстве IRPA по защите от неионизирующего излучения [21], а также в санитарных правилах и нормах [22]
Соответствие проверяют осмотром и, при необходимости, измерением ультрафиолетового излучения в нормальных условиях испытаний. 12.4. Микроволновое излучениеПлотность потока энергии побочного микроволнового излучения во всех точках вблизи устройства на частотах от 1 до 100 ГГц не должна превышать 10 Вт/м2 в любой точке, удаленной на 50 мм при нормальных условиях испытаний. Это требование не относится к частям устройства, где микроволновое излучение распространяется преднамеренно, например к выходным отверстиям волноводов. Соответствие проверяют испытанием. 12.5. Звуковое и ультразвуковое давление12.5.1. Уровень звукового давленияЕсли оборудование генерирует шум, уровень которого может вызвать опасность, то изготовитель должен измерить максимальный уровень звукового давления, который может производить оборудование (за исключением звуков от устройств аварийной сигнализации и от удаленных частей), и должен рассчитать максимальный уровень акустической мощности в соответствии с ГОСТ Р 51402 или ГОСТ 30457. В сопроводительной документации должно быть указано, каким образом ответственный орган может обеспечить уровень звукового давления от оборудования после его установки в точке использования ниже значения, которое может вызвать опасность. В этой документации должны быть указаны легкодоступные и рекомендуемые материалы или средства, которые можно использовать, включая установку шумопоглощающих щитов или колпаков. Примечания 1. Уровень звукового давления 85 дБ относительно начального уровня звукового давления в 20 мкПа в настоящее время многие органы считают пороговым значением, при котором может возникать опасность. Специальные средства, такие как защитные наушники, могут сделать более высокий уровень неопасным для оператора. 2. В инструкциях по эксплуатации следует рекомендовать, чтобы уровень звукового давления был измерен или рассчитан ответственным органом как в зоне расположения оператора при нормальном применении, так и на расстоянии 1 м от кожуха оборудования в той точке, где уровень звукового давления самый высокий. Соответствие проверяют измерением максимального А-взвешенного уровня звукового давления в местоположении оператора и в точках наблюдателя, а также, при необходимости, расчетом максимального А-взвешенного уровня звуковой мощности, генерируемой оборудованием, в соответствии с ГОСТ Р 51402 или ГОСТ 30457. Выполняют следующие условия: а) Во время измерения любая часть, необходимая для правильной работы оборудования и поставляемая изготовителем как составная часть этого оборудования, например насос, должна быть установлена и функционировать как при нормальном применении. б) Измерители звукового уровня, используемые при данном измерении, соответствуют типу 1 МЭК 60651 [23] или (в случае встроенного измерителя уровня звука) типу 1 МЭК 60804 [24]. в) Испытание проводят в полуреверберационной камере с сильно отражающей дверью. Расстояние между любой стеной или любым другим объектом и поверхностью оборудования должно быть не менее 3 м. г) Оборудование испытывают при сочетании нагрузки и других рабочих условий (например, давление, поток жидкости или воздуха, температура), которые создают максимальный уровень звукового давления.
12.5.2. Давление ультразвукаЕсли при работе оборудование генерирует ультразвук, уровень которого может вызвать опасность, то изготовитель должен измерить максимальный уровень давления ультразвука, который может генерироваться оборудованием. При измерении как в обычном местоположении оператора, так и на расстоянии 1 м от местоположения оборудования в точке наиболее высокого уровня давления давление ультразвука не должно превышать 110 дБ относительно начального уровня звукового давления в 20 мкПа в диапазоне частот 20 - 100 кГц. Соответствие проверяют измерением в нормальных условиях. 12.6. Источники лазерного излученияОборудование, использующее источники лазерного излучения, должно соответствовать требованиям МЭК 60825-1 [27]. Соответствие проверяют согласно требованиям МЭК 60825-1 [27] и ГОСТ Р 50723
13. Защита от выделяющихся газов, взрыва и от направленного внутрь взрыва13.1. Отравляющие и вредные газыВ нормальных условиях оборудование не должно выделять опасное количество отравляющих или вредных газов. В сопроводительной документации должны быть приведены сведения о том, какие потенциально отравляющие или вредные газы могут выделяться и в каких количествах. Соответствие проверяют изучением сопроводительной документации. Широкий диапазон используемых газов не позволяет установить общие испытания на соответствие, основываясь на предельно допустимых значениях, поэтому следует давать ссылки на таблицы предельных пороговых значений для соответствующих производств. 13.2. Взрыв и направленный внутрь взрыв13.2.1. КомпонентыЕсли компоненты, способные взрываться при перегреве или перегрузке, не снабжены устройством сброса давления, то средства защиты оператора должны быть предусмотрены конструкцией оборудования (см. 7.6 относительно отделяемых частей). Устройства сброса давления должны быть расположены таким образом, чтобы сброс не стал причиной опасности для оператора. Конструкция должна быть спроектирована таким образом, чтобы не препятствовать доступу ко всем устройствам сброса давления. Соответствие проверяют осмотром. 13.2.2. Батареи и зарядка батарейБатареи не должны приводить к взрыву или создавать опасность возгорания из-за чрезмерного заряда или разряда или в результате подключения в обратной полярности. При необходимости в оборудовании должна быть предусмотрена соответствующая защита, если в инструкциях изготовителя не указано, что оборудование предназначено для использования только с батареями, имеющими встроенную защиту. Если опасность взрыва или возгорания может возникнуть из-за установки батареи другого типа (например, когда предусмотрена батарея со встроенной защитой), то должна быть нанесена соответствующая предупреждающая маркировка (см. 5.2) на отсеке или рядом с отсеком для батарей и предусмотрена предупреждающая запись в инструкции по эксплуатации. В данном случае применяют маркировку символом 14 по таблице 1. Если оборудование имеет средства для зарядки аккумуляторных батарей и если в отсеке для батарей можно установить и подсоединить неперезаряжаемые батареи, то должна быть нанесена соответствующая маркировка (см. 5.2) в отсеке или рядом с отсеком для батарей. Маркировка должна предупреждать о невозможности зарядки неперезаряжаемых батарей и указывать тип аккумуляторной батареи, которую можно использовать в цепи заряда. В данном случае применяют маркировку символом 14 по таблице 1. Отсек для батарей должен быть сконструирован таким образом, чтобы исключать любую возможность взрыва или возгорания, связанную с накоплением воспламеняющихся газов. Также см. 11.5. Соответствие проверяют осмотром и изучением информации, приведенной на батареях, чтобы установить, что отказ отдельного компонента не может повлечь за собой опасности взрыва или возгорания. Если необходимо, создают короткое замыкание или размыкание цепи на любом отдельном компоненте (за исключением самой батареи), отказ которого может привести к возникновению такой опасности. Предпринимают попытку установить батарею, предназначенную для замены оператором, с противоположной для нее полярностью. Не должно возникать никакой опасности. 13.2.3. Направленный внутрь взрыв электронно-лучевых трубокЭлектронно-лучевые трубки максимальным размером свыше 160 мм должны иметь собственную защиту от эффектов направленного внутрь взрыва и от механического удара, если кожух не обеспечивает необходимую защиту. Электронно-лучевые трубки, не имеющие собственной защиты, должны быть снабжены эффективным защитным экраном, который нельзя удалить без помощи инструмента. Если используют отдельный экран из стекла, то он не должен соприкасаться с поверхностью трубки. Электронно-лучевую трубку считают обеспечивающей внутреннюю защиту от влияния направленного взрыва, если при ее правильной установке не требуется никакой дополнительной защиты. Соответствие проверяют согласно требованиям ГОСТ Р МЭК 60065. 13.2.4. Оборудование, предусмотренное для высоких давленийСм. 11.7 14. Компоненты14.1. Общие положенияВ отношении безопасности компоненты должны быть использованы в соответствии с установленными для них номинальными параметрами, если не указано конкретное исключение. К ним должны быть применены требования по одному из следующих вариантов: а) применимые к ним требования безопасности соответствующего национального стандарта Российской Федерации (далее - НС РФ) или стандарта МЭК на конкретный компонент. Соответствие требованиям стандарта на данный компонент, не относящимся к безопасности, не проверяют. При необходимости для соответствующего применения компоненты могут быть подвергнуты испытаниям по настоящему стандарту, за исключением проведения идентичных или эквивалентных испытаний, уже выполненных для проверки соответствия требованиям стандарта на данный компонент; б) требования настоящего стандарта и, при необходимости для соответствующего применения, любые дополнительные применимые требования безопасности соответствующего НС РФ или стандарта МЭК на данный компонент; в) требования настоящего стандарта при отсутствии НС РФ или стандарта МЭК на конкретный компонент; г) применимые требования безопасности стандарта организации, отличной от МЭК, уровень которых не ниже, чем в соответствующем стандарте МЭК, при условии, что данный компонент был одобрен для применения указанного стандарта организации, отличной от МЭК, уполномоченным органом по испытаниям. Примечание - Испытания, выполненные уполномоченным органом по испытаниям, которые подтверждают соответствие применимым требованиям безопасности, не требуется повторять, даже если эти испытания были выполнены с использованием стандарта, отличного от стандарта МЭК. На рисунке 10 показана блок-схема, представляющая методы проверки соответствия. Соответствие проверяют осмотром и, в случае необходимости, проведением испытания. Никаких дополнительных испытаний не требуется для электродвигателей и трансформаторов, которые прошли соответствующие испытания по 4.4.2.4, 4.4.2.6, 14.2 и 14.7. 14.2. Электродвигатели14.2.1. Температура электродвигателяЭлектродвигатели, которые при остановке или задержке при запуске (см. 4.4.2.4) могут представлять собой опасность поражения электрическим током, термическую опасность или опасность возгорания, должны быть оснащены устройством защиты от превышения температуры или устройством тепловой защиты согласно 14.3. Соответствие проверяют в условиях единичной неисправности, указанной в 4.4.2.4, измерением температуры в условиях единичной неисправности согласно 10.2. 14.2.2. Электродвигатели с последовательным возбуждениемЭлектродвигатели с последовательным возбуждением должны быть непосредственно соединены с устройствами, которые приводятся ими в движение, если превышение скорости электродвигателя может вызвать опасность. Соответствие проверяют осмотром. 14.3. Устройства защиты от превышения температурыУстройства защиты от превышения температуры - устройства, срабатывающие в условиях единичной неисправности. Они должны соответствовать следующим требованиям: а) иметь конструкцию, обеспечивающую надежное функционирование; б) обеспечивать прерывание максимального напряжения и тока в цепи, в которой их используют; в) не срабатывать при нормальном применении. Устройства защиты от превышения температуры, которые срабатывают в случае отказа системы контроля температуры, должны быть самовосстанавливающимися, если защищаемая часть оборудования не может продолжать функционирование. Соответствие проверяют изучением принципа работы устройства и проведением соответствующих испытаний при работе оборудования в условиях единичной неисправности (см. 4.4). Число проверок следующее: 1) Для самовосстанавливающихся устройств защиты от превышения температуры инициируют 200-кратное срабатывание. 2) Несамовосстанавливающиеся устройства защиты от превышения температуры, за исключением термоплавких предохранителей, переустанавливают после каждой операции, и поэтому для них инициируют 10-кратное срабатывание. 3) Для невосстанавливающихся устройств защиты от превышения температуры инициируют однократное срабатывание. Примечание - Чтобы предотвратить повреждение оборудования, можно ввести периоды принудительного охлаждения и простоя.
Рисунок 10 - Блок-схема для вариантов соответствия по 14.1, перечисления а), б), в) и г) При этих испытаниях самовосстанавливающиеся устройства должны срабатывать каждый раз, когда возникают условия единичной неисправности, а невосстанавливающиеся - один раз. После испытания восстанавливающиеся устройства не должны иметь повреждений, которые могут помешать их работе при следующем возникновении условий единичной неисправности. 14.4. Держатели плавких предохранителейДержатели плавких предохранителей, заменяемых оператором, не должны допускать доступ к опасным для жизни частям при замене плавкого предохранителя. Соответствие проверяют шарнирным испытательным пальцем [см. рисунок В.2 (приложение В)] без приложения силы. 14.5. Устройства установки напряжения сетиУстройства должны быть сконструированы таким образом, чтобы не произошло случайного перехода от одного напряжения к другому или от одного типа источника питания к другому. Маркировка устройств установки напряжения приведена в 5.1.3, перечисление г). Соответствие проверяют осмотром и испытанием вручную. 14.6. Компоненты высокой надежностиЕсли в условиях единичной неисправности короткое замыкание или разрыв цепи компонента может вызвать опасность, то следует использовать компоненты высокой надежности. Для обеспечения безопасности и надежности при предполагаемом применении компоненты высокой надежности должны иметь конструкцию и размеры, определенные в соответствующем НС РФ или стандарте МЭК на них, а также должны быть испытаны в соответствии с этим стандартом. Их можно считать безотказными в отношении требований безопасности настоящего стандарта. Примечание - К примерам подобных требований и испытаний можно отнести: а) испытания диэлектрической прочности, проводимые для двойной или усиленной изоляции; б) превышение, как минимум в два раза, мощности рассеяния (для резисторов); в) климатические испытания и испытания на долговечность для определения надежности в течение предполагаемого срока службы оборудования; г) импульсные испытания резисторов по ГОСТ Р МЭК 60065. Отдельные электронные устройства, в которых используется электронная проводимость в вакууме, газе или полупроводниках, не считают компонентами высокой надежности. Соответствие проверяют проведением соответствующих испытаний. 14.7. Сетевые трансформаторы, испытуемые не в составе оборудованияСетевые трансформаторы, испытуемые не в составе оборудования (см. 4.4.2.6), должны быть испытаны в тех же условиях, что и внутри оборудования, если они могут повлиять на результаты испытания. Соответствие проверяют испытаниями на короткое замыкание и перегрузку, описанными в 4.4.2.6, после которых проводят испытание по 4.4.4.1, перечисления б) и в). При любых сомнениях, выдержит ли трансформатор другие испытания, описанные в 4.4.4 и 10.2, после установки в оборудование, испытания для этого трансформатора повторяют после его установки. 14.8. Печатные монтажные платыПечатные монтажные платы должны быть изготовлены из материала класса воспламеняемости FV-1 согласно ГОСТ Р 50695 или более высокого класса. Это требование не относится к гибким тонкопленочным печатным монтажным платам, которые содержат цепи с ограничением по мощности, отвечающие требованиям 9.3. Соответствие установленному классу воспламеняемости проверяют изучением сопроводительной документации на материалы. Альтернативный вариант проверки - выполнение испытаний на соответствие FV классу по ГОСТ Р 50695 на трех образцах соответствующих частей. Это могут быть любые из следующих образцов: а) части целиком; б) фрагменты части, имеющие участки с минимальной толщиной стенок и некоторым числом вентиляционных отверстий; в) образцы согласно ГОСТ Р 50695. 14.9. Цепи или компоненты, используемые как устройства, ограничивающие переходное перенапряжениеЕсли в оборудовании используют защиту от переходного перенапряжения, то любой компонент или цепь, ограничивающий(ая) перенапряжение, должен(на) выдерживать 10 положительных и 10 отрицательных импульсов при соответствующем импульсном напряжении из таблицы 17 с интервалом в 1 мин от генератора импульсов 1,2/50 мкс (см. МЭК 60060) [14]. Генератор должен вырабатывать напряжение холостого хода с формой сигнала 1,2/50 мкс и ток короткого замыкания с формой сигнала 8/20 мкс с выходным импедансом (пиковое значение напряжения холостого хода, деленное на пиковое значение тока короткого замыкания), приведенным в таблице 18. Для цепей измерения используют испытательное напряжение по таблице 17. Для других цепей испытательное напряжение такое же, как для категории измеренийII. Таблица 17 - Допустимые значения импульсного напряжения В вольтах
Таблица 18 - Выходной импеданс для генераторов импульсов
Соответствие проверяют проведением вышеуказанного испытания. После испытания не должно быть никаких следов перегрузки или ухудшения характеристик работы компонента. Примечание - Цепи или компоненты, используемые для управления временным перенапряжением, приведенные в ГОСТ Р 50571.18, не следует подвергать данному испытанию. 15. Защита с помощью блокировок15.1. Общие положенияБлокировки, используемые для защиты операторов от опасностей, должны препятствовать воздействию опасности на оператора до того, как опасность будет устранена, а также должны соответствовать требованиям 15.2 и 15.3. Соответствие проверяют осмотром и выполнением всех необходимых испытаний по настоящему стандарту. 15.2. Предотвращение повторного возникновения опасностиБлокировка, предназначенная для защиты оператора, должна препятствовать тому, чтобы опасность была снова активизирована вручную, пока не будет изменена или отменена операция, вызвавшая срабатывание данной блокировки. Соответствие проверяют осмотром и, если необходимо, попыткой ручного управления любой частью блокировки, которой можно коснуться с помощью шарнирного испытательного пальца [см. рисунок В.2 (приложение В)]. 15.3. НадежностьСистема блокировок для защиты операторов должна быть такой, чтобы одиночный отказ не возник в течение ожидаемого срока службы оборудования или не вызвал опасность. Соответствие проверяют посредством оценки системы. В случае неопределенности систему блокировок или соответствующие части этой системы циклически запускают для включения наименее благоприятной нагрузки при нормальном применении. Число циклов переключений должно вдвое превышать максимальное число циклов, которое может произойти в течение ожидаемого срока службы оборудования. Выключатели испытывают не менее чем на 10000 циклов срабатываний. Части, выдерживающие это испытание, считают компонентами высокой надежности. 16. Испытательное и измерительное оборудование16.1. Цепи измерения токаОборудование с цепями измерения тока, предназначенными для подсоединения к трансформаторам тока без внутренней защиты, должны быть соответствующим образом защищены, чтобы предотвращать возникновение опасности в результате прерывания работы этих цепей во время функционирования оборудования. Цепи измерения тока должны быть сконструированы таким образом, чтобы при изменении диапазона измерений не было прерывания, которое могло бы стать причиной опасности. Соответствие проверяют осмотром и испытаниями на 10-кратную перегрузку от максимального номинального тока в течение 1 с. Во время этого испытания не должно возникнуть никакого прерывания, которое могло бы стать причиной опасности. Переключатель диапазона измерений или аналогичное устройство в цепи измерения тока проверяют осмотром, а также включением этого устройства при максимальном номинальном токе 6000 раз. После выполнения 6000 рабочих циклов не должно быть никаких электрических или механических неисправностей этого переключающего устройства или чрезмерного обгорания и оплавления контактов. 16.2. Многофункциональные измерители и аналогичное оборудованиеМногофункциональные измерители и аналогичное оборудование не должны вызывать опасность в любой возможной комбинации номинальных входных напряжений, установок функций и переключателей диапазонов. К возможным опасностям относятся поражение электрическим током, возгорание, искрение и взрыв. Соответствие проверяют следующим испытанием: Максимальное номинальное напряжение, заданное для любой функции, прилагают по очереди к каждой паре клемм в каждой комбинации функции и переключателя диапазона. Источник, подключенный к измерительным клеммам оборудования во время этого испытания, должен быть ограничен мощностью 3,6 кВ А для категории измерений I или II. Для категории измерений III или IV в испытательной цепи должна быть обеспечена мощность 30 кВ А. Во время и после проведения этих испытаний не должно возникнуть никакой опасности. Приложение А
|
|||||||||||||||||||||||||||||||||||||||||||||||||||||||||||||||||||||||||||||||||||||||||||||||||||||||||||||||||||||||||||||||||||||||||||||||||||||||||||||||||||||||||||||||||||||||||||||||||||||||||||||||||||||||||||||||||||||||||||||||||||||||||||||||||||||||||||||||||||||||||||||||||||||||||||||||||||||||||||||||||||||||||||||||||||||||||||||||||||||||||||||||||||||||||||||||||||||||||||||||||||||||||||||||||||||||||||||||||||||||||||||||||||||||||||||||||||||||||||||||||||||||||||||||||||||||||||||||||||||||||||||||||||||||||||||||||||||||||||||||||||||||||||||||||||||||||||||||||||||||||||||||||||||||||||||||||||||||||||||||||||||||||||||||||||||||||||||||||||||||||||||||||||||||||||||||||||||||||||||||||||||||||||||||||||||||||||||||||||||||||||||||||||||||||||||||||||||||||||||||||||||||||||||||||||||||||||||||||||||||||||||||||||||||||||||||||||||||||||||||||||||||||||||||||||||||||||||||||||||||||||||||||||||||||||||||||||||||||||||||||||||||||||||||||||||||||||||||||||||||
|
Степень загрязнения |
Минимальное значение размера X, мм |
|
1 |
0,25 |
|
2 |
1,0 |
|
3 |
1,5 |
Если соответствующий зазор менее 3 мм, то минимальное значение X может быть уменьшено до 1/3 этого зазора.
Методы измерения зазоров и путей утечки отражены в примерах 1 - 11. В этих случаях не делается различия между зазорами и пазами или между типами изоляции.
Приняты следующие предположения:
а) если расстояние поперек паза равно или больше X, то пути утечки измеряют по контуру паза (см. пример 2);
б) любое углубление перекрыто изоляцией по хорде длиной, равной X, и размещено в наименее благоприятном положении (см. пример 3);
в) зазоры и пути утечки между частями, которые могут иметь различные положения по отношению друг к другу, измеряют, когда эти части находятся в наиболее неблагоприятном положении.

Пример 1 - Траектория включает в себя паз с параллельными или сходящимися сторонами любой глубины шириной менее X.
Зазор и путь утечки измеряют строго поперек паза, как показано на рисунке.

Пример 2 - Траектория включает в себя паз с параллельными сторонами любой глубины, равный или больший X.
Зазором является расстояние «прицельной прямой». Путь утечки повторяет контур паза.
Рисунок С.1 - Примеры методов измерения зазоров и пути утечки, лист 1

Пример 3 - Траектория включает в себя V-образный паз шириной более X. Зазором является расстояние «прицельной прямой».
Путь утечки соответствует контуру паза, но включает в себя «замкнутую» хорду размером X в нижней части углубления.

Пример 4 - Траектория, включающая в себя ребро жесткости
Зазором является наиболее короткий прямой путь по воздуху, проходящий через вершину ребра. Путь утечки соответствует контуру ребра жесткости.

Пример 5 - Траектория включает в себя несцементированный стык с пазами меньше, чем X, с каждой стороны.
Зазором и путем утечки является «прицельная прямая», показанная на рисунке.

Пример 6 - Траектория включает в себя несцементированный стык с пазами, равными или большими X.
Зазором является расстояние «прицельной прямой». Путь утечки повторяет контур пазов.
Рисунок С.1, лист 2

Пример 7 - Траектория включает в себя несцементированный стык с пазом с одной стороны, меньшим X, и с пазом другой стороны, равным или большим ширины X. Зазор и путь утечки соответствуют рисунку.

Пример 8 - Путь утечки через несцементированный стык меньше пути утечки через барьер.
Зазором является наиболее короткий прямой путь по воздуху, проходящий через вершину барьера.

Пример 9 - Просвет между головкой винта и стенкой углубления слишком мал, чтобы принимать его во внимание.

Пример 10 - Достаточно широкий просвет между головкой винта и стенкой углубления должен быть учтен. Путь утечки измеряют от винта до стенки, если это расстояние равно X
Рисунок С.1, лист 3

Пример 11 - С - «плавающая» часть.
Зазор равен расстоянию d + D. Путь утечки также составляет d + D.
Использование обозначения:
-
путь утечки;
-
зазор
Рисунок С.1, лист. 4
Следующие символы использованы на рисунках D.1 - D.3 для указания:
а) требований:
В - необходима основная изоляция;
D - необходима двойная или усиленная изоляция;
б) цепей тока и частей:
А - доступная часть, электрически не соединенная с клеммой защитного проводника;
Н - цепь, которая является опасной для жизни в нормальных условиях;
N - цепь, в которой не превышены значения 6.3.2 в нормальных условиях;
R - высокий импеданс, который в комбинации с основной изоляцией формирует защитный импеданс [см. 6.5.3, перечисление в)];
S - защитный экран;
Т - доступная внешняя клемма;
Z - импеданс вторичной цепи.
Показанные вторичные цепи можно также рассматривать как части оборудования.

Рисунок D.1 - Защита между опасными для жизни цепями и цепями, в которых не превышены значения 6.3.1 в нормальных условиях и которые имеют внешние клеммы на доступных частях, лист 1

* D может быть B, если Z достаточно низкий (см. 6.6.1)
Рисунок D.1, лист 2
1 - доступная часть, электрически не соединенная с другими доступными частями
Защита между внутренними опасными для жизни цепями и доступными частями, которые электрически не соединены с другими доступными частями
Рисунок D.2, лист 1
* Поправка к МЭК 61010-1:2001.

Защита между первичными опасными для жизни цепями и доступными клеммами вторичных цепей, в которых не превышены значения 6.3.1 в нормальных условиях
Рисунок D.2, лист 2
Примечание - Другие средства защиты также возможны для цепей, изображенных на рисунке D.2 в, г, например защитное экранирование, защитное соединение цепей (см. 6.5.1) и защитный импеданс (см. 6.5.3).

X - изоляция
Рисунок D.3 - Защита внешних доступных клемм от двух опасных для жизни цепей
Примечание - Требования к изоляции между доступными частями, не соединенными с клеммой защитного проводника, и к одной из двух опасных для жизни цепей, показанных на рисунке D.1 а - г.
Испытательное напряжение для X наиболее сильно в следующих случаях:
В (основная) - когда опасное для жизни напряжение Н1 и опасное для жизни напряжение Н2 подсоединены, испытательным напряжением является наибольшее номинальное рабочее напряжение, которое действует на изоляцию между цепями;
D (двойная) - когда опасное для жизни напряжение Н1 подключено, а клеммы с опасным для жизни напряжением Н2 доступны при соединении, испытательным напряжением является наибольшее номинальное рабочее напряжение, которое действует на изоляцию частей с опасным для жизни напряжением Н1;
D (двойная) - когда опасное для жизни напряжение Н2 подключено и клеммы с опасным для жизни напряжением H1 доступны при соединении, испытательным напряжением является наибольшее номинальное рабочее напряжение, которое действует на изоляцию частей с опасным для жизни напряжением Н2.
В таблице Е.1 показано снижение степени загрязнения окружающей микросреды в оборудовании при применении дополнительной защиты.
Таблица Е.1 - Уменьшение степени загрязнения микросреды оборудования как следствие внешних условий при применении дополнительной защиты
|
Дополнительная защита |
Уменьшение степени загрязнения |
|
|
с 2 до |
с 3 до |
|
|
Кожух со степенью защиты IPX4 по ГОСТ 14254 |
2 |
2 |
|
Кожух со степенью защиты IPX5 или IPX6 по ГОСТ 14254 |
2 |
2 |
|
Кожух со степенью защиты IPX7 или IPX8 по ГОСТ 14254 |
2 (см. примечание) |
2 (см. примечание) |
|
Герметически закрытый кожух |
1 |
1 |
|
Постоянным нагревом |
1 |
1 |
|
Герметизацией (инкапсуляцией) |
1 |
1 |
|
Покрытием |
1 |
2 |
|
Примечание - Возможно уменьшение до степени загрязнения 1, если оборудование имеет низкую внутреннюю влажность и в инструкции изготовителя изложено требование, чтобы после открытия корпуса он был закрыт в контролируемой на влажность среде или чтобы был использован десиккант (осушающее вещество). |
||
Изготовитель должен подвергать испытаниям по F.1 - F.3 100 % производимого оборудования, которое имеет как опасные для жизни части, так и доступные токопроводящие части.
Если нельзя четко показать, что результат испытаний не станет недействительным на последующих стадиях производства, то испытания проводят на полностью собранном оборудовании. При испытаниях на оборудовании нельзя отсоединять провода, размонтировать его и разбирать. Однако крышки на защелках и любые ручки с фрикционной посадкой удалять можно, если они мешают испытаниям. Во время испытаний на оборудование не подают питание, но выключатель сетевого питания устанавливают в положение «включено».
Накладывать на оборудование фольгу не требуется, также нет необходимости в предварительной обработке влагой.
Испытание целостности цепи выполняют между контактом заземления на входе электроприбора или сетевой вилки для оборудования, подключаемого к питанию вилкой, или клеммой защитного проводника для постоянно подключенного оборудования, с одной стороны, и всеми доступными токопроводящими частями, подсоединение которых требуется согласно 6.5.1 к клемме защитного проводника, с другой стороны.
Примечание - Никакие значения тока для данного испытания не установлены.
Испытательное напряжение, определенное в 6.8 (без предварительной обработки влагой) для основной изоляции, подают между соединенными вместе клеммами сетевого питания, с одной стороны, и всеми доступными токопроводящими частями, соединенными вместе, с другой стороны. Для данного испытания контакты любой выходной клеммы, предназначенной для подсоединения к цепям другого оборудования, которые не являются опасными для жизни, считают доступными токопроводящими частями.
Значение испытательного напряжения повышают до его заданного значения в течение 2 с и поддерживают не менее 2 с.
Не должно быть никакого пробоя или повторяющегося искрения. Коронные разряды и аналогичные явления игнорируют.
Испытательное напряжение подают между соединенными вместе клеммами незаземленных входных опасных для жизни цепей при нормальном применении, с одной стороны, и доступными токопроводящими частями, соединенными вместе, с другой стороны.
Испытательное напряжение подают также между соединенными вместе клеммами незаземленных выходных опасных для жизни цепей при нормальном применении, с одной стороны, и доступными токопроводящими частями, соединенными вместе, с другой стороны.
Подаваемое напряжение в каждом случае в 1,5 раза превышает рабочее напряжение. Если устройства ограничения напряжения (фиксации уровня) работают с напряжениями, которые менее чем в 1,5 раза превышают рабочее напряжение, то значение подаваемого напряжения составляет 0,9 напряжения фиксации, но не менее чем значение рабочего напряжения.
Примечание - В оборудовании, имеющем доступные токопроводящие части, подсоединенные к клемме защитного проводника, подсоединение может быть выполнено к контакту заземления на входе электроприбора или к вилке сетевого питания. Во время испытания оборудование не должно быть электрически соединено с любыми внешними заземляющими средствами.
Не должно быть никакого пробоя или повторяющегося искрения. Коронные разряды и аналогичные явления игнорируют.
Требования и испытания настоящего приложения приняты в США, Канаде и некоторых других странах как доказательство соответствия национальным правилам в отношении высоких давлений.
Содержащие жидкость части оборудования, находящиеся под давлением, не должны вызывать опасность из-за разрывов или утечки в нормальных условиях или условиях единичной неисправности.
Соответствие проверяют согласно G.2 - G.4.
Содержащие жидкость части оборудования, которые при нормальном применении имеют две следующие характеристики, не должны приводить к опасности вследствие разрывов или утечки:
а) значение произведения давления на объем более 200 кПа · дм3;
б) значение давления более 2 МПа.
Примечание - К оборудованию, в состав которого входят содержащие жидкость части, относят устройства, активизируемые давлением жидкости, использующие сильфоны, диафрагмы, трубки Бурдона (трубчатые пружины манометра) и т.п., а также такие устройства, как расходомеры на номинальное давление 2 МПа или выше.
Соответствие проверяют осмотром и проведением гидростатических испытаний по G.2.2 - G.2.6. Любые устройства защиты от превышения давления, используемые для ограничения максимального рабочего давления, отключают во время испытаний.
На рисунке G.1 показана блок-схема, представляющая методы проверки соответствия.
На рисунке G.1 использованы следующие условные обозначения:
* Испытание неприменимо для оборудования, предназначенного для вредных, воспламеняющихся или других опасных веществ.
Подразделы, соответствующие испытаниям A - F:
А - G.2.3, перечисление а);
В - G.2.3, перечисление б);
С - G.2.5, перечисление а);
D - G.2.5, перечисление б);
Е - G.2.5, перечисление в);
F - G.2.6.
pном - номинальное давление.
Часть оборудования, которая обычно находится под давлением жидкости, заполняют соответствующей жидкостью, например водой (чтобы исключить воздух), и затем подсоединяют к гидравлическому насосу. Давление постепенно повышают до указанного испытательного давления.
Те части оборудования, которые обычно оказываются под косвенной нагрузкой при давлении, как в связанных гидравлических системах, одновременно подвергают воздействию испытательного давления либо посредством обычного заполнения жидкостью через гидравлическую систему, либо, в случае отсутствия жидкости, путем заполнения испытательной жидкостью.
Испытательные значения давления основаны на номинальном давлении (pном). Это максимальное давление в соответствии с маркировкой на оборудовании или (если указано соответствующее значение) максимальное динамическое давление (максимальное давление, которое можно применять без постоянного изменения функциональных характеристик). В случае оборудования с перепадом давлений номинальное давление - это наибольшее из двух давлений - рабочего и статического.
Значения испытательного давления, указанные в G.2.3 - G.2.6, применимы к оборудованию с номинальным давлением до 14 МПа. Для более высоких номинальных давлений применяют значения из таблицы G.1.
Если указано, что давление подают на «оборудование», это означает, что давление подают на ту часть оборудования, которая подвергается давлению при нормальном применении. Если указано, что давление подают на «внешнюю оболочку», это означает, что давление подают на любой корпус, крышку или колпак, под которым помещается все оборудование или его часть, находящиеся под давлением, но сама оболочка не находится под давлением при нормальном применении.

Рисунок G.1 -Алгоритм проверки соответствия (см. G.2)
Выполняют следующие испытания:
а) Давление 2 pном подают на оборудование в течение 1 мин без видимой утечки.
б) Давление 3 pном подают на оборудование в течение 1 мин без каких-либо разрывов или повреждений, приводящих к вылету фрагментов за пределы оборудования. Во время испытания по перечислению б) возможна утечка из-за трещин в трубках Бурдона (трубчатых пружинах манометра), диафрагмах или сильфонах либо из-за повреждения стыка или прокладки. Их не считают неисправностями для данного испытания, если давление возможно поддерживать в течение 1 мин. Но при уровне утечки, не позволяющем поддерживать давление в течение 1 мин, можно выполнить доработки, указанные в G.2.4, и повторить испытание.
1) Если оборудование подвергают испытанию G.2.3, перечисление б) только после доработки, указанной в G.2.4, перечисление а), то не проводят никаких дальнейших испытаний.
2) Если оборудование подвергают испытанию G.2.3, перечисление б) после доработки, указанной в G.2.4, перечисление б), то выполненные доработки удаляют и проводят одно из испытаний по G.2.5.
3) Если оборудование снова не выдерживает испытание G.2.3, перечисление б), то выполненные доработки удаляют и проводят испытание по G.2.6.
Можно выполнить следующие доработки:
а) Для снижения утечки можно доработать внешние фитинги.
б) Для снижения утечки можно заменить более надежным нефункциональным элементом прокладку или гибкое уплотнение (не являющееся частью измерительного элемента), которое образует структурное разделение между частью оборудования, находящейся под давлением при нормальном применении, и внешней оболочкой.
Если перед успешным повторением испытания по G.2.3, перечисление б) выполнена доработка по G.2.4, перечисление б), то оборудование возвращают к его исходному состоянию и выполняют одно из указанных ниже испытаний по перечислениям а), б) или в) на недоработанном оборудовании. Для оборудования, предназначенного для токсичных, воспламеняющихся или других опасных веществ, выполняют испытание по перечислению а).
а) Давление 2,5 pном подают на оборудование в течение 1 мин без видимой утечки.
б) Давление 3 pном подают на оборудование в течение 1 мин без каких-либо разрывов или повреждений, приводящих к вылету фрагментов за пределы оборудования.
Примечание 1 - В данном случае, даже если давление 3 pном невозможно поддерживать в оборудовании, утечка из внешней оболочки происходит с такой скоростью, что это препятствует образованию опасного давления.
в) Если оборудование имеет внешнюю оболочку, способную выдерживать давление, ее подвергают давлению pном в течение 1 мин без каких-либо разрывов или повреждений, приводящих к вылету фрагментов за пределы внешней оболочки.
Примечание 2 - В данном случае разрывам и вылету фрагментов препятствует способность внешней оболочки выдерживать давление.
Если оборудование не смогло пройти испытание по G.2.3, перечисление б) после доработки, выполненной в соответствии с G.2.4, но утечка действует как механизм сброса давления, то оборудование соответствует требованиям G.2.3, перечисление б) в том случае, если после удаления доработки оно успешно проходит указанное ниже испытание и (в случае внешней оболочки) успешно проходит также одно из испытаний по G.2.5, перечисления а), б) и в).
Давление 2,5 pном подают на оборудование в течение 1 мин без каких-либо разрывов или повреждений, приводящих к вылету фрагментов за пределы оборудования.
Таблица G.1 - Испытательные давления для оборудования с давлением свыше 14 МПа
|
pном, МПа |
Давление для испытания по |
|||
|
G.2.5, перечисление в) |
G.2.3, перечисление а) |
G.2.5, перечисление а) и G.2.6 |
G.2.3, перечисление б) и G.2.5, перечисление б) |
|
|
> 14 £ 70 |
pном |
1,75 pном + 3,5 МПа |
2,0 pном + 7 МПа |
2,5 pном + 7 МПа |
|
> 70 |
pном |
1,3 pном + 35 МПа |
1,5 pном + 42 МПа |
2,0 pном + 42 МПа |
Содержащие жидкость части оборудования, которые при нормальном применении имеют две следующие характеристики, не должны приводить к опасности из-за разрывов или утечки:
а) значение произведения давления на объем более 200 кПа · дм3;
б) давление находится в пределах 50 кПа · 2 МПа.
Соответствие проверяют гидростатическим испытанием, проводимым по с G.2.2. Любое устройство защиты от превышения давления, используемое для ограничения максимального рабочего давления, отключают во время этого испытания.
Давление 3 pном подают на оборудование в течение 1 мин без утечки, постоянной (пластической) деформации или разрывов. Однако для оборудования, не предназначенного для использования токсичных, воспламеняющихся или других опасных веществ, допускается утечка через уплотнение при давлении свыше 1,2 pном.
Если гидростатическое испытание нельзя выполнить на немаркированных частях или трубах, содержащих жидкости, то их целостность проверяют с помощью подходящих эквивалентных испытаний, таких как пневматические испытания при давлении 3 pном.
В отличие от метода проверки соответствия, описанного выше, соответствие содержащих жидкость частей охлаждающих систем проверяют согласно ГОСТ Р МЭК 60335-2-35 и ГОСТ Р МЭК 60335-2-41.
Утечка из содержащих жидкости частей при более низких давлениях или в случае, когда значение произведения давления на объем ниже 200 кПа · дм3, не должна приводить к опасности.
Соответствие проверяют осмотром частей и, если необходимо, испытанием частей давлением жидкости, вдвое превышающим максимальное давление при нормальном применении. Давление подают на части в течение 1 мин. Не должно возникнуть утечки, которая могла бы вызвать опасность.
Устройство защиты от превышения давления не должно срабатывать при нормальном применении и должно:
а) быть подсоединено как можно ближе к содержащим жидкости частям системы, для защиты которой оно предназначено;
б) быть установлено таким образом, чтобы обеспечить легкий доступ для контроля, обслуживания и ремонта;
в) не допускать возможности регулировки без использования какого-либо инструмента;
г) иметь выпускное отверстие, расположенное и направленное таким образом, чтобы выпускаемое вещество не было направлено на человека;
д) иметь выпускное отверстие, расположенное и направленное таким образом, чтобы при работе этого устройства не происходило накопление вещества на частях, которые могут стать причиной опасности;
е) иметь достаточную пропускную способность, чтобы при отказе регулятора давления в системе подводки давление не превысило 1,1 pном;
ж) не иметь между собой и частями, которые не предназначены для защиты, никакого запорного клапана.
См. также 11.7.4.
Соответствие проверяют осмотром и испытанием.
Термин Определение
Барьер 3.2.5
Диапазон номинальных значений 3.3.2
Загрязнение 3.6.5
Зазор 3.6.7
Защищенность высокая 3.5.4
Значение номинальное 3.3.1
Изоляция двойная 3.6.3
Изоляция дополнительная 3.6.2
Изоляция основная 3.6.1
Изоляция усиленная 3.6.4
Импеданс защитный 3.5.7
Инструмент 3.1.5
Испытание приемосдаточное 3.4.2
Испытание типа 3.4.1
Клемма (зажим, соединитель) 3.2.1
Клемма защитного заземления 3.2.3
Клемма рабочего заземления 3.2.2
Кожух 3.2.4
Напряжение рабочее 3.3.3
Оборудование врубное 3.1.6
Оборудование переносное 3.1.3
Оборудование постоянно подключенное 3.1.2
Оборудование ручное 3.1.4
Оборудование стационарное 3.1.1
Опасное для жизни 3.5.3
Опасность 3.5.2
Оператор 3.5.12
Орган ответственный 3.5.13
Применение нормальное 3.5.9
Путь утечки 3.6.8
Сеть 3.5.5
Соединение защитное 3.5.8
Степень загрязнения 1 3.6.6.1
Степень загрязнения 2 3.6.6.2
Степень загрязнения 3 3.6.6.3
Условие единичной неисправности 3.5.11
Условия влажные 3.5.14
Условия нормальные 3.5.10
Цепь сетевая 3.5.6
Часть доступная 3.5.1
Таблица 1.1
|
Обозначение ссылочного межгосударственного стандарта или национального стандарта Российской Федерации |
Обозначение ссылочного международного стандарта |
|
- |
|
|
МЭК 60085:1984 «Системы электрической изоляции. Оценка нагревостойкости и классификация» (MOD) |
|
|
МЭК 60529:1989 «Степени защиты, обеспечиваемые оболочками (Код IP)» (MOD) |
|
|
ГОСТ 15088-83 |
ИСО 306:1994 «Пластмассы. Термопластичные материалы, Определение температуры размягчения по Вика (VST)» (NEQ) |
|
МЭК 112:1979 «Материалы электроизоляционные твердые. Методы определения сравнительного и контрольного индексов трекингостойкости во влажной среде» (MOD) |
|
|
ГОСТ 30012.1-2002 |
МЭК 60051-1-97 «Приборы аналоговые показывающие электроизмерительные прямого действия и вспомогательные части к ним. Часть 1. Определения и основные требования, общие для всех частей» (MOD) |
|
ИСО 9614-1:1993 «Акустика. Определение уровней звуковой мощности источников шума на основе интенсивности звука. Часть 1. Измерения в отдельных точках» (MOD) |
|
|
- |
|
|
ГОСТ Р МЭК 227-7-98 |
МЭК 227-7:1995 «Кабели с поливинилхлоридной изоляцией на номинальное напряжение до 450/750 В включительно. Кабели гибкие экранированные и неэкранированные с двумя или более токопроводящими жилами» (MOD) |
|
ГОСТ Р МЭК 245-5-97 |
МЭК 245-5:1994 «Кабели с резиновой изоляцией на номинальное напряжение до 450/750 В включительно. Часть 5. Лифтовые кабели» (MOD) |
|
ГОСТ Р 50030.1-2000 |
МЭК 60947-1:1999 «Аппаратура коммутационная и механизмы управления низковольтные комплектные. Часть 1. Общие правила» (NEQ) |
|
МЭК 60947-3:1999 «Аппаратура коммутационная и механизмы управления низковольтные комплектные. Часть 3. Выключатели, разъединители, выключатели-разъединители и блоки предохранителей» (NEQ) |
|
|
ГОСТ Р 50537-93 |
МЭК 60127-1:1988 «Предохранители плавкие миниатюрные. Часть 1. Определения для миниатюрных плавких предохранителей и общие требования для миниатюрных плавких вставок» (MOD) |
|
МЭК 60364-4-442:1993 «Электрические установки зданий. Часть 4. Защита, обеспечивающая безопасность. Глава 44. Защита от перенапряжений. Раздел 442. Защита низковольтных установок от замыкания высоковольтных систем на землю» (MOD) |
|
|
МЭК 60364-4-443:1995 «Электрические установки зданий. Часть 4. Защита, обеспечивающая безопасность. Глава 44. Защита от перенапряжений. Раздел 443. Защита от перенапряжений атмосферного происхождения или возникающих при переключении» (MOD) |
|
|
ГОСТ Р 50695-94 |
МЭК 707:1981 «Материалы твердые неметаллические. Перечень методов определения воспламеняемости под воздействием источников зажигания» (MOD) |
|
ГОСТ Р 50723-94 |
- |
|
- |
|
|
ГОСТ Р 50949-2001 |
- |
|
ГОСТ Р 51323.1-99 |
МЭК 60309-1:1999 «Вилки, розетки и соединители промышленного назначения. Часть 1. Общие требования» (NEQ) |
|
ГОСТ Р 51323.2-99 |
МЭК 60309-2:1999 «Вилки, розетки и соединители промышленного назначения. Часть 2. Требования к размерной взаимозаменяемости аппаратуры со штырями и контактными гнездами» (NEQ) |
|
ГОСТ Р 51323.3-99 |
МЭК 60309-3:1994 «Вилки, розетки и соединители промышленного назначения. Часть 3. Частные требования к вилкам, розеткам, соединителям и вводам электроприборов, используемых во взрывоопасных газовых средах» (NEQ) |
|
МЭК 60320-1:1994 «Соединители электроприборов бытового и аналогичного общего назначения. Часть 1. Общие требования» (MOD) |
|
|
МЭК 60320-2-2:1998 «Соединители электроприборов бытового и аналогичного общего назначения. Часть 2-2. Соединители для межсоединений бытового и аналогичного назначения» (MOD) |
|
|
ГОСТ Р 51325.2.3-2002 |
МЭК 60320-2-3:1998 «Соединители электроприборов бытового и аналогичного общего назначения. Часть 2-3. Соединители со степенью защиты выше IPX0» (MOD) |
|
ГОСТ Р 51362-99 |
ИСО 7000:1989 «Графические символы, наносимые на оборудование. Перечень и сводная таблица» (NEQ) |
|
ГОСТ Р 51402-99 |
ИСО 3746:1995 «Акустика. Определение уровней звуковой мощности источников шума с применением звукового давления. Контрольный метод с использованием огибающей поверхности измерения над плоскостью отражения» (MOD) |
|
МЭК 60335-1:2001 «Бытовые и аналогичные электрические приборы. Безопасность. Часть 1. Общие требования» (MOD) |
|
|
МЭК 60065:1998 «Аудио-, видео- и аналогичная электронная аппаратура. Требования безопасности» (MOD) |
|
|
ГОСТ Р МЭК 60227-1-99 |
МЭК 60227-1:1993 «Кабели с поливинилхлоридной изоляцией на номинальное напряжение до 450/750 В включительно. Часть 1. Общие требования» (MOD) |
|
ГОСТ Р МЭК 60227-2-99 |
МЭК 60227-2:1993 «Кабели с поливинилхлоридной изоляцией на номинальное напряжение до 450/750 В включительно. Часть 2. Методы испытаний» (MOD) |
|
ГОСТ Р МЭК 60227-3-2002 |
МЭК 60227-3:1993 «Кабели с поливинилхлоридной изоляцией на номинальное напряжение до 450/750 В включительно. Часть 3. Кабели без оболочки для неподвижной прокладки» (MOD) |
|
МЭК 60227-4:1993 «Кабели с поливинилхлоридной изоляцией на номинальное напряжение до 450/750 В включительно. Часть 4. Кабели в оболочке для неподвижной прокладки» (MOD) |
|
|
ГОСТ Р МЭК 60227-5-2002 |
МЭК 60227-5:1997 «Кабели с поливинилхлоридной изоляцией на номинальное напряжение до 450/750 В включительно. Часть 5. Гибкие кабели (шнуры)» (MOD) |
|
МЭК 60227-6:1985 «Кабели с поливинилхлоридной изоляцией на номинальное напряжение до 450/750 В включительно. Часть 6. Лифтовые кабели и кабели для гибких соединений» (MOD) |
|
|
МЭК 60245-1:1994 «Кабели с резиновой изоляцией на номинальное напряжение до 450/750 В включительно. Часть 1. Общие требования» (MOD) |
|
|
ГОСТ Р МЭК 60245-2-2002 |
МЭК 60245-2:1994 «Кабели с резиновой изоляцией на номинальное напряжение до 450/750 В включительно. Часть 2. Методы испытаний» (MOD) |
|
ГОСТ Р МЭК 60245-3-97 |
МЭК 60245-3:1994 «Кабели с резиновой изоляцией на номинальное напряжение до 450/750 В включительно. Часть 3. Кабели с нагревостойкой кремнийорганической изоляцией» (MOD) |
|
ГОСТ Р МЭК 60245-4-2002 |
МЭК 60245-4:1994 «Кабели с резиновой изоляцией на номинальное напряжение до 450/750 В включительно. Часть 4. Шнуры и гибкие кабели» (MOD) |
|
ГОСТ Р МЭК 60245-6-97 |
МЭК 60245-6:1994 «Кабели с резиновой изоляцией на номинальное напряжение до 450/750 В включительно. Часть 6. Кабели для электродной дуговой сварки» (MOD) |
|
ГОСТ Р МЭК 60245-7-97 |
МЭК 60245-7:1994 «Кабели с резиновой изоляцией на номинальное напряжение до 450/750 В включительно. Часть 7. Кабели с нагревостойкой этиленвинилацетатной резиновой изоляцией» (MOD) |
|
ГОСТ Р МЭК 60245-8-2002 |
МЭК 60245-8:1998 «Кабели с резиновой изоляцией на номинальное напряжение до 450/750 В включительно. Часть 8. Шнуры с высокой степенью гибкости» (MOD) |
|
ГОСТ Р МЭК 60335-2-35-2000 |
МЭК 60335-2-35:1997 «Безопасность бытовых и аналогичных электрических приборов. Часть 2. Дополнительные требования к проточным водонагревателям» (MOD) |
|
МЭК 60335-2-41:1996 «Безопасность бытовых и аналогичных электрических приборов. Часть 2. Дополнительные требования к насосам для жидкостей, температура которых не превышает 35 °С, и методы испытаний» (MOD) |
|
|
МЭК 60447И993 «Интерфейс человек-машина. Принципы включения» (MOD) |
|
|
МЭК 60799:1988 «Арматура электрическая. Шнуры с разъемом для подсоединения к сети и для межсоединений» (MOD) |
|
|
ГОСТ Р МЭК 60950-2002 |
МЭК 60950:1999 «Оборудование для информационных технологий. Безопасность» (MOD) |
|
ГОСТ Р МЭК 61032-2000 |
МЭК 61032:1997 «Защита людей и оборудования, обеспечиваемая оболочками. Зонды для проверки» (MOD) |
|
Примечание - В настоящей таблице использованы следующие условные обозначения степени соответствия стандартов: - MOD - модифицированные стандарты; - NEQ - неэквивалентные стандарты. |
|
|
Руководство по разработке стандартов по безопасности и использованию базовых и групповых публикаций МЭК по безопасности |
|
|
[2] ГОСТ Р МЭК 60204-1-99 |
Безопасность машин. Электрооборудование машин и механизмов. Часть 1. Общие требования |
|
(МЭК 364-1-72, МЭК 364-2-70)/ (МЭК 364-1-72, МЭК 364-2-70) |
Электроустановки зданий. Основные положения |
|
(МЭК 364-3-93)/ (МЭК 364-3-93) |
Электроустановки зданий. Часть 3. Основные характеристики |
|
ГОСТ 30331.3-95 (МЭК 364-4-41-92)/ ГОСТ Р 50571.3-94 (МЭК 364-4-41-92) |
Электроустановки зданий. Часть 4. Требования по обеспечению безопасности. Защита от поражений электрическим током |
|
ГОСТ 30331.4-95 (МЭК 364-4-42-80)/ (МЭК 364-4-42-80) |
Электроустановки зданий. Часть 4. Требования по обеспечению безопасности. Защита от тепловых воздействий |
|
ГОСТ 30331.5-95 (МЭК 364-4-43-77)/ (МЭК 364-4-43-77) |
Электроустановки зданий. Часть 4. Требования по обеспечению безопасности. Защита от сверхтока |
|
ГОСТ 30331.6-95 (МЭК 364-4-45-84)/ (МЭК 364-4-45-84) |
Электроустановки зданий. Часть 4. Требования по обеспечению безопасности. |
|
ГОСТ 30331.7-95 (МЭК 364-4-46-81)/ (МЭК 364-4-46-81) |
Электроустановки зданий. Часть 4. Требования по обеспечению безопасности. Отделение, отключение, управление |
|
ГОСТ 30331.8-95 (МЭК 364-4-47-81)/ ГОСТ Р 50571.8-94 (МЭК 364-4-47-81) |
Электроустановки зданий. Часть 4. Требования по обеспечению безопасности. Общие требования по применению мер защиты для обеспечения безопасности. Требования по применению мер защиты от поражения электрическим током |
|
ГОСТ 30331.9-95 (МЭК 364-4-473-77)/ (МЭК 364-4-473-77) |
Электроустановки зданий. Часть 4. Требования по обеспечению безопасности. Применение мер защиты от сверхтоков |
|
[4] ГОСТ Р 51321.1-2000 (МЭК 60439-1-92) |
Устройства комплектные низковольтные распределения и управления. Часть 1. Устройства, испытанные полностью или частично. Общие технические требования и методы испытаний |
|
Счетчики электрические активной и реактивной энергии индукционные. Общие технические условия |
|
|
(МЭК 601-1-88) |
Изделия медицинские электрические. Часть 1. Общие требования безопасности |
|
Трансформаторы силовые, блоки питания и аналогичные изделия (Safety of power transformers, power supply units and similar) |
|
|
(МЭК 61326-1-97) |
Совместимость технических средств электромагнитная. Электрическое оборудование для измерения, управления и лабораторного применения. Требования и методы испытаний |
|
(МЭК 60079-0-98) |
Электрооборудование взрывозащищенное. Часть 0. Общие требования |
|
(МЭК 60079-1-98) |
Электрооборудование взрывозащищенное. Часть 1. Взрывозащита вида «взрывонепроницаемая оболочка» |
|
(МЭК 60079-1А-75) |
Электрооборудование взрывозащищенное. Часть 1. Взрывозащита вида «взрывонепроницаемая оболочка». Дополнение 1. Приложение D. Метод определения безопасного экспериментального максимального зазора |
|
ГОСТ Р 51330.3-99 |
Электрооборудование взрывозащищенное. Часть 2. Заполнение или продувка оболочки под избыточным давлением p |
|
ГОСТ Р 51330.4-99 (МЭК 60079-3-90) |
Электрооборудование взрывозащищенное. Часть 3. Искрообразующие механизмы для испытаний электрических цепей на искробезопасность |
|
(МЭК 60079-4-75) |
Электрооборудование взрывозащищенное. Часть 4. Метод определения температуры самовоспламенения |
|
(МЭК 60079-5-97) |
Электрооборудование взрывозащищенное. Часть 5. Кварцевое заполнение оболочки q |
|
(МЭК 60079-6-95) |
Электрооборудование взрывозащищенное. Часть 6. Масляное заполнение оболочки о |
|
Электрооборудование взрывозащищенное. Часть 7. Защита вида e |
|
|
(МЭК 60079-10-95) |
Электрооборудование взрывозащищенное. Часть 10. Классификация взрывоопасных зон |
|
(МЭК 60079-11-99) |
Электрооборудование взрывозащищенное. Часть 11. Искробезопасная электрическая цепь i |
|
(МЭК 60079-12-78) |
Электрооборудование взрывозащищенное. Часть 12. Классификация смесей газов и паров с воздухом по безопасным экспериментальным максимальным зазорам и минимальным воспламеняющим токам |
|
ГОСТ Р 51330.12-99 (МЭК 60079-13-82) |
Электрооборудование взрывозащищенное. Часть 13. Проектирование и эксплуатация помещений, защищенных избыточным давлением |
|
ГОСТ Р 51330.13-99 (МЭК 60079-14-96) |
Электрооборудование взрывозащищенное. Часть 14. Электроустановки во взрывоопасных зонах (кроме подземных выработок) |
|
ГОСТ Р 51330.14-99 |
Электрооборудование взрывозащищенное. Часть 15. Защита вида n |
|
ГОСТ Р 51330.15-99 (МЭК 60079-16-90) |
Электрооборудование взрывозащищенное. Часть 16. Принудительная вентиляция для защиты помещений, в которых устанавливают анализаторы |
|
ГОСТ Р 51330.16-99 (МЭК 60079-17-96) |
Электрооборудование взрывозащищенное. Часть 17. Проверка и техническое обслуживание электроустановок во взрывоопасных зонах (кроме подземных выработок) |
|
ГОСТ Р 51330.17-99 (МЭК 60079-18-92) |
Электрооборудование взрывозащищенное. Часть 18. Взрывозащита вида «герметизация компаундом (m)» |
|
(МЭК 60079-19-93) |
Электрооборудование взрывозащищенное. Часть 19. Ремонт и проверка электрооборудования, используемого во взрывоопасных газовых средах (кроме подземных выработок или применений, связанных с переработкой и производством взрывчатых веществ) |
|
(МЭК 60079-20-96) |
Электрооборудование взрывозащищенное. Часть 20. Данные по горючим газам и парам, относящиеся к эксплуатации электрооборудования |
|
Электрооборудование рудничное. Изоляция, пути утечки и электрические зазоры. Технические требования и методы испытаний |
|
|
Международный электротехнический словарь. Глава 151: Электрические и магнитные устройства (International Electrotechnical Vocabulary. Part 151: Electrical and magnetic devices) |
|
|
Обозначения графические для аппаратуры. Часть 1. Обзор и применение (Graphical symbols for use on equipment - Part 1: Overview and application) |
|
|
Интерфейс человек - машина, маркировка, идентификация. Основные принципы и принципы безопасности. Идентификация выводов для оборудования и концов проводов определенного назначения и общие правила для буквенно-цифровой системы обозначения |
|
|
(Basic and safety principles for man-machine interface, marking and identification - Identification of equipment terminals and of terminations of certain designated conductors, including general rules for an alphanumeric system) |
|
|
Интерфейс человек - машина. Принципы включения (Man-machine interface (MMI); actuating principles) |
|
|
Технология испытаний высоким напряжением. Часть 1. Общие определения и требования к испытаниям (High-voltage test techniques; part 1: general definitions and test requirements) |
|
|
Измерение частичного разряда |
|
|
Низковольтные плавкие предохранители. Часть 1. Общие требования (Low-Voltage Fuses - Part 1: General Requirements) |
|
|
Клапаны предохранительные. Общие требования (Safety valves; General requirements) |
|
|
[18] НРБ-99 |
Нормы радиационной безопасности 2.6.1. Ионизирующее излучение. Радиационная безопасность. - М.: Госкомсанэпиднадзор России, 2000 |
|
[19] СП 2.6.1.799-99 |
Основные санитарные правила обеспечения радиационной безопасности (ОСПОРБ-99) 2.6.1. Ионизирующее излучение, радиационная безопасность. - М.: Информационно-издательский центр Минздрава России, 2000 |
|
МЭК 60405:1972 Приборы контрольно-измерительные ядерные. Конструктивные требования к обеспечению индивидуальной защиты от ионизирующих излучений. (Nuclear instruments: Constructional requirements to afford personal protection against ionizing radiation) |
|
|
[21] Руководство Международной ассоциации по радиационной защите (IRPA) |
Руководство по защите неионизированного излучения. Под ред. A.S. Duchene, J.R.A. Lakey, M.H. Repacholi. - Pergamon Press. ISBN: 0 08 036097 1 (IRPA Guidelines on protection against nonionizing radiation: Edited by A.S. Duchene, J.R.A. Lakey, M.H. Repacholi. - Pergamon Press. ISBN: 0 08 036097 1) |
|
[22] СанПиН 4557-88 |
Санитарные нормы ультрафиолетового излучения в производственных помещениях. - М.: Минздрав СССР, 1988 |
|
Шумомеры. (Sound level meters) |
|
|
Шумомеры интегрирующие. (Integrating-averaging sound level meters) |
|
|
Инфразвук на рабочих местах, в жилых и общественных помещениях и на территории жилой застройки 2.2.4. Физические факторы производственной среды 2.1.8. Физические факторы окружающей природной среды. - М.: Информационно-издательский центр Минздрава России, 1997 |
|
|
Производственная вибрация, вибрация в помещениях жилых и общественных зданий 2.2.4. Физические факторы производственной среды 2.1.8. Физические факторы окружающей среды. - М.: Информационно-издательский центр Минздрава России, 1997 |
|
|
Безопасность лазерных устройств. Часть 1: Классификация аппаратуры, требования и руководство для потребителя. (Safety of laser products; part 1: equipment classification, requirements and users guide) |
|
|
Методы измерения токов при прикосновении и токов защитного проводника (Methods of measurement of touch current and protective conductor current) |
Ключевые слова: барьер, доступность, загрязнение, зазор, высокая защищенность, двойная изоляция, дополнительная изоляция, основная изоляция, усиленная изоляция, защитный импеданс, инструмент, приемосдаточное испытание, испытание типа, клемма, клемма защитного проводника, клемма рабочего заземления, кожух, рабочее напряжение, номинальное напряжение, врубное оборудование, переносное оборудование, постоянно подключенное оборудование, ручное оборудование, стационарное оборудование, опасное для жизни, опасность, оператор, ответственный орган, перечень номинальных параметров, нормальное применение, путь утечки, сеть, защитное соединение, степень загрязнения 1, степень загрязнения 2, степень загрязнения 3, условие единичной неисправности, влажные условия, нормальные условия, сетевая цепь
|
ГОСТЫ, СТРОИТЕЛЬНЫЕ и ТЕХНИЧЕСКИЕ НОРМАТИВЫ. Некоммерческая онлайн система, содержащая все Российские Госты, национальные Стандарты и нормативы. В Системе содержится более 150000 файлов нормативно-технической документации, действующей на территории РФ. Система предназначена для широкого круга инженерно-технических специалистов. Copyright © www.gostrf.com, 2008 - 2026 |